全部版块 我的主页
论坛 金融投资论坛 六区 金融学(理论版)
2069 0
2018-07-10
  以下是为大家整理的有关股东大会网络投票业务的汇总。

    深市网络投票新规则热点问题问答(一)


    对于既提供网络投票又提供现场投票的公司,投票结果如何计算?

     《深圳证券交易所上市公司股东大会网络投票实施细则(2017年修订)》规定,上市公司可以选择使用现场投票辅助系统收集汇总现场投票数据,并委托信息公司合并统计网络投票和现场投票数据,并明确了合并计票的基本原则。

    同一股东通过本所交易系统、互联网投票系统和现场投票辅助系统中任意两种以上方式重复投票的,以第一次有效投票结果为准。


    投资者有多个证券账户号,需要通过多个账户号分别投票吗?

    《深圳证券交易所上市公司股东大会网络投票实施细则(2017年修订)》规定,股东通过多个股东账户持有上市公司相同类别股份的,可以使用其中任一股东账户参加网络投票,且投票后视为该股东拥有的所有股东账户下的相同类别股份均已投出与上述投票相同意见的表决票。股东通过多个股东账户分别投票的,以第一次有效投票结果为准。


    合类账户应如何进行投票?

    为了真实表达集合类账户的投票意见,《深圳证券交易所上市公司股东大会网络投票实施细则(2017年修订)》对集合类账户分拆投票的具体操作做出了明确的规定。集合类账户应当通过互联网投票系统投票,不得通过交易系统投票;通过互联网投票系统填报的受托股份数量计入出席股东大会股东所持表决权总数,通过交易系统的投票,不视为有效投票。


    需要回避表决或者承诺放弃投票的股东投票如何处理?

    需回避表决或者承诺放弃表决权的股东通过网络投票系统参与投票的,网络投票系统向上市公司提供全部投票记录,由上市公司在计算表决结果时剔除上述股东的投票。

上市公司选择使用现场投票辅助系统的,应当在现场投票辅助系统中针对议案进行回避设置并录入回避股东信息。


    采用网络投票的上市公司只能在交易日召开股东大会吗?

    上市公司股东大会采用本所交易系统投票的,现场股东大会应当在本所交易日召开,通过本所交易系统进行网络投票的时间为股东大会召开日的本所交易时间。


    同时持有A股和B股股东账户,应如何进行投票?

    A股股东应当通过A股股东账户投票;B股股东应当通过B股股东账户投票;优先股股东应当通过A股股东账户单独投票。股东行使的表决权数量是其名下股东账户所持相同类别(股份按A股、B股、优先股分类)股份数量总和。

    深市网络投票新规则热点问题问答(二)


    因股东大会的需要,上市公司可通过哪些途径获取股东名册?

    根据中国证券登记结算有限公司(以下简称“结算公司”)《证券持有人名册服务业务指引(2014年修订版)》的规定,因召开股东大会或临时股东大会的需要,上市公司可以通过结算公司提供的网络服务系统、传真、邮寄、现场办理等方式申请、获取股东名册。

    通过网络服务系统申请股东名册,应当事先向结算公司办理电子身份认证、数据加密等电子通信安全事宜。而通过传真、邮寄、现场办理等方式申请股东名册的,需要提供领取申请书等材料。


    需要进行股东大会网络投票的上市公司如何发起股东名册的申请?

    上市公司可以向结算公司申请不定期股东名册,应用于股东大会网络投票业务。上市公司登录结算公司发行人E通道(http://www.chinaclear.cn/zdjs/std/plat_zindex.shtml),点击“发行人业务--数据查询业务--不定期持有人名册查询--新增业务申请”,填报相关申请信息,其中名册申请原因请选择股东大会。申请人确认所有填报的申请信息无误后,将申请信息提交审核。

    上市公司如何查看和下载股东名册结果?

    上市公司在结算公司网站(http://www.chinaclear.cn/zdjs/std/plat_zindex.shtml)发起“不定期持有人名册”查询业务,业务状态显示为“查看结果”时,在业务申请信息及业务反馈结果中可以选择名册进行数据操作。上市公司可设置查询条件进行具体查询,也可以导出EXCEL、PDF格式进行查看,或者下载DBF文件进行查看。

    为何部分股东名册无法用PDF或EXCEL格式导出,如何处理?

    当股东名册记录数大于2000条时,不允许导出为PDF或者EXCEL文件格式,请设置查询条件重新查询,或者下载DBF文件至本地电脑进行查看。

    什么是股东大会现场投票辅助系统?

    现场投票辅助系统是协助上市公司收集现场股东投票数据,并提供现场投票和网络投票合并计票数据的辅助工具。

    上市公司是否必须选择现场投票辅助系统?

    不是。根据《深圳证券交易所上市公司股东大会网络投票实施细则(2017年修订)》,上市公司可以根据实现情况选择是否需要现场投票辅助系统支持。

    股东大会表决结果由谁确认?

    股东大会投票统计服务仅属于技术服务,由网络投票系统和现场投票辅助系统统计的投票数据不构成上市公司股东大会最终表决结果。上市公司及其律师应当对投票数据进行合规性确认,并最终形成股东大会表决结果。

    股东大会投票流程中是否有对上市公司联系人的业务提示?

    有。网络投票系统在业务流程重要节点由深圳证券信息有限公司通过短信或邮件向上市公司联系人发送业务处理提示,以保证股东大会的顺利召开。

沪市股东大会业务指南

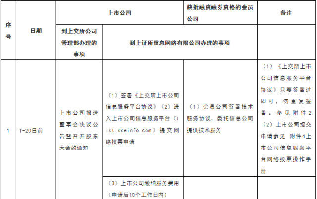
一、办理股东大会网络投票业务流程

2.jpg 3.jpg 4.jpg


  二、刊登股东大会通知时的注意事项

     1、召集人应当在年度股东大会召开20日前以公告方式通知各股东,临时股东大会应当于会议召开15日前以公告方式通知各股东。

     2、上市公司股东大会应当采取现场加网络投票方式召开。请各上市公司严格按照新规则的规定,在发布召开股东大会通知公告时,明确采取现场加网络投票方式,并披露股东参与网络投票的流程和注意事项等内容。

    三、网络投票前的准备工作

     1、上市公司应当在刊登股东大会通知后登陆上市公司信息服务平台提交投票申请

     2、上市公司应在股东大会召开二个交易日以前,登陆上市公司信息服务平台上传股权登记日的股权信息数据(数据格式与上传方式详见附件3)。

     3、上市公司应在股东大会召开前一交易日16:00前,登陆上市公司信息服务平台确认股东大会信息

     4、利用上交所交易系统进行网络投票,股东大会必须选择在交易日召开,网络投票应在交易时间内进行(9:15-9:25,9:30-11:30,13:00-15:00);利用互联网投票平台投票的,股东可以登录互联网投票平台(网址:vote.sseinfo.com),在办理股东身份认证后,进行投票,投票时间为9:15-15:00。

     5、若已经在“上市公司信息服务平台”提交业务订单,后又需要修改股东大会召开日期等基本信息,需联系网络投票服务专员(详见附件5 股东大会网络投票Q&A)。

     6、若已经在“上市公司信息服务平台”提交业务订单,后续需要修改或取消网络投票,请致电本所信息公司(电话:021-68801153)

    四、获取投票表决结果

    上市公司需在现场股东大会结束后,将现场投票的数据文件通过上市公司信息服务平台上传至信息公司(数据格式见附件7股东大会现场投票信息格式说明,可使用信息公司提供的软件录入现场投票数据)。网络投票日16:00后(如现场数据在15:15分以后上传的,则时间相应延长),登陆上市公司信息服务平台,下载网络投票结果的汇总统计数据。

    五、关于股东大会的法律意见书

    股东大会结束后,由律师出具的法律意见书参照《上市公司股东大会规则》的要求,对有关议案的表决结果要注明网络投票的表决情况。

    六、相关资料下载

    股东大会通知的格式文本

    上交所上市公司信息服务平台协议

    上市公司股权信息格式说明

    上市公司信息服务平台网络投票操作手册

    股东大会网络投票Q&A

    会员公司上传数据格式说明

    股东大会现场投票信息格式说明

    上海证券交易所上市公司股东大会网络投票实施细则(2015年修订)

    下载地址:http://biz.sse.com.cn/sseportal/ps/zhs/ssnss/gddh_guide.jsp


二维码

扫码加我 拉你入群

请注明:姓名-公司-职位

以便审核进群资格,未注明则拒绝

栏目导航
热门文章
推荐文章

说点什么

分享

扫码加好友,拉您进群
各岗位、行业、专业交流群