全部版块 我的主页
论坛 提问 悬赏 求职 新闻 读书 功能一区 经管文库(原现金交易版)
1881 0
2018-07-30

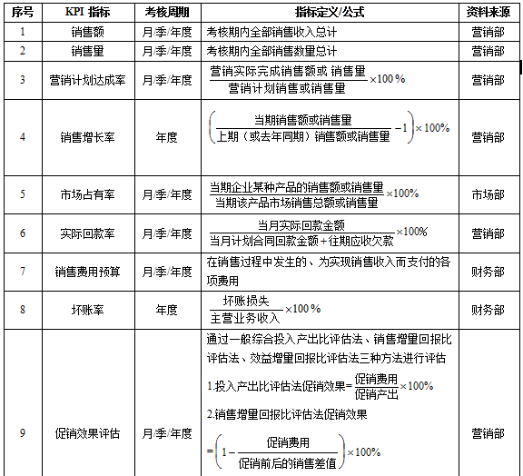
KPI来自于组织的大目标,首先要着手梳理企业的战略目标和年度经营目标,绩效考核必须和企业的战略与经营紧密关联,因此没有组织的大目标绩效指标无法有效获得;


KPI应注意抓关键而非单纯追求数量;


KPI设置应注意上下级之间关于达成指标措施的探讨和分解,避免单纯追求表格和KPI,而忽视了完成KPI的举措以及双方的持续沟通。


在绩效管理中,如何提取KPI指标是一项核心技术,掌握了分解和提取指标就是掌握了绩效管理的精髓。

附件列表
yx.png

原图尺寸 36.47 KB

yx.png

营销企划人员绩效考核指标.docx

大小:63.96 KB

只需: RMB 25 元  马上下载

二维码

扫码加我 拉你入群

请注明:姓名-公司-职位

以便审核进群资格,未注明则拒绝

栏目导航
热门文章
推荐文章

说点什么

分享

扫码加好友,拉您进群
各岗位、行业、专业交流群