全部版块 我的主页
论坛 金融投资论坛 六区 金融实务版 投行专版
1577 2
2018-08-08
借壳上市,是很多中小企业谋求发展,实现资本变现的一种重要手段。但是如何去实现买壳或者收购上市呢?却不是人人都知道的知识。

协议收购:金融街集团(000402)是怎样上市的?

协议收购,指收购方与上市公司的股东以协议方式进行的股权转让行为。协议收购是我国股权分置条件下特有的上市公司国有股和法人股的收购方式。

北京金融街集团(以下简称“金融界集团”)是北京市西城区国资委全资的以资本运营和资产管理为主业的全民所有制企业。金融街主营业务为房地产开发,在当时政策环境下,房地产公司IPO有诸多困难。

重庆华亚现代纸业股份有限公司(000402,以下简称“重庆华亚”)成立于1996年6月18日,主页为纸包装制品、聚乙烯制品、包装材料等的生产和销售,其控股股东为重庆华亚的控股股东华西包装集团。

1999年12月27日,华西包装集团与金融街集团签订了股权转让协议,华西集团将其持有的4869.15万股(占总股本的61.88%)国有法人股转让给金融街集团。

2000年5月24日,金融街集团在中国证券登记结算公司深圳分公司办理了股权过户手续。2000年7月31日,重庆华亚更名为“金融街控股股份有限公司”(“金融街控股”)。

之后,金融街控股将所有的全部资产及负债(连同人员)整体置出给金融街集团,再由华西包装集团购回;金融街集团将房地产类资产及所对应的负债置入公司,置入净资产大于置出净资产的部分作为金融街控股对金融街集团的负债,由金融街控股无偿使用3年。

2001年4月,金融街控股注册地由重庆迁至北京。至此,金融街集团实现借净壳上市。2002年8月,公司公开增发融资4.006亿元;2004年12月公开增发融资6.68亿元,2006年12月27日定向增发融资11.81亿元,累计融资22.469亿元。

同样以股权协议转让方式成为上市公司控股股东并借壳上市的,还有香港华润集团的全资子公司——中国华润总公司:2000年6月20日,中国华润总公司一次性受让深万科(000002)第一大股东——深圳经济特区发展(集团)公司持有的5115.5599万股国有法人股,占万科总股本的8.1%。在此之前,香港华润集团的间接控股公司——北京置地有限公司已经持有2.71%的万科B股。至此,香港华润成为万科的第一大股东,由此组成了中国房地产业的“巨无霸”。

举牌收购:北大方正吃掉延中实业(600601)成功上市

二级市场竞价收购,指收购方通过证券二级市场(证券交易所集中竞价系统)购买上市公司流通股股份的方式,典型者如北大方正收购延中实业流通股股份。

延中实业(600601)是二级市场上典型的三无概念股——无国家股、无法人股、无外资股,其公司股份全部为流通股,股权结构非常分散,没有具备特别优势的大股东,在收购行动中最容易成为被逐猎的目标。1993年9月,宝安集团就曾在二级市场上收购延中实业,拉开了中国上市公司收购的序幕。1998年2月5日,北大方正及相关企业在二级市场举牌收购延中实业(600601),随后将计算机、彩色显示器等优质资产注入了延中实业,并改名为方正科技,成为第一家完全通过二级市场收购实现借壳上市的公司。同样的并购,还包括天津大港油田收购爱使股份(600652)。

收购上市公司母公司:凯雷收购徐工(600520)的“后山小道”

收购上市公司母公司,也就间接控股了上市公司,还可以避免很多法律、政策上的障碍。如样板戏中所唱:山前强攻不是办法,可以探寻一条攻占威武山的“后山小道”。凯雷投资收购徐工科技(000425)母公司——徐州工程机械集团,就是一例。

行政划拨:北京住总集团借壳琼民源(000508)的“借尸还魂”之路

琼民源全称为海南民源现代农业发展股份有限公司,其前身为1988年7月在海南注册成立的北京市科委所属的民源海南公司,1993年4月30日在深交所上市交易。截至1996年底,琼民源总股本55956.42万股,占总股本的38.92%。

证监会于1997年2月28日宣布琼民源停牌,当时的收盘价为23.49元。随后,证监会对琼民源进行了调查,发现公司虚增公积金6.57亿元,虚构利润5.4亿,报告是假的。证监会对造假、操纵股价的琼民源及有关的会计师事务所和注册会计师进行了处罚。1998年11月12日,北京市第一中级人民法院对琼民源一案作出一审判决,琼民源董事长马玉和及公司聘用的会计师文昭被判刑。至此,国内证券史上最严重的一起诈案水落石出。但是,琼民源股票停盘了,持有18742.347万股琼民源流通股的散户被套,成本价多在15-20元的高价。琼民源问题由此而生。

北京住宅建设总公司(简称“北京住总”)抓住这个机会,联合六家有浓烈科技色彩的企业,将新组建的公司定名为中关村科技发展股份有限公司(以下简称“中关村”),以全新的高科技形象出现在市场。

1、行政划拨壳公司股权,借壳方获得壳公司控制权

1998年11月20日,北京市政府批准将民源海南公司持有的琼民源38.92%的国有法人股无偿划拨给北京住总集团。这一安排使北京住总集团代替民源海南公司成为琼民源的第一大股东,既保证了住总集团有权对琼民源的资产进行重组,又使中关村与琼民源的资产、债务并不发生直接的关系。

2、组建具有股份公司性质的借壳公司

1999年6月8日,以北京住总为主发起人,联合北京市国资经营公司、北京市新技术产业发展服务中心、实创高科、联想集团、北大方正、四通集团等六家发起人,发起设立“中关村”公司。经北京德威资产评估有限公司评估,并由财政部确认,北京住总注入中关村建筑安装类净资产为2.7亿元,按1:1的比例折为2.7亿股国有法人股,由北京主总持有;其他六家发起人共使出现金3000万元按1:1的折股比例折为3000万股发起人股。

3、定向增发实现增资

1999年6月,中关村向北京住总定向增发18742万股,北京住总以经评估确认后的18742万元净资产(建安类)按1:1的比例认购股份。通过定向增发,中关村的总股本增至48742万股。

4、收购方其定向增发获得的借壳公司的股份与壳公司流通股份互换,实现“借尸还魂”

1999年6月,经中国证监会同意,北京住总将自己拥有的中关村定向增发的18742万股股票与琼民源的18742万股社会公众股按1:1的比例实施换股,即琼民源的社会公众股股东可以将自己持有的琼民源股票换成中关村公司的股票。此换股交易相当于中关村向社会公开募集股份,从而成为公开募集设立的股份公司,经批准可在交易所挂牌交易。

此交易结果导致:一方面,琼民源原18472万股流通股份变为北京住总集团一家持有,琼民源股权分布不符合上市公司社会公众股最低比例要求,面临退市困境;另一方面,中关村公司的4.87亿总股本中的1.87亿变为社会公众股流通股,只等证监管部门批准中关村上市,同时琼民源退市,持有琼民源流通股的投资人便有机会在股市中并解套,此谓“借尸(壳公司)还魂(流通股东)”。

1999年7月7日,琼民源公司董事会与深交所同时发布公告,宣布根据《公司法》第158条和《深圳证券交易所股票上市规则》的有关规定,经中国证监批准,自1999年7月12日起,琼民源股票终止上市。同日,中关村股票在深交所上市流通(股票代码为000931)。由于高科技题材及其他原因,上市当日,中关村股价维持在30.10~38元,散户解套。

司法拍卖:顺义大龙城乡建设开发总公司(600159)上市之路

司法拍卖,即投资人通过竞买人民法院所依法拍卖之上市公司股权成为上市公司控股股东。2004年底,宁城县法院委托拍卖国资局所持的全部ST宁窖(600159)国家股,北京顺义大龙城乡建设开发总公司以3000万元竞得53%的股份,取得控股权。之后,ST宁窖以全部账面资产与北京顺义大龙城乡建设开发总公司所持有的北京市大龙房地产开发有限公司93.30%的股权、北京市大龙顺达建筑工程有限公司98.26%的股权、北京京洋房地产开发有限公司90%的股权进行置换,北京顺义大龙城乡建设开发总公司实现借壳上市。

先破产再置换:苏宁环球借壳ST吉纸(000718)

法院对资不抵债的上市公司ST吉纸(000718)先行宣告破产,投资人苏宁环球再将其优质资产置入上市公司空壳之中,上市公司控股股东再以象征性价格出让上市公司控股权。这便是苏宁环球低成本的上市之路。

ST吉纸总股本为399,739,080元,其中吉林市国资公司持有国家股200,0980.080股,占总股本的50.06%;募集法人股11,037,000股;社会公众股188,604,000股。

ST吉纸自2002年6月21日开始停产,2003年1月5日至2003年2月27日短暂恢复生产后,自2003年2月28日至2005年6月30日一直处于停产状态,连续亏损,ST吉纸财务状况不断恶化。截至2004年底,ST吉纸资产总额213213.09万元,负债总额233531.72万元,大量到期债务无力偿还。2005年5月9日,ST吉纸接到深圳证券交易所通知,公司股票暂停上市。

苏宁集团始创于1987年,荣列2004年度中国企业500强第420名,2002年在全国工商联上规模民营企业第49位。苏宁集团成立后已累计开发房地产项目近40个,开发面积超过300平方米。苏宁环球并购ST吉纸并成功借壳上市的步骤为:

1、进入破产程序,解决债务纠纷

2005年4月30日,吉林市中级人民法院受理关于债权人申请公司破产的事项。2005年8月15日,在吉林市中级人民法院的主持下,ST吉纸与债权人达成和解协议,债权人同意公司以全部资产抵偿全部债务,抵偿后公司净资产为0。

2、一次性清偿债务,实现净壳

为按期履行和解协议,ST吉纸与林晨鸣纸业有限责任公司(以下简称“吉林晨鸣”)签署了《资产收购协议》,并与吉林造纸(集团)有限公司(以下简称“纸业集团”)签署《承债式收购资产协议》,将其全部资产分别转让给吉林晨鸣和纸业集团。资产转让和债务重组完成后。ST吉纸成为无资产、无负债、无业务的“净壳”公司。

3、苏宁集团将资产置入

苏宁集团将持有的南京天华百润投资发展有限公司95%的股权和南京华浦高科建材有限公司95%的股权,按经评估确定的价值40277.90万元转让给ST吉纸,并豁免ST吉纸由于受让上述资产而产生的全部债务,即ST吉纸将无偿获得价值40277.90万元的经营性资产。

4、苏宁集团收购股权,实现对上市公司控制

以收购人挽救ST吉纸的行为为前提条件,ST吉纸控股股东吉林市国资公司按收取苏宁集团1元象征性转让款的方式,向苏宁集团转让其持有的ST吉纸全部50.06%的股份。资产置入完成后,ST吉纸净资产从0恢复至40277.90万元,每股净资产从0元上升为1.01元。

资产重组和股权重组后,上市公司由造纸及纸制品生产经营企业变为房地产经营开发企业,其名称为由吉林纸业股分公司变更为苏宁环球股份公司,相应地,股票简称也由“ST吉纸”更名为“苏宁环球”。

与母公司“联姻”:复星集团成功控股南钢股份(000787)

复星集团收购南钢股份(000787)采取的是与上市公司母公司合资成立新公司,投资人复星集团成为新公司控股股东;上市公司母公司,则以其所持有的上市公司股权出资。

2003年3月,南钢股份的控股股东南京钢铁集团有限公司与上海复星高科技(集团)有限公司、上海复兴产业投资有限公司和上海广鑫科技发展有限公司共同签订合同,合资成立了南京钢铁联合有限公司,四方出资比例为40%、30%、20%、10%,后三者均为民一股脑性质,南钢联合的经济性质为民营性质。

在取得财政部的批准后,南钢集团将再以其所持有的南钢股份35760万股国有股股权及其他部分资产和负债与另外三家股东共同安源持股比例对南钢联合增资。最终的结果,来自“复星系”的两家公司占南钢联合50%的股权,使“复星系”间接成为南钢股份的实际控制人。

定向增发加换股吸收合并:任志强与华远的戏剧性上市之路(600743)

2001年,亚洲金融危机发生,任志强以北京华远新时代房地产开发有限公司的身份二次创业。后改制为北京华远地产股份公司,总股本500,85.8万股,资产总额为446,555.47万元,净资产为73,987.92万元,2006年1-10月华远地产实现主营业务收入81,683.84万元,实现将利润20,380.59万元。因受政策限制,公司上市颇具障碍。

通过中信证券牵线,2006年8、9月间,华远地产开始与幸福实业接触,10月份即签署合作意向。华远地产对幸福实业进行重组,以幸福实业吸收合并华远地产的方式,使华远成为幸福实业大股东,从而实现借壳上市。

幸福实业(600743)成立于1996年8月,是经湖北省人民政府批准,由原幸福服装厂改组并社会募集方式设立的股份有限公司。1996年9月9日在上海证券交易所挂牌交易。截至2006年10月31日,总股本31,280万股,流通股7,820万股。

1999-2000年,幸福实业连续两年亏损,且每股净资产低于股票面值,根据有关规定,上交所对幸福实业股票自2001年2月21日起实行特别处理。2001年,由于S*ST幸福连续三年亏损,自2002年4月30日起暂停上市。2002年9月3日,由于S*ST幸福在2002年上半年现盈利,经上交所上证上字[2002]146号文批准,S*ST幸福股票获准在上交所恢复上市交易。2002年以来,尽管S*ST幸福实现持续盈利,但每年的净利润微薄,每股净资产仍远低于股票面值。S*ST幸福的主营业务竞争力弱,缺乏持续经营能力,亟需进行战略转型。

地产“牛人”任志强率领华远的上市之路极具戏剧性:



附件列表
640.webp.jpg

原图尺寸 421.41 KB

640.webp.jpg

二维码

扫码加我 拉你入群

请注明:姓名-公司-职位

以便审核进群资格,未注明则拒绝

全部回复
2018-8-8 11:59:51
1、等比例缩股
ST幸福股权分置改革相关股东会议股权登记日登记在册的全体股东所持股份以每1:0.4股的方式减少注册资本。股份总数将由31280万股减少12512万股,其中非流通股9984万股,流通股3128万股。注册资本将由31280万元减少为12512万元。
2、回购净壳
S*ST幸福将全部资产和负债整体出售给名流投资或其指定的企业,在评估净资产值3995.18万元的基础上,出售资产的交易价款确定为4,000万元。
名流投资整体受让S*ST幸福的全部资产和负债并负责安置本公司全部职工,华远地产原股东同意以其持有的部分华远地产股份合计为16,874,000股,由华远地产原股东按照其对华远浩利承担2,261,116股,京泰投资承担2,024,880股,首创阳光2,024,880股,华远旅游承担91,457股。16,874,000股按照每0.767股华远地产股份折合为1股S*ST幸福的比例共折合为2,200万股S*ST幸福。
3、定向增发,吸收合并
S*ST幸福的换股价格以截止2006年10月23日的20个交易日收盘价之算术平均值为基准确定为3.88元/股,华远地产股份的换股价格确定为5.06元/股,新增股份的换股比例确定为1:0.767,即每0.767股华远地产股份换1股S*ST幸福股份。华远地产现有股份500858000股可换S*ST幸福股份653009126股。即向华远地产的全体股东发行653,009,126股人民币普通股(A股)。在合并实施完成以后,华远地产五位股东将成为S*ST幸福的股东,其中华远集团将成为公司的控股股东。
4、对价股改
华远地产五位股东将以其换股获得的公司股份代公司非流通股股东向流通股股东送股,即在股权分置改革方案实施股权登记日登记在册的流通股股东以减资后所持流通股股份数量为基础,每持有10股流通股将获送15股股份,总计共获送4692万股。经过此番对价股改,每10股流通获送15股股份共计25股,也正相当于以0.4:1的比例,将先前所缩股份还原,实现公平。
任志强此番设计,可谓用心良苦。
2007年9月,华远借壳首次上会未获证监会重组审核委员会通过;2007年11月,华远借壳幸福实业终得证监会放行。2008年8月,华远挂牌上市,却遭遇股市动荡,股价跌约68%。——难道,这就是证券市场对极具个性的地产强人任志强的欢迎方式?!
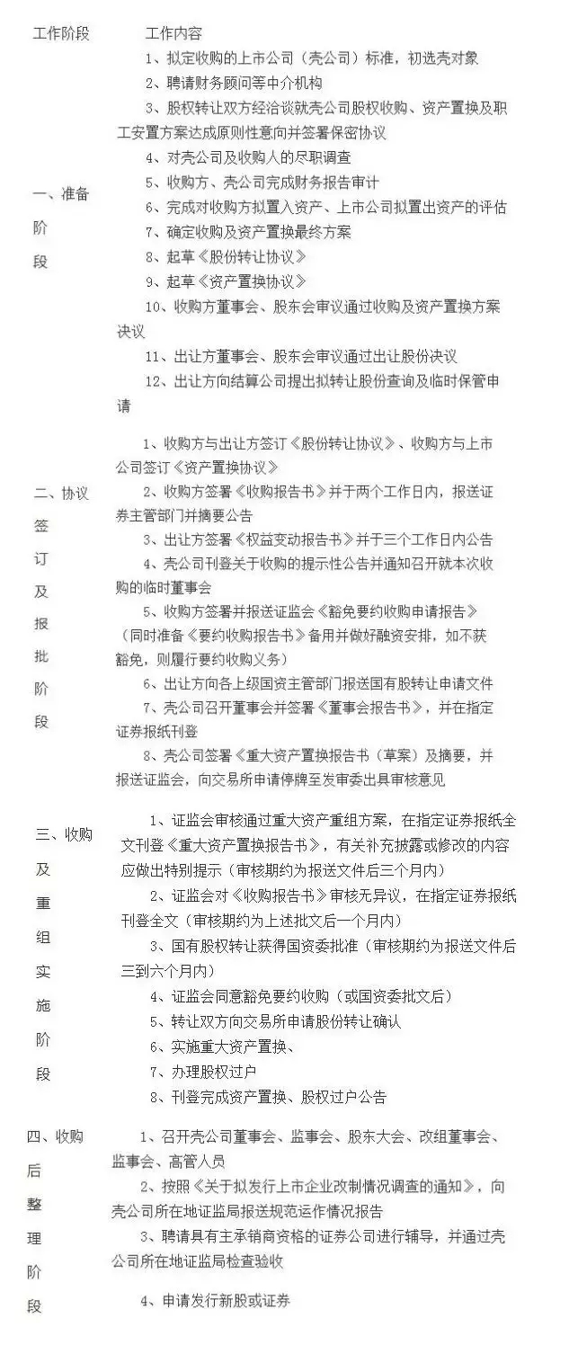
附:借壳上市流程

借壳上市一般要经历四个阶段,即准备、协议签订及报批、收购及重组实施和收购后的整理阶段,每一阶段工作内容见下表(借壳上市工作程序)
需要说明的是,此种借壳专指收购方与壳公司之间没有产权关系的间接上市行为;收购方与壳公司之间存在产权关系(控股或被控股)的间接上市行为,系企业集团内部自愿的资源整合行为,并不发生上市公司实际控制权之实质变更。获取上市公司实际控制权,可能出于双方自愿、可能出于一方主动甚至强制,即使整体上双方自愿但在具体问题上也可能存在分歧与矛盾。因此,借壳的过程,也就是上市公司实际控制权之争。
二维码

扫码加我 拉你入群

请注明:姓名-公司-职位

以便审核进群资格,未注明则拒绝

2018-8-17 07:08:47
杨明凡 发表于 2018-8-8 11:59
借壳上市,是很多中小企业谋求发展,实现资本变现的一种重要手段。但是如何去实现买壳或者收购上市呢?却不 ...
感谢楼主分享
二维码

扫码加我 拉你入群

请注明:姓名-公司-职位

以便审核进群资格,未注明则拒绝

栏目导航
热门文章
推荐文章

说点什么

分享

扫码加好友,拉您进群
各岗位、行业、专业交流群