全部版块 我的主页
论坛 金融投资论坛 六区 金融实务版 投行专版
8993 1
2018-08-15

3、明阳电路(300739)

1、发行人实际控制人报告期内控制的企业9家。发行人报告期内与实际控制人的姐姐存在资金往来。请发行人:(1)说明上述9家实际从事的业务,在资产、技术、人员、客户供应商等方面与发行人的关系,报告期内的财务情况和主要客户、供应商情况,是否与发行人的其他关联方、发行人的主要客户、供应商及其主要股东存在资金往来;经营是否符合境内外法律法规的规定,是否存在重大违法违规;(2)结合实际控制人设立境外公司的原因,境外公司的资金状况和经营情况,说明实际控制人控制的海外公司是否与发行人的境外客户或相关公司存在资金、业务往来;(3)说明发行人与实际控制人姐姐存在资金往来的背景,还款的资金来源,说明发行人实际控制人姐姐、姐夫(发行人监事)的简历、对外投资情况等,说明报告期内实际控制人控制的其他企业与实际控制人姐姐、姐夫的资金往来情况,实际控制人姐姐、姐夫及主要亲属是否与发行人的主要客户、供应商存在资金业务往来。请保荐机构、律师核查并发表意见。

4、天地数码(300743)

1、(1)发行人及其子公司投资多家境外企业,其中港田香港、联大BVI、天地法国截至2017年6月30日无人员配备;天地美国为控股公司,无人员配备,由美国孙公司负责业务运营;天地加拿大由天地数码员工负责运营,自身无人员配备,请发行人代表结合员工构成进一步说明公司对境外子公司的具体管理及内部控制;(2)报告期发行人外销占比分别为63%、62%、66%、69%,境外销售以分切销售为主,请发行人代表说明出口退税与出口数据的匹配关系、出口退税对业绩的影响;发行人与主要分切商是否存在关联关系和关联交易情形。请保荐代表人说明核查的方法、程序,并发表核查意见。

5、乐惠国际(603076)

请发行人代表进一步说明:(1)境外客户的开发方式、交易背景,有关大额合同订单的签订依据、执行过程;(2)发行人出口退税情况是否与发行人境外销售规模相匹配;(3)结合报告期内相关货币对人民币的汇率变动趋势,说明发行人出口收入和发行人汇兑损失之间的匹配性;(4)相关进口国进口政策、有关贸易摩擦对发行人产品出口的影响;(5)发行人境外子公司的经营、环保、税收缴纳、员工聘用等方面是否符合所在国当地法律法规,是否曾被主管部门处罚或存在被处罚风险;(6)外销销售收入回款方与签订合同客户是否完全一致,如有不一致(第三方回款)的,请具体说明原因、合理性。

6、寒锐钴业(300618)

1、请保荐机构:(1)详细说明对于发行人境外子公司刚果迈特的历史沿革、主营业务、生产经营、财务状况、税收环保、采购销售等相关情况的核查方式及核查过程;(2)补充说明对于公司境外募投项目核查的方式,说明发行人是否已履行了刚果及我国政府相关主管部门规定的必备的审批、核准或备案等相关程序;(3)对于刚果迈特在上述各环节是否符合当地的法律法规、是否符合我国有关境外投资的相关规定、是否存在违法违规行为发表明确意见。

2、据招股说明书披露,报告期内,发行人外销收入占比分别为46.94%、48.34%、52.40%、38.69%。(1)请发行人说明报告期内的主要外销客户、销售内容、单价、数量、金额及占比、毛利率、是否经销商、如是,请说明最终用户;(2)请发行人说明内销和外销获取订单的具体过程、内外销毛利率差异原因及合理性;(3)请发行人说明主要外销客户的注册时间、注册地、注册资金、股权结构、主营业务、合作背景、合作历史等基本情况,是否与发行人存在关联关系。请保荐机构和申报会计师说明对境外客户的核查过程及范围并发表明确意见。

3、据招股说明书披露,2007年7月,刚果迈特矿业有限公司(以下简称“刚果迈特”)由自然人杨阳、赵勇和刚果籍自然人丹尼发起设立。其中,杨阳所持刚果迈特70%的股权系代发行人持有,丹尼所持刚果迈特25%的股权中的10%系代发行人持有、15%为发行人无偿赠与,赵勇所持刚果迈特5%的股权系发行人无偿赠与。2007年10月,发行人收购杨阳所持刚果迈特全部股权,未实际支付对价。2009年6月,发行人收购丹尼所持刚果迈特10%的股权。2011年11月,发行人以240万美元收购丹尼、赵勇所持刚果迈特20%的股权,刚果迈特成为发行人全资子公司。请发行人:(1)说明刚果迈特设立时由杨阳、赵勇、丹尼代持股份的原因,出资资金来源,丹尼、赵勇的个人简历,二人与发行人、发行人控股股东、实际控制人、董事、监事、高级管理人员之间的关系,发行人向其无偿赠予刚果迈特股份的原因,发行人收购丹尼所持刚果迈特20%股权时,对于其所代持赵勇5%股权的处理方式及相关价款支付情况;(2)说明刚果迈特注册资本全部由发行人缴纳,丹尼与赵勇仅为代持,发行人却以240万美元收购相关股份的原因及合理性;(3)说明先由自然人代持设立刚果迈特而后由发行人收购的行为是否符合刚果当地适用的法律法规、是否符合我国对于企业境外投资的相关法律法规的规定,是否存在争议或潜在纠纷;(4)补充披露刚果迈特代持股份的解除情况,发行人是否履行了必要的法律程序,代持事项对于本次发行上市的影响,是否存在争议或潜在纠纷。请保荐机构、律师进行核查,说明核查过程并发表核查意见。

4、据招股说明书披露,公司海外子公司刚果迈特的业务主要为钴、铜矿石的开发、收购和初步冶炼,初加工后的钴精矿或初步冶炼后的钴中间产品运回国内,由江苏润捷新材料有限公司(以下简称“江苏润捷”)进一步加工。刚果迈特拥有10942号矿山开采许可证,该座矿山的权利期限自2009年07月22日至2019年07月21日。该矿山在开采前还需要进行详细勘探,以探明可开采的储量,由于公司尚未开展此项工作,无法判断可采矿的储量,无法判断该矿权的价值,公司已于2011年对该采矿权做全额减值处理,该采矿权账面价值为零。另外,刚果迈特8838和8839探矿权由刚果迈特于2007年5月22日从刚果盛宝矿业协议转让所得,两座探矿权的权利期限分别至2011年,公司未办理到期续展工作,公司于2012年对上述两座矿山探矿权和采矿区进行全额减值处理。请发行人:(1)说明子公司刚果迈特在当地开展业务是否取得了相关必备资质,是否履行了完备的法律程序,是否得到了当地有权部门的批准;(2)说明子公司刚果迈特在设立、增资、股权转让等过程是否履行了完备的法律程序,是否经过了当地有权部门的批准;(3)说明公司投资子公司刚果迈特相关的程序是否合规完整,是否经过了我国相关有权部门的批准;(4)说明刚果迈特在收购原材料,加工,出口到国内等各环节是否依照当地法律的规定履行了必备的纳税义务,是否合法合规;(5)说明10942号矿山开采许可证的获得方式,收购的原因及经过,是否合法合规,相关采矿权未作矿产储量评审的原因;收购刚果迈特8838和8839探矿权的背景,定价依据,未办理到期续展的原因;(6)说明刚果迈特收购上述采矿权及对探矿权的后续处理是否合法合规。请保荐机构和律师对上述问题进行核查,说明核查过程并发表核查意见。

4、发行人在风险因素中披露了海外经营风险,据公开信息显示,刚果(金)近几年发生过多起冲突及政局动荡。请发行人将公司在刚果(金)经营的风险进行总结并按类披露,同时补充披露近五年刚果(金)相关的动荡与冲突及其对公司经营产生的影响。

三、核查要求&主要核查手段

1、律师核查手段:

以寒锐钴业为例。

(1)律师走访了刚果迈特所在地的主要主管部门,包括外贸管理局、矿业管理局、税务局、工业管理局、环保管理局等,就刚果迈特涉及的资产、经营、生产许可、纳税、环保等事宜对上述部门相关人员进行访谈并取得《访谈笔录》;

(2)本所律师实地走访了刚果迈特主要生产场所、对刚果迈特高管、主要供应商进行访谈,核实刚果迈特生产经营真实性,了解刚果迈特从矿石收购到生产、销售各环节的经营情况;走访公司及同行业公司的收矿点和当地的银行网点;

(3)查阅刚果律师分别于2015年3月至2016年11月出具的并经有资质的翻译机构翻译的七份《刚果迈特法律意见书》的中文译本;

(4)查阅发行人提供的并经有资质的翻译机构翻译的有关刚果迈特资产、生产许可、税务、环保等主要证照中文译本、刚果迈特所在地主管部门出具的证明文件中文译本,对《刚果迈特法律意见书》中文译本所载内容的真实性进行复核;

(5)本所律师通过查询中华人民共和国驻刚果(金)大使馆经济商务参赞处(http://www.cd.mofcom.gov.cn/)的网站了解刚果(金)《矿业法》、环境保护、税收、外汇等相关规定;

(6)查阅香港律师行于报告期各期出具的《南京寒锐钴业(香港)有限公司之香港法律尽职调查报告及法律意见书》。

(7)其他程序:报告期每个会计年度,保荐机构、审计机构均赴刚果迈特对存货实施盘点。同时对供应商和客户进行访谈,对超过90%的供应商进行访谈确认供应关系的真实性以及供应商与发行人之间不存在关联关系,并对主要客户进行访谈、函证。

2、会计师核查手段

对于海外财务数据核查,审核重点关注第一重点就是收入,核查程序相关的问题举例如下:

①伊戈尔:请保荐机构和发行人会计师结合公司实际的销售模式及具体流程、相关结算政策等核查并说明其内销和外销模式下收入确认标准与相关合同约定的条件或行业惯例是否相符,是否符合《企业会计准则》的规定、收入实际确认情况与其收入确认标准是否一致,相关披露是否准确,说明履行的核查程序及核查结论;说明境外销售的函证情况、实地核查情况、收入真实性的核查方法、核查比例、核查过程以及核查结果。请发行人会计师专项说明对外销收入履行的审计程序和结论。

②乐惠国际:请保荐机构和会计师结合物流运输记录、资金划款凭证、发货验收单据、出口单证与海关数据、中国出口信用保险公司数据、最终销售或使用等情况,补充说明境外客户销售收入的核查情况,包括实地走访客户、电话访谈客户和邮件访谈客户的期间、数量、收入占比、访谈次数等,说明核查方法、获取的证据、数据及结果是否充分、有效并足以说明交易和收入的真实性。

会计师的主要审计程序主要就是套用审计方法论的标准程序,如下以万兴科技为例。

(1)复核收入明细表,并与总账数和明细账核对相符,结合业务收入科目与报表数核对相符;

(2)取得境外子公司的纳税申报表,与销售收入进行比对,解释差异原因;

(3)对于境外子公司销售的客户实施营业收入发生额及应收账款余额函证及替代测试;

(4)执行海外子公司的销售收入截止测试,检查收入是否存在跨期情况,执行期后回款检查程序,核实销售收入的真实性。经检查,发行人严格依照会计准则规定的条件确认收入,检查了期后银行回款单据,与销售收入和应收账款一致;

(5)对境外子公司及客户实地走访。对境外子公司进行现场核查,与子公司现场负责人进行访谈,了解客户相关情况及行业发展,查看存货库存情况,抽样核查出库单、订单、记账凭证、银行收款单据等,核实销售收入的真实性、准确性。对境外销售金额较大的客户进行访谈,了解报告期内的销售情况以及信用政策。

(6)会计师对资产真实性的核查程序:项目组对海外子公司的主要资产采用了访谈、函证、盘点、实地走访以及查看纳税申报表等核查程序。项目组与公司高管就海外子公司业务定位及开展情况进行了访谈,与财务总监就海外子公司财务管理进行了访谈,了解了公司关于海外子公司财务报表真实性的内部控制措施及其执行情况;向海外子公司开立账户所在银行进行了银行存款函证,回函相符;向与海外子公司发生业务往来的客户进行了应收账款和销售收入的函证,回函金额与账载记录相符。取得并检查海外子公司了存货收发存明细,对海外子公司仓库中的存货执行现场盘点程序,倒扎至2016年12月31日资产负债表日核对一致;对美国子公司、日本子公司执行收入截止性测试,未发现跨期确认收入的情况;对主要海外客户进行了访谈,编制了访谈记录,取得了交易和应收账款的真实性和完整性的证据,上述核查程序基本覆盖了对海外子公司主要资产的范围。

综上,没有什么新鲜的程序,都是常规和套路。

3、其他:


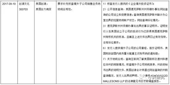
①网站查询、境外机构的相关证明   


                            640.webp.jpg


②网站查询基本公司登记信息和企业信用情况

境外客户目前主要通过中国出口信用保险公司(http://www.sinosure.com.cn/)查询,获取主要客户的股东结构、工商登记信息、经营范围、资信状况等信息。


二维码

扫码加我 拉你入群

请注明:姓名-公司-职位

以便审核进群资格,未注明则拒绝

全部回复
2018-8-15 14:13:58
您好,可以转载一下您这篇文章吗?
二维码

扫码加我 拉你入群

请注明:姓名-公司-职位

以便审核进群资格,未注明则拒绝

栏目导航
热门文章
推荐文章

说点什么

分享

扫码加好友,拉您进群
各岗位、行业、专业交流群