全部版块 我的主页
论坛 会计与财务管理论坛 七区 会计与财务管理
1086 3
2018-09-03

会计人也好,普通员工也好,你们关心的社保问题基本都有解答哦~

一、社保断交了怎么办?

大城市的外来从业人员,由于不能按自由职业缴纳社保,所以还是尽量找好下家之后跳槽,避免社保断掉。

至于拥有京籍、深籍、沪籍、的小伙伴,离职之后,可以自己去缴纳社保的!

具体流程如下

个人缴纳社保办理指南

所需材料:

1、本人身份证原件及复印件;

2、户口簿或户口卡原件及复印件;

3、在建行、中行、农行、工商银行之一开立的个人活期储蓄存折或银行卡复印件(验原件);(当地的这个银行即可)

4、填报当地的社会保险个人缴费申报表;(人在哪就换成当地的申请表即可)

办理流程:

1.webp.jpg

办理地点:户籍所在地社保局征收窗口。

二、养老保险

1、未到退休年龄,养老保险交满15年,还需要缴费吗?

养老保险待遇高低与缴费年限和缴费基数关系密切。同等条件下,参保时间越长、缴费基数越高,退休待遇就会越高。

参保人缴纳养老保险费满15年,但是未到达退休年龄的,按照社会保险相关法律,单位必须继续申报社会保险;属于灵活就业人员参保的,养老保险交满15年后可以选择继续参保,或办理终止手续。停止参保的话,有关的社保待遇(如医疗保险)将不能享受。

2、达到退休年龄,养老保险未缴满15年,怎么处理?

参保人必须到户籍所在地或者符合办理退休条件的地区,申请以个人名义继续按月缴纳养老保险费。续缴满5年后养老保险缴费年限仍不足15年的,可申请一次性趸缴剩余月份的养老保险费,缴费后即可申领退休待遇。

3、缴纳的养老保险费,全部属于个人吗?

根据有关规定,在职人员的缴费比例为21%,其中单位缴纳的13%记入统筹基金,职工个人缴纳的8%记入个人账户;灵活就业人员的缴费比例为20%,其中12%记入统筹基金,8%记入个人账户。

4、多地缴纳社保在哪里领取养老金?

2.webp.jpg

5、换工作城市后,养老保险要不要立即转移?

首先离职后,社保关系会被封存,并不会因为你到了异地建立了新的社保账户而注销原来的账户。

A、不管你变换多少工作和社保缴纳地点,最后只能在一个城市领取退休金,特别是年轻人的职业发展变动很大,有可能今年在宁波工作,明年去了苏州,后年又回到了宁波。如果每次变动都要进行社保转移,这需要付出许多时间和经济成本。可以在退休年龄到达前,根据自己的养老金领取地,将所有社保统一转到一地即可。

B、原参保地的社保账户封存后,即便不办理转出手续,也可以先打印养老、医保《参保缴费凭证》带走,相关材料、证明和社保卡也要妥善保管,以免日后转移时再往返补材料。

C、社保到底要不要转移,做决定前,先问自己3个问题:

(1)是否已临近退休年龄,需要着手办理退休手续了?

(2)新工作地的单位、社保机构,是否一定要求社保转移?

(3)已确定了在该城市定居退休养老,不再变化了吗?

如果以上的答案是YES,那么你可以办理社保转移,如果不是,那么建议先不要转移。

如何办理养老保险异地转移

养老保险异地转移其实就是为了退休服务的。

首先,我们要了解一下退休人员养老保险待遇的领取地。看参保人在各个参保地的缴费年限,然后按照“户籍地优先、从长、从后计算”的原则来确定领取地。

1. 参保人的参保地和户籍地一致,待遇领取地在户籍地,也即参保地领取养老金;

2. 户籍地和参保地不一致的,按照参保人缴费满10年的地方确定领取地:

● 如参保人有多个缴费满10年的地方,按最后一个满10年的地方确定养老金领取地。

● 如参保人在所有地方缴费都不到10年,就把参保人的养老关系和相关资金转回户籍地,由户籍地来支付养老金。

计划在哪个城市退休或者只能在哪里(老家)退休,就转移到哪里。

这里就涉及到利益问题了。如果你工作的地方工资水平远远高于老家,且满足在工作地办理退休的条件,你还非要将养老保险关系转移到老家,那就是你拎不清了。

如果你老家的工资水平没有你工作过的地方高,建议你不要经常开启“流浪模式”,一定要确定其中有一个工作过的地区你累计缴满了10年!在哪个城市都呆不久对你的退休金影响最大。而且要人往高处走,越往后面换的城市,最好是工资更高的地方。

社保转入指南  :

1、在转出地社保机构取得参保转移凭证;

2、前往其所属辖区的社保机构申请转入;

3、社保机构发联系函至转出地社保机构;

4、转出地社保机构寄出信息表及转移基金至社保机构;

5、社保机构收到转移信息表并录入,办结转移手续。

社保转出指南  :

1、到社保机构打印参保缴费凭证;

2、将凭证送至转入地社保机构;

3、转入地社保机构发联系函至缴纳地社保机构;

4、缴纳地社保机构发转移信息表至转入地社保机构,医疗保险个人账户有余额的,同时转出基金。

三、医疗保险

1、在职员工门诊怎么报医保?

在职职工每个月工资的2%(单位11%)缴纳医保。

看门急诊时,需要先用掉当年医疗保险计入的金额,用掉后进入自付段,自付金额为1500元。(以上海为例,其他地区自付段金额不一样)

当我们自付金额超出1500元以后的费用,部分是可以享受报销的。报销比例根据病人年龄以及看病医院等级不同,分别为50%到75%不等。具体参见下表:

4.webp.jpg

2、在职员工住院怎么报医保?

如果需要住院治疗的话,只要交了医疗保险,大部分医药费可以由医疗保险承担的。

首先我们自己需要先出1500元的起付线费用。超过起付线的费用可以由医疗保险按比例报销。如果超过最高支付限额的部分,还可以由附加基金按比例支付。具体见下表:

5.webp.jpg 6.webp.jpg

备注:自付段标准部分的医疗费用,以及共付段由医保基金支付后其余部分的医疗费用,如个人医疗账户有历年结余资金的,先由历年结余资金支付,不足部分由参保人员自付。

3、因公负伤能报医保吗?

如果已经鉴定为工伤,则需走工伤申报流程,医疗保险无法报销。

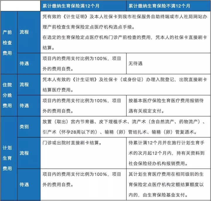
四、生育保险



附件列表
3.webp.jpg

原图尺寸 231.45 KB

3.webp.jpg

2.webp.jpg

原图尺寸 69.95 KB

2.webp.jpg

二维码

扫码加我 拉你入群

请注明:姓名-公司-职位

以便审核进群资格,未注明则拒绝

全部回复
2018-9-3 14:53:35
1、失业或退休人员可以享受职工生育保险待遇吗?

职工失业或达到法定退休年龄前缴纳生育保险费累计满12个月的,其在领取失业保险金期间或职工达到法定退休年龄后发生符合规定范围内的生育医疗费用,按规定享受相应待遇,不享受生育津贴,且其未就业配偶不享受生育保险待遇。

2、职工生育保险待遇与生育医疗待遇有什么不同?

A、职工生育保险比生育医疗待遇更高:职工生育保险,是很多生育医疗费用都可以报销;基本医保里的生育医疗费用报销待遇,只是在生完或者流产后,一次性给予一笔钱。

B、职工生育保险待遇是固定人群才能参保享受的,生育医疗费用报销待遇是只要你参加了基本医保按规定享受!

C、参加职工生育保险的人群,需要在累计缴纳生育保险满12个月后才能享受相应待遇;未满12个月的,可按规定享受基本医保里的生育医疗费用报销待遇,也就是一次性的报销待遇。

D、累计缴纳职工生育保险满12个月的参保人,不能同时享受职工生育保险待遇和生育医疗待遇两个待遇,只能享受职工生育保险待遇。

3、生育保险具体待遇如何?

只要职工生育的上个月,按规定足额缴纳生育保险且累计参保缴费满12个月,可享受下面↓↓↓的待遇。



二维码

扫码加我 拉你入群

请注明:姓名-公司-职位

以便审核进群资格,未注明则拒绝

2018-9-7 16:38:16
非常用用
二维码

扫码加我 拉你入群

请注明:姓名-公司-职位

以便审核进群资格,未注明则拒绝

2018-9-8 05:50:07
杨明凡 发表于 2018-9-3 14:53
会计人也好,普通员工也好,你们关心的社保问题基本都有解答哦~一、社保断交了怎么办?大城市的外来从业人员 ...
good!
二维码

扫码加我 拉你入群

请注明:姓名-公司-职位

以便审核进群资格,未注明则拒绝

栏目导航
热门文章
推荐文章

说点什么

分享

扫码加好友,拉您进群
各岗位、行业、专业交流群