全部版块 我的主页
论坛 会计与财务管理论坛 七区 会计与财务管理
879 0
2018-09-03

1、进项税额抵扣问题知识图谱


1.webp.jpg


2、分辨进项税抵扣


参照以下标准评定:


1、人:纳税人是一般纳税人还是小规模纳税人,只有一般纳税人才可以抵扣进项税额。

2、方法:纳税人采用一般计税方法、简易计税方法或是二者兼而有之。全部适用简易计税方法的一般纳税人不可以抵扣进项税额,只有一般纳税人采取一般计税方法或二者兼而有之的才可以按规定抵扣进项税额。

3、抵扣凭证:抵扣条件的一般纳税人,只有取得符合抵扣条件的增值税扣税凭证才可以抵扣进项税额。目前增值税扣税凭证包括增值税专用发票(包括税控机动车销售统一发票)、收费公路通行费增值税电子普通发票(征税发票)、海关进口增值税专用缴款书、农产品收购发票、农产品销售发票、代扣代缴税款的完税凭证、道路、桥、闸通行费发票。

4、票面:检查一下扣税凭证票面是否符合开具要求,例如:无税收分类编码、发票专用章不规范、备注栏不符合规定、纳税人名称、税号等要素填写不规范等等。

5、用途:如果上面均符合规定,但用途不符合相关规定的进项税额也不得抵扣。例如:用于集体福利、个人消费;简易计税项目、免税项目、购进贷款服务、餐饮服务等。

6、期限:认证、勾选、稽核比对应在规定时间内操作,一定自开具之日起360日内认证或勾选。


7、申报:一般纳税人均按规定操作,最后还要看是否按规定填写增值税纳税申报表。 


3、不得抵扣情形


(一)业务不该抵


按照《增值税暂行条例》和《财政部国家税务总局关于全面推开营业税改征增值税试点的通知》(财税〔2016〕36号)规定,下列项目的进项税额不得从销项税额中抵扣:


1.用于简易计税方法计税项目、免征增值税项目、集体福利或者个人消费的购进货物、加工修理修配劳务、服务、无形资产和不动产。


2.非正常损失所对应的进项。具体包括:

(1)非正常损失的购进货物,以及相关的加工修理修配劳务和交通运输服务。


(2)非正常损失的在产品、产成品所耗用的购进货物(不包括固定资产)、加工修理修配劳务和交通运输服务。


(3)非正常损失的不动产,以及该不动产所耗用的购进货物、设计服务和建筑服务。


(4)非正常损失的不动产在建工程所耗用的购进货物、设计服务和建筑服务。纳税人新建、改建、扩建、修缮、装饰不动产,均属于不动产在建工程。


3.特殊政策规定不得抵扣的进项税:


(1)购进的旅客运输服务、贷款服务、餐饮服务、居民日常服务和娱乐服务。


(2)财政部和国家税务总局规定的其他情形。


(二)凭证不合规


取得的扣税凭证不符合法律、行政法规或者国务院税务主管部门有关规定的,其进项税额不得从销项税额中抵扣。


(三)资格不具备


有下列情形之一者,应当按照销售额和增值税税率计算应纳税额,不得抵扣进项税额,也不得使用增值税专用发票:


(1)一般纳税人会计核算不健全,或者不能够提供准确税务资料的。


(2)应当办理一般纳税人登记资格而未办理的。


4、可抵扣情形



主要分为凭票抵扣税额和计算抵扣税额,凭票抵扣又分为当期抵扣和分期抵扣,计算抵扣主要是针对收购农产品而言。


(一)凭票抵扣


购进方的进项税额一般由销售方的销项税额对应构成。故进项税额在正常情况下是:


1.从销售方取得的《增值税专用发票》(含税控《机动车销售统一发票》)上注明的增值税额。


2.从海关取得的《海关进口增值税专用缴款书》上注明的增值税额。


3.购进农产品,全部取得《增值税专用发票》或《海关进口增值税专用缴款书》,可以按照注明的增值税额进行抵扣。未全部取得的,采取《农产品增值税进项税额核定扣除办法》进行抵扣。


4.从境外单位或者个人购进服务、无形资产或者不动产,自税务机关或者扣缴义务人取得的解缴税款的完税凭证上注明的增值税额。


提示:增值税专用发票抵扣需要当月进行认证或勾选,认证相符或确认勾选的,应在次月申报期进行申报抵扣,否则不予抵扣。海关进口增值税专用缴款书需要进行“先比对后抵扣”,稽核比对结果为相符的,应于稽核比对相符的当月申报期内进行申报抵扣,否则不予抵扣。


目前可抵扣增值税进项税额的扣税凭证参见下表:

2.webp.jpg

3.webp.jpg


(二)计算抵扣


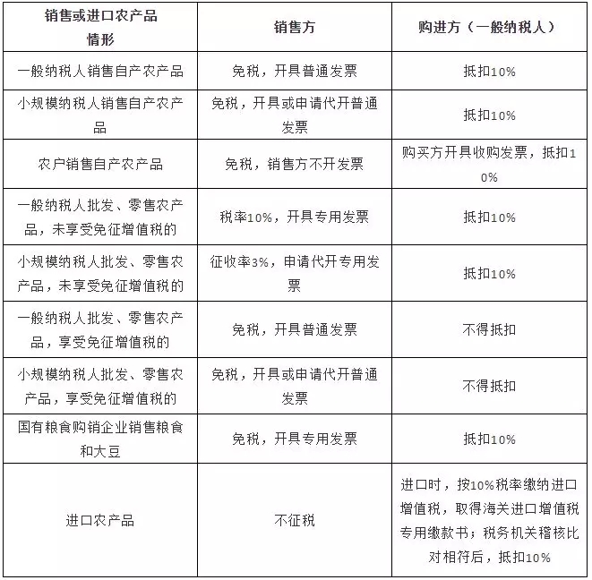
1.计算抵扣购进农产品的进项税


购进方没有取得增值税专用发票、海关进口增值税专用缴款书、完税凭证,但可以自行计算进项税额抵扣的情形——购进农产品,除取得增值税专用发票或者海关进口增值税专用缴款书外,按照农产品收购发票或者销售发票上注明的农产品买价和扣除率计算进项税额抵扣。


计算公式:进项税额=买价×扣除率


具体情形参见下表。

4.webp.jpg

注:特殊情况为营业税改征增值税试点期间,纳税人购进用于生产销售或委托受托加工16%税率货物的农产品;除此之外为一般情况。


政策依据】  


《财政部 税务总局关于调整增值税税率的通知》(财税〔2018〕32号)

《财政部 税务总局关于简并增值税税率有关政策的通知》(财税〔2017〕37号)

《中华人民共和国增值税暂行条例》

《财政部 国家税务总局关于免征蔬菜流通环节增值税有关问题的通知》(财税〔2011〕137号)

《财政部 国家税务总局关于免征部分鲜活肉蛋产品流通环节增值税政策的通知》(财税〔2012〕75号)


2.按比例分次抵扣进项税


(1)适用一般计税方法的试点纳税人,2016年5月1日后取得并在会计制度上按固定资产核算的不动产或者2016年5月1日后取得的不动产在建工程,其进项税额应自取得之日起分2年从销项税额中抵扣,第一年抵扣比例为60%,第二年抵扣比例为40%。

政策依据:《财政部 国家税务总局关于全面推开营业税改征增值税试点的通知》(财税〔2016〕36号)

  • ①抵扣时间:60%的部分于取得扣税凭证的当期从销项税额中抵扣;40%的部分为待抵扣进项税额,于取得扣税凭证的当月起第13个月从销项税额中抵扣。

  • ②融资租入的不动产以及在施工现场修建的临时建筑物、构筑物,其进项税额不适用分2年抵扣的规定。



(2)纳税人2016年5月1日后购进货物和设计服务、建筑服务,用于新建不动产,或者用于改建、扩建、修缮、装饰不动产并增加不动产原值超过50%的,其进项税额分2年从销项税额中抵扣。


(3)已抵扣进项税额的不动产,发生非正常损失,或者改变用途,专用于简易计税方法计税项目、免征增值税项目、集体福利或者个人消费的,按照下列公式计算不得抵扣的进项税额:

不得抵扣的进项税额=(已抵扣进项税额+待抵扣进项税额)×不动产净值率

不动产净值率=(不动产净值÷不动产原值)×100%


(4)按照规定不得抵扣进项税额的不动产,发生用途改变,用于允许抵扣进项税额项目的,按照下列公式在改变用途的次月计算可抵扣进项税额。


可抵扣进项税额=增值税扣税凭证注明或计算的进项税额×不动产净值率


政策依据:《国家税务总局关于发布<不动产进项税额分期抵扣暂行办法>的公告》(国家税务总局公告2016年第15号)




二维码

扫码加我 拉你入群

请注明:姓名-公司-职位

以便审核进群资格,未注明则拒绝

栏目导航
热门文章
推荐文章

说点什么

分享

扫码加好友,拉您进群
各岗位、行业、专业交流群