全部版块 我的主页
论坛 金融投资论坛 六区 金融学(理论版)
2909 2
2018-09-03
一、生产经营受影响

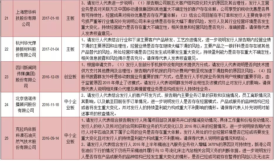
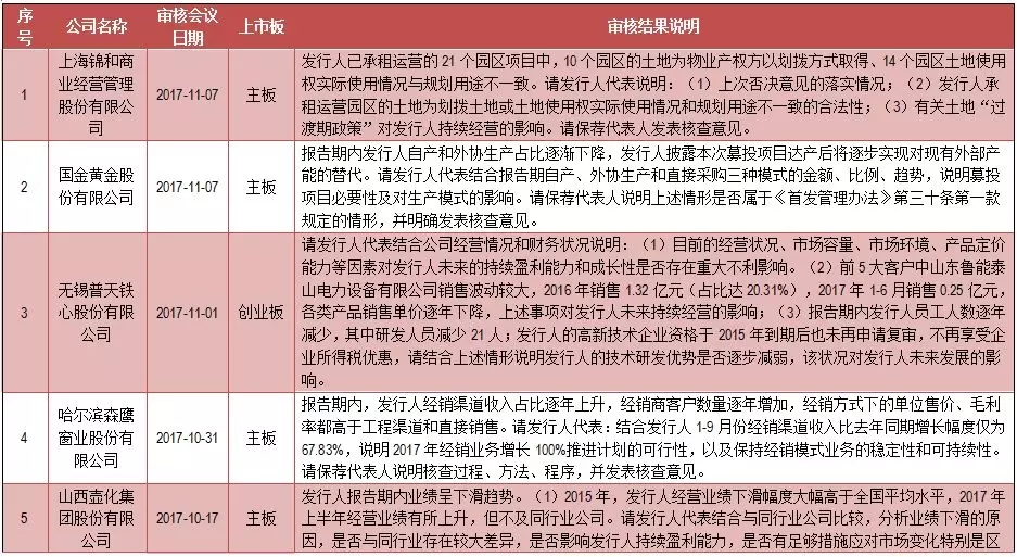
1、上海锦和商业经营管理股份有限公司

发行人已承租运营的21个园区项目中,10个园区的土地为物业产权方以划拨方式取得、14个园区土地使用权实际使用情况与规划用途不一致。请发行人代表说明:(1)上次否决意见的落实情况;(2)发行人承租运营园区的土地为划拨土地或土地使用权实际使用情况和规划用途不一致的合法性;(3)有关土地“过渡期政策”对发行人持续经营的影响。请保荐代表人发表核查意见。

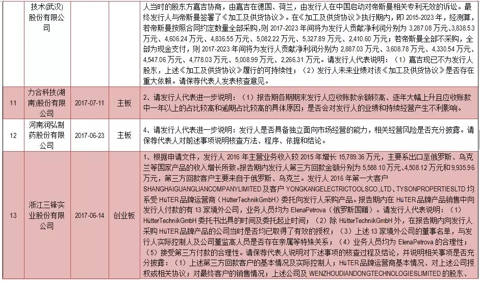
2、河南润弘制药股份有限公司

请发行人代表进一步说明:发行人是否具备独立面向市场经营的能力,相关经营风险是否充分披露。请保荐代表人对前述事项说明核查方法、程序、依据和结论。

3、南京中油恒燃石油燃气股份有限公司

请发行人代表进一步说明子公司曹妃甸恒燃市政燃气有限公司(以下简称曹妃甸恒燃)的经营情况,包括但不限于客户结构、收入增长、利润率水平、新增订单等内容。曹妃甸恒燃的经营环境是否发生重大变化,是否对发行人的盈利能力构成重大影响。请保荐代表人进一步说明报告期内产品或者服务的品种结构是否已经发生了重大变化,是否对发行人的持续盈利能力构成重大影响,相关风险是否已充分揭示,是否符合《首次公开发行股票并上市管理办法》的有关规定。

二、业绩下滑或者市场情况不佳

1、无锡普天铁心股份有限公司

请发行人代表结合公司经营情况和财务状况说明:(1)目前的经营状况、市场容量、市场环境、产品定价能力等因素对发行人未来的持续盈利能力和成长性是否存在重大不利影响。(2)前5大客户中山东鲁能泰山电力设备有限公司销售波动较大,2016年销售1.32亿元(占比达20.31%),2017年1-6月销售0.25亿元,各类产品销售单价逐年下降,上述事项对发行人未来持续经营的影响;(3)报告期内发行人员工人数逐年减少,其中研发人员减少21人;发行人的高新技术企业资格于2015年到期后也未再申请复审,不再享受企业所得税优惠,请结合上述情形说明发行人的技术研发优势是否逐步减弱,该状况对发行人未来发展的影响。

2、山西壶化集团股份有限公司

发行人报告期内业绩呈下滑趋势。(1)2015年,发行人经营业绩下滑幅度大幅高于全国平均水平,2017年上半年经营业绩有所上升,但不及同行业公司。请发行人代表结合与同行业公司比较,分析业绩下滑的原因,是否与同行业存在较大差异,是否影响发行人持续盈利能力,是否有足够措施应对市场变化特别是区域市场的变化;(2)请发行人代表补充说明2017年三季度业绩快速增长的原因和主要构成。

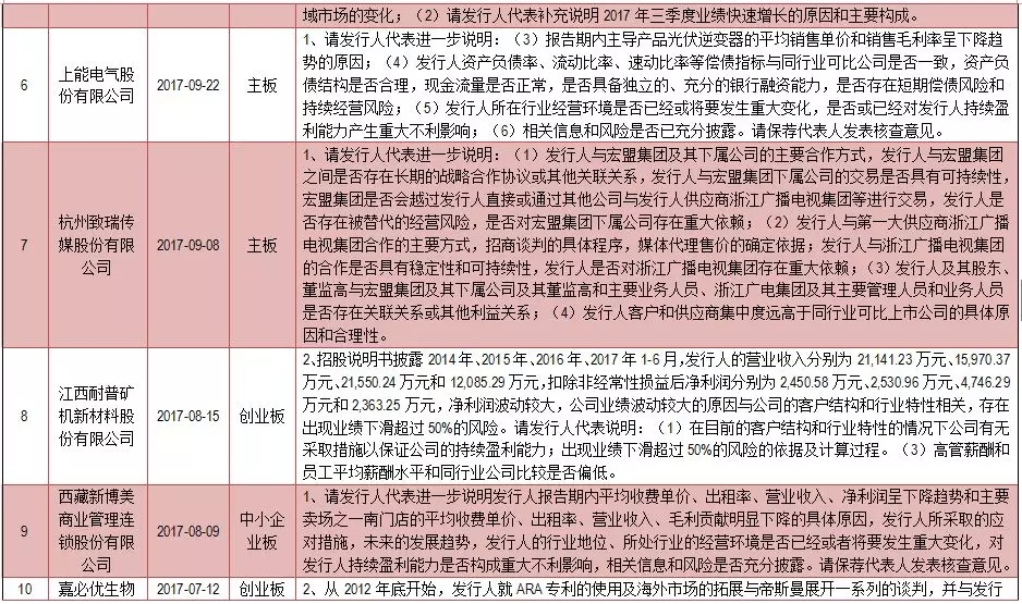
3、上能电气股份有限公司

请发行人代表进一步说明:(3)报告期内主导产品光伏逆变器的平均销售单价和销售毛利率呈下降趋势的原因;(4)发行人资产负债率、流动比率、速动比率等偿债指标与同行业可比公司是否一致,资产负债结构是否合理,现金流量是否正常,是否具备独立的、充分的银行融资能力,是否存在短期偿债风险和持续经营风险;(5)发行人所在行业经营环境是否已经或将要发生重大变化,是否或已经对发行人持续盈利能力产生重大不利影响;(6)相关信息和风险是否已充分披露。请保荐代表人发表核查意见。

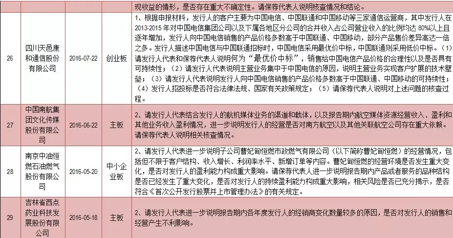
4、江西耐普矿机新材料股份有限公司

招股说明书披露2014年、2015年、2016年、2017年1-6月,发行人的营业收入分别为21,141.23万元、15,970.37万元、21,550.24万元和12,085.29万元,扣除非经常性损益后净利润分别为2,450.58万元、2,530.96万元、4,746.29万元和2,363.25万元,净利润波动较大,公司业绩波动较大的原因与公司的客户结构和行业特性相关,存在出现业绩下滑超过50%的风险。请发行人代表说明:(1)在目前的客户结构和行业特性的情况下公司有无采取措施以保证公司的持续盈利能力;出现业绩下滑超过50%的风险的依据及计算过程。(3)高管薪酬和员工平均薪酬水平和同行业公司比较是否偏低。

5、西藏新博美商业管理连锁股份有限公司

请发行人代表进一步说明发行人报告期内平均收费单价、出租率、营业收入、净利润呈下降趋势和主要卖场之一南门店的平均收费单价、出租率、营业收入、毛利贡献明显下降的具体原因,发行人所采取的应对措施,未来的发展趋势,发行人的行业地位、所处行业的经营环境是否已经或者将要发生重大变化,对发行人持续盈利能力是否构成重大不利影响,相关信息和风险是否充分披露。请保荐代表人发表核查意见。

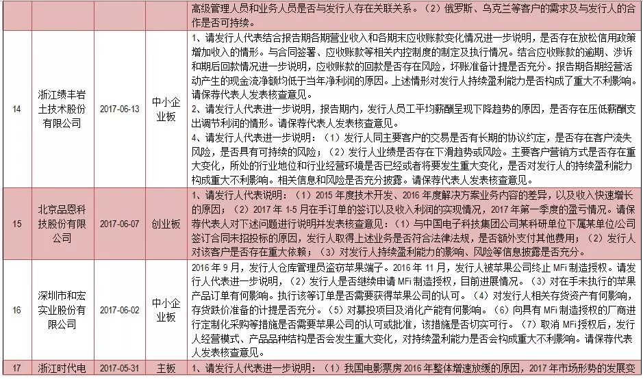
6、浙江绩丰岩土技术股份有限公司

请发行人代表结合报告期各期营业收入和各期末应收账款变化情况进一步说明,是否存在放松信用政策增加收入的情形。与合同签署、应收账款等相关内控制度的制定及执行情况。结合应收账款的逾期、涉诉和期后回款情况进一步说明,应收账款的回款是否存在风险,坏账准备计提是否充分。报告期各期经营活动产生的现金流净额均低于当年净利润的原因。上述情形对发行人持续盈利能力是否构成了重大不利影响。请保荐代表人发表核查意见。

请发行人代表进一步说明:(1)发行人同主要客户的交易是否有长期的协议约定,是否存在客户流失风险,是否具有可持续的风险;(2)发行人业绩是否存在下滑趋势或风险。主要客户营销方式是否存在重大变化,所处的行业地位和行业经营环境是否已经或者将要发生重大变化,是否对发行人的持续盈利能力构成重大不利影响。相关信息和风险是否充分披露。请保荐代表人发表核查意见。

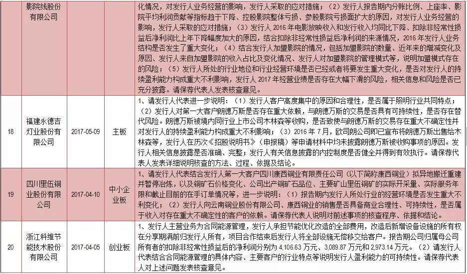
7、浙江时代电影院线股份有限公司

请发行人代表进一步说明:(1)我国电影票房2016年整体增速放缓的原因,2017年市场形势的发展变化情况,对发行人业务经营的影响,发行人采取的应对措施;(2)发行人报告期内分账比例、上座率、影院平均利润贡献等指标趋于下降、控股影院整体亏损、参股影院亏损面扩大的原因,对发行人业务经营的影响,发行人采取的应对措施;(3)发行人2016年电影放映收入和发行收入均同比下降、扣除非经常性损益后净利润比上年下降幅度加大的原因,结合扣除非经常性损益后净利润的来源情况,2016年发行人业务结构是否发生了重大变化;(4)结合发行人加盟影院的情况,包括加盟影院的数量、近年来的增减变化及原因、发行人来自加盟影院的收入占比及变化情况、发行人对加盟影院的管理模式等,说明加盟模式存在的风险;(5)发行人所处的行业地位和行业经营环境是否已经或者将要发生重大变化,是否对发行人的持续盈利能力构成重大不利影响,发行人2017年经营业绩是否存在大幅下滑的风险,相关信息和风险是否已充分披露。请保荐代表人发表核查意见。



附件列表
7.webp.jpg

原图尺寸 315.93 KB

7.webp.jpg

6.webp.jpg

原图尺寸 423.1 KB

6.webp.jpg

5.webp.jpg

原图尺寸 412.74 KB

5.webp.jpg

4.webp.jpg

原图尺寸 389.85 KB

4.webp.jpg

3.webp.jpg

原图尺寸 391.57 KB

3.webp.jpg

2.webp.jpg

原图尺寸 429.54 KB

2.webp.jpg

1.webp.jpg

原图尺寸 364.73 KB

1.webp.jpg

二维码

扫码加我 拉你入群

请注明:姓名-公司-职位

以便审核进群资格,未注明则拒绝

全部回复
2018-9-3 19:43:22
三、业务的持续性

1、国金黄金股份有限公司

报告期内发行人自产和外协生产占比逐渐下降,发行人披露本次募投项目达产后将逐步实现对现有外部产能的替代。请发行人代表结合报告期自产、外协生产和直接采购三种模式的金额、比例、趋势,说明募投项目必要性及对生产模式的影响。请保荐代表人说明上述情形是否属于《首发管理办法》第三十条第一款规定的情形,并明确发表核查意见。

2、哈尔滨森鹰窗业股份有限公司

报告期内,发行人经销渠道收入占比逐年上升,经销商客户数量逐年增加,经销方式下的单位售价、毛利率都高于工程渠道和直接销售。请发行人代表:结合发行人1-9月份经销渠道收入比去年同期增长幅度仅为67.83%,说明2017年经销业务增长100%推进计划的可行性,以及保持经销模式业务的稳定性和可持续性。请保荐代表人说明核查过程、方法、程序,并发表核查意见。

3、福建永德吉灯业股份有限公司

请发行人代表进一步说明:(1)发行人客户高度集中的原因和合理性,是否属于照明行业共同特点;(2)发行人对第一大客户朗德万斯是否存在重大依赖,与朗德万斯的交易是否具有可持续性,是否存在替代风险。朗德万斯被境内同行业上市公司木林森等收购,是否致使与朗德万斯的交易存在重大不确定性并对发行人的持续盈利能力构成重大不利影响;(3)2016年7月,欧司朗公司即已宣布将朗德万斯出售给木林森等,发行人在历次《招股说明书》(申报稿)等申请材料中均未披露朗德万斯被收购事项的原因。发行人相关信息披露是否准确、完整;发行人有关信息披露的内控制度是否健全并得到有效执行。请保荐代表人发表详细说明核查的方法、过程、依据及结论。

4、浙江科维节能技术股份有限公司

发行人主营业务为合同能源管理,发行人承担节能优化改造的全部费用,改造后新增设备设施的所有权在分享期满前归发行人所有,项目合作结束后发行人将全部设施无偿移交给客户。报告期公司归属母公司所有者的扣除非经常性损益后的净利润分别为4,106.63万元、3,089.87万元和2,973.14万元。(2)请发行人代表结合合同能源管理的具体内容、主要客户的行业特点等说明发行人盈利能力的可持续性。请保荐代表人对上述问题发表核查意见。

5、四川新闻网传媒(集团)股份有限公司

根据申请文件,(1)发行人在部分手机报中没有向技术提供方分成,请发行人代表说明是否向技术提供方支付其他费用及合理性;报告期内手机报的月均计费用户数呈现加速下滑趋势的原因及风险。(4)招股书披露群发外呼是移动数据业务重要的推广方式,也是发行人手机报业务保持用户规模的重要手段,由于监管原因2015年停止了该模式。请发行人代表说明群发外呼合规性及该模式终止对发行人的影响。请保荐代表人说明相关媒介代理及舆情管理业务是否构成发行人持续性业务。

6、北京信诺传播顾问股份有限公司

请发行人代表结合发行人的客户开发方式、报告期内主要业务订单的获取和实施情况,员工离职情况及其影响,以及截至目前在手订单情况,进一步说明发行人是否存在经营模式、产品或服务的品种结构已经或者将发生重大变化,并对发行人的持续盈利能力构成重大不利影响的情形。请保荐代表人补充说明对前述事项的核查情况。

7、克拉玛依新科澳石油天然气技术股份有限公司

请发行人代表结合发行人2016年上半年稠油注汽服务业务收入增幅3478%的原因及可持续性,新港公司在油价下行的情况下仍将开采稠油并履行与13号流化床注汽站相关合同义务的判断依据,进一步说明发行人是否存在产品或服务的品种结构已经发生重大变化的情形,是否已经或可能存在暂停的风险以及无法实现收益的情形,是否存在重大不确定性。请保荐代表人说明核查情况和结论。

四、特殊事项的依赖

1、杭州致瑞传媒股份有限公司

请发行人代表进一步说明:(1)发行人与宏盟集团及其下属公司的主要合作方式,发行人与宏盟集团之间是否存在长期的战略合作协议或其他关联关系,发行人与宏盟集团下属公司的交易是否具有可持续性,宏盟集团是否会越过发行人直接或通过其他公司与发行人供应商浙江广播电视集团等进行交易,发行人是否存在被替代的经营风险,是否对宏盟集团下属公司存在重大依赖;(2)发行人与第一大供应商浙江广播电视集团合作的主要方式,招商谈判的具体程序,媒体代理售价的确定依据;发行人与浙江广播电视集团的合作是否具有稳定性和可持续性,发行人是否对浙江广播电视集团存在重大依赖;(3)发行人及其股东、董监高与宏盟集团及其下属公司及其董监高和主要业务人员、浙江广电集团及其主要管理人员和业务人员是否存在关联关系或其他利益关系;(4)发行人客户和供应商集中度远高于同行业可比上市公司的具体原因和合理性。

2、嘉必优生物技术(武汉)股份有限公司

从2012年底开始,发行人就ARA专利的使用及海外市场的拓展与帝斯曼展开一系列的谈判,并与发行人当时的股东方嘉吉协商,由嘉吉在德国、荷兰,由发行人在中国启动对帝斯曼相关专利无效的诉讼。最终发行人与帝斯曼签署了《加工及供货协议》。在《加工及供货协议》执行期内,即2015-2023年,经测算,若帝斯曼按照合同约定数量全部采购,则2017-2023年间将为发行人贡献净利润分别为3,287.08万元、3,838.53万元、4,606.24万元、4,836.55万元、5,082.22万元、5,327.89万元、2,410.60万元;若帝斯曼全部不采购,全部为现金支付,则2017-2023年间将为发行人贡献净利润分别为2,887.03万元、3,608.78万元、4,330.54万元、4,547.06万元、4,778.03万元、5,008.99万元、2,266.31万元。请发行人代表说明:(1)嘉吉现已不为发行人股东,上述《加工及供货协议》履行的可持续性;(2)发行人未来业绩对该《加工及供货协议》是否存在重大依赖。请保荐代表人发表核查意见。

3、浙江三锋实业股份有限公司

根据申请文件,发行人2016年主营业务收入较2015年增长15,789.36万元,主要系出口至俄罗斯、乌克兰等国家产品的收入增长所致。报告期内发行人第三方回款金额分别为5,588.10万元、4,508.12万元和9,935.96万元,第三方回款客户主要来自于俄罗斯、乌克兰。发行人2016年第一大客户SHANGHAIGUANGLIANCOMPANYLIMITED及客户YONGKANGELECTRICTOOLSCO.,LTD、TYSONPROPERTIESLTD均系受HüTER品牌运营商(HütterTechnikGmbH)委托向发行人采购产品。报告期内在HüTER品牌产品销售中向发行人付款的有13家境外公司,业务人员均为ElenaPetrova(俄罗斯国籍)。请发行人代表说明:(1)HütterTechnikGmbH委托书出具的时间及委托起止时间;(2)除HütterTechnikGmbH外,在报告期内向发行人采购HüTER品牌产品的公司当时是否均已取得了有效的授权;(3)上述13家境外公司的董事名单,与发行人实际控制人及公司董监高人员是否存在亲属等特殊关系;(4)业务人员均为ElenaPetrova的合理性;(5)接受第三方付款的合理性。请保荐代表人说明对下述事项的核查过程及结论,并说明相关事项是否充分披露:(1)上述第三方回款客户的基本情况及实际控制人;HüTER品牌运营商基本情况、对上述公司授权或相关协议;对最终客户的销售情况;上述公司及WENZHOUDIANDONGTECHNOLOGIESLIMITED的股东、高级管理人员和业务人员是否与发行人存在关联关系。(2)俄罗斯、乌克兰等客户的需求及与发行人的合作是否可持续。

4、北京品恩科技股份有限公司

请发行人代表说明:(1)2015年度技术开发、2016年度解决方案业务内容的差异,以及收入快速增长的原因;(2)2017年1-5月在手订单的签订以及收入利润的实现情况,2017年第一季度的盈亏情况。请保荐代表人对下述问题进行说明并发表核查意见:(1)与中国电子科技集团公司某科研单位下属某单位/公司签订合同未招投标的原因,发行人取得上述业务是否符合法律法规,是否额外支付其他费用;(2)发行人对该客户是否存在重大依赖;(3)对发行人持续盈利能力的影响、风险等信息披露是否充分。

5、深圳市和宏实业股份有限公司

2016年9月,发行人仓库管理员盗窃苹果端子。2016年11月,发行人被苹果公司终止MFi制造授权。请发行人代表进一步说明,(2)发行人是否继续申请MFi制造授权,目前进展情况。(3)对在手未执行的苹果产品订单有何影响。执行该等订单是否需要获得苹果公司的认可。(4)对发行人相关存货资产有何影响,存货跌价准备的计提是否充分。(5)对募投项目及消化产能有何影响。(6)向具有MFi制造授权的厂商进行定制化采购等措施是否需要苹果公司的认可或批准,该措施是否切实可行。(7)取消MFi授权后,发行人经营模式、产品品种结构是否会发生重大变化,对持续盈利能力是否会构成重大不利影响。请保荐代表人发表核查意见。

6、四川里伍铜业股份有限公司

请发行人代表结合发行人第一大客户四川康西铜业有限责任公司(以下简称康西铜业)拟异地搬迁重建并暂停冶炼,以及铜矿石价格变化、公司出产铜矿石品位、主要矿山里伍铜矿的实际开采量、实际服务年限和截止目前的在手订单情况等,进一步说明:(1)报告期内发行人所处行业的经营环境是否发生重大不利变化;(2)发行人向云南铜业股份有限公司、康西铜业的销售是否具备商业合理性、可持续性,是否属于收入对存在重大不确定性的客户的依赖。请保荐代表人说明对前述事项的核查程序、依据和结论。

具体案例如上:
二维码

扫码加我 拉你入群

请注明:姓名-公司-职位

以便审核进群资格,未注明则拒绝

2018-9-4 14:42:23
学习了
二维码

扫码加我 拉你入群

请注明:姓名-公司-职位

以便审核进群资格,未注明则拒绝

栏目导航
热门文章
推荐文章

说点什么

分享

扫码加好友,拉您进群
各岗位、行业、专业交流群