经管之家App
让优质教育人人可得
立即打开
全部版块
我的主页
›
论坛
›
数据科学与人工智能
›
数据分析与数据科学
›
R语言论坛
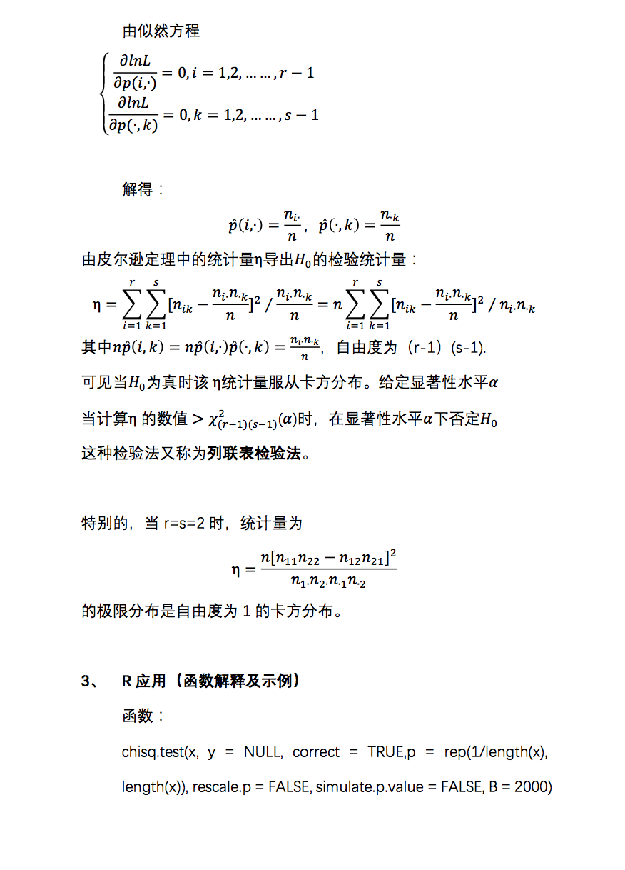
卡方独立性检验及R应用
楼主
aiqingjiel
2118
1
收藏
2018-09-03
【卡方独立性检验(chisq.test)理论基础与r语言函数应用】
卡方检验1.pdf
大小:(174.89 KB)
马上下载
附件列表
卡方检验.docx
大小:24.14 KB
马上下载
卡方检验理论及r应用实例介绍
扫码加我 拉你入群
请注明:姓名-公司-职位
以便审核进群资格,未注明则拒绝
全部回复
沙发
啊啊啊啊啊吖
2018-9-28 11:23:30
thank u
扫码加我 拉你入群
请注明:姓名-公司-职位
以便审核进群资格,未注明则拒绝
栏目导航
R语言论坛
微观经济学
数据交流中心
会计与财务管理
马克思主义经济学
人力资源管理
热门文章
表格结构数据的核心特征及具象实例解析
2026中信里昂风水指数
毕马威 - 中国内地与香港IPO市场2025年回顾 ...
2026年中国白银行业市场供需现状及发展趋势 ...
查找文献Digital mapping of soil organic ...
精准匹配,菁英相伴--经管之家单身俱乐部, ...
科研时间70%耗在“下载-复制-粘贴”?零代码 ...
我该如何记住你?智能体记忆系统的演化之路
CDA数据分析脱产就业班于2026年3月7日开班! ...
CDA 认证考试大纲 2025 重磅更新:一二级考 ...
推荐文章
2026JG学术冬训营:从Stata初高到Python机器 ...
【必看】【本版版规,欢迎发悬赏贴求助】
26年寒假天津站|Gemini论文写作&数据分析 ...
关于如何利用文献的若干建议
关于学术研究和论文发表的一些建议
关于科研中如何学习基础知识的一些建议 (一 ...
一个自编的经济学建模小案例 --写给授课本科 ...
AI智能体赋能教学改革: 全国AI教育教学应用 ...
2025中国AIoT产业全景图谱报告-406页
关于文献求助的一些建议
说点什么
分享
微信
QQ空间
QQ
微博
扫码加好友,拉您进群
各岗位、行业、专业交流群