全部版块 我的主页
论坛 金融投资论坛 六区 金融实务版 投行专版
1156 0
2018-09-06

财务造假虚增1500万净利润,董监高全部被处罚,实际控制人、董事长和财务总监3人被采取市场禁入措施;财务副经理认为自己职位低、薪酬少,非董监高人员,只是按照领导指令执行具体事务,要求免除处罚。证监会认为时任董事长胡宜东和财务总监康璐曾向宋武华告知公司版权转让和财政补助的意图,宋武华作为具体执行的财务人员,未依法制止或举报,所以不能免除处罚。

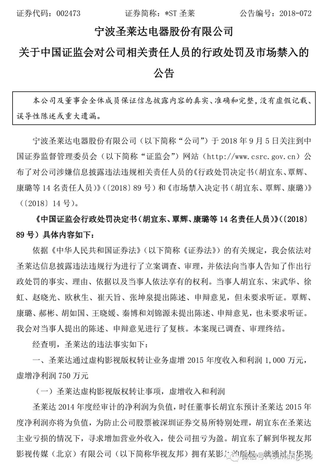
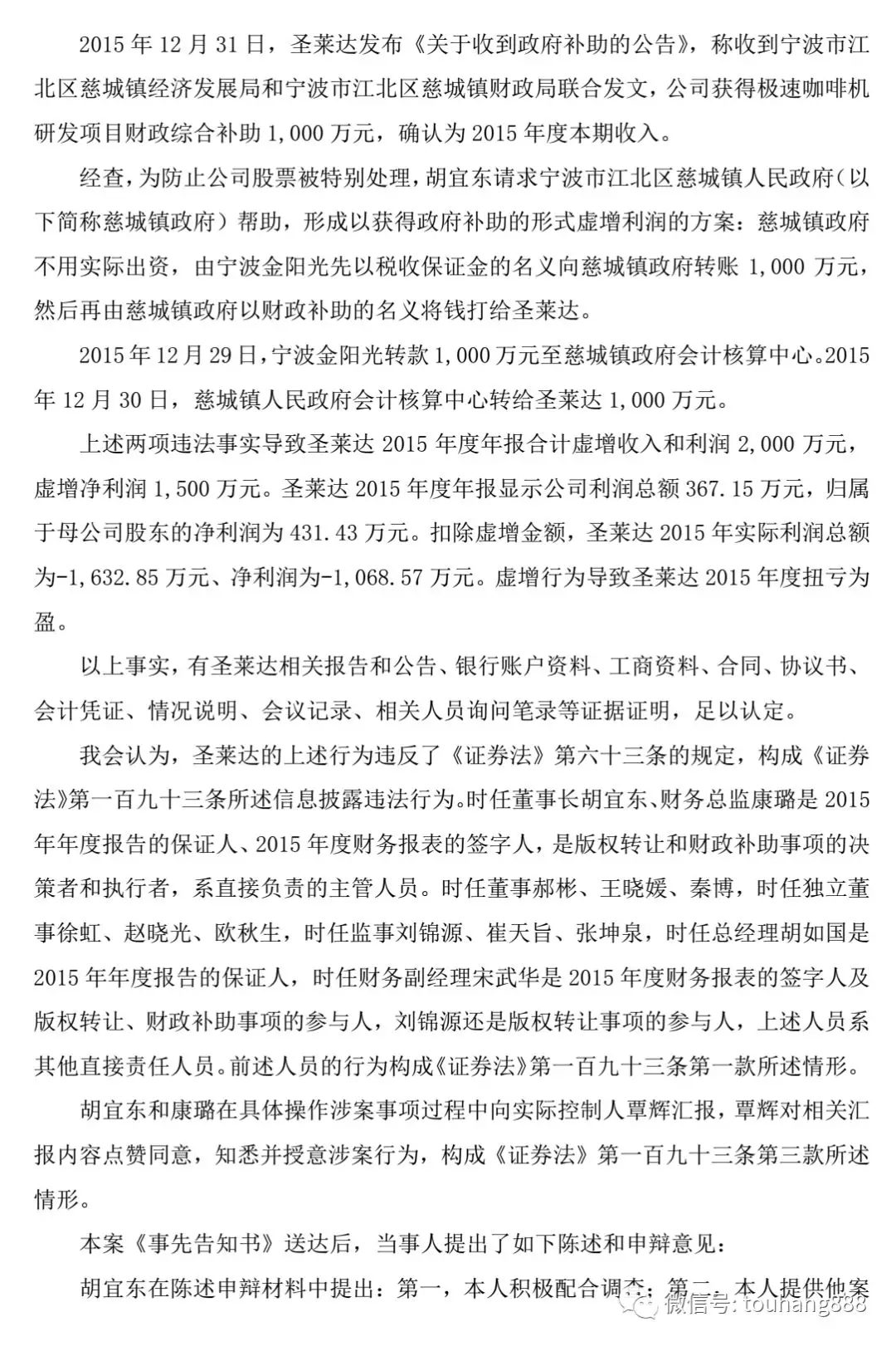
根据《中国证监会行政处罚决定书(胡宜东、覃辉、康璐等 14 名责任人员)》 (〔2018〕89号),宁波圣莱达电器股份有限公司(股票代码002473,以下简称圣莱达)2015 年度年报合计虚增收入和利润2,000 万元,虚增净利润 1,500万元。圣莱达 2015年度年报显示公司利润总额 367.15 万元,归属于母公司股东的净利润为 431.43 万元。扣除虚增金额,圣莱达 2015 年实际利润总额为-1,632.85 万元、净利润为-1,068.57 万元。虚增行为导致圣莱达 2015 年度扭亏为盈。

时任董事长胡宜东、财务总监康璐是2015年年度报告的保证人、2015 年度财务报表的签字人,是财务造假的决策者和执行者,系直接负责的主管人员。时任董事郝彬、王晓媛、秦博,时任独立董事徐虹、赵晓光、欧秋生,时任监事刘锦源、崔天旨、张坤泉,时任总经理胡如国、时任财务副经理宋武华、系其他直接责任人员。胡宜东和康璐在具体操作涉案事项过程中向实际控制人覃辉汇报,覃辉对相关汇报内容点赞同意,知悉并授意涉案行为,构成《证券法》第一百九十三条第三款所述情形。

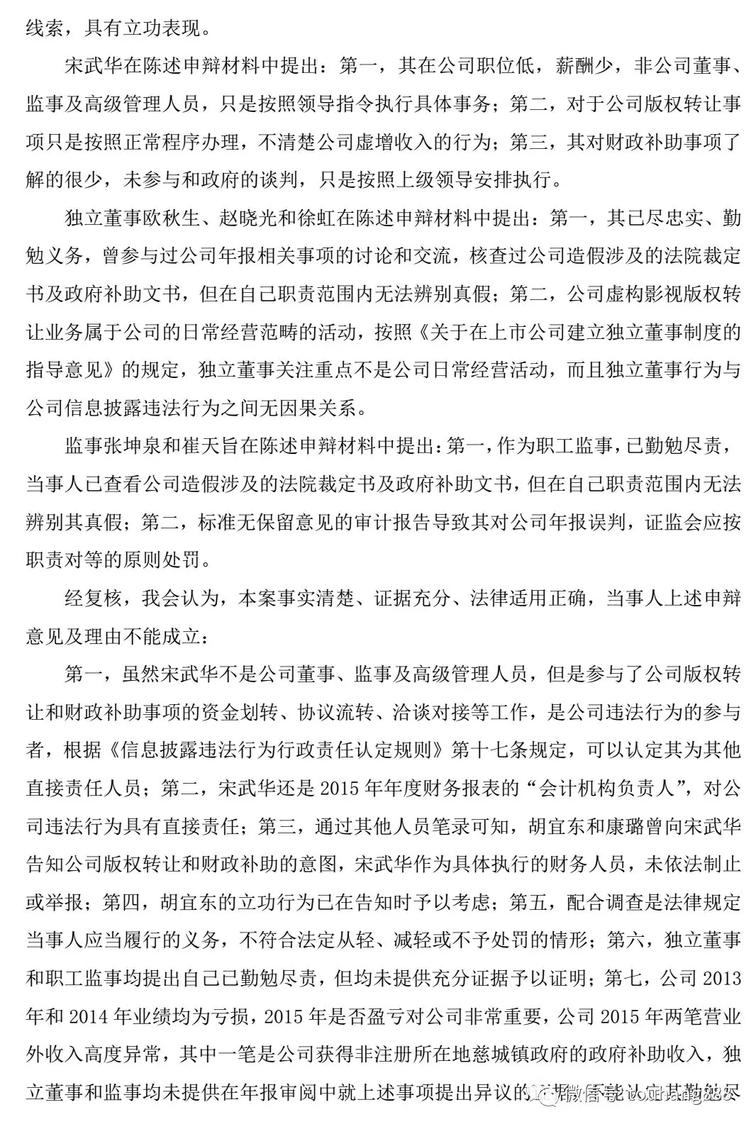
财务副经理宋武华在陈述申辩材料中提出:第一,其在公司职位低,薪酬少,非公司董事、监事及高级管理人员,只是按照领导指令执行具体事务;第二,对于公司版权转让事项只是按照正常程序办理,不清楚公司虚增收入的行为;第三,其对财政补助事项了解的很少,未参与和政府的谈判,只是按照上级领导安排执行。

独立董事欧秋生、赵晓光和徐虹在陈述申辩材料中提出:第一,其已尽忠实、勤勉义务,曾参与过公司年报相关事项的讨论和交流,核查过公司造假涉及的法院裁定书及政府补助文书,但在自己职责范围内无法辨别真假;第二,公司虚构影视版权转让业务属于公司的日常经营范畴的活动,按照《关于在上市公司建立独立董事制度的指导意见》的规定,独立董事关注重点不是公司日常经营活动,而且独立董事行为与公司信息披露违法行为之间无因果关系。

监事张坤泉和崔天旨在陈述申辩材料中提出:第一,作为职工监事,已勤勉尽责,当事人已查看公司造假涉及的法院裁定书及政府补助文书,但在自己职责范围内无法辨别其真假;第二,标准无保留意见的审计报告导致其对公司年报误判,证监会应按职责对等的原则处罚。

经复核,我会认为,本案事实清楚、证据充分、法律适用正确,当事人上述申辩意见及理由不能成立:

第一,虽然宋武华不是公司董事、监事及高级管理人员,但是参与了公司版权转让和财政补助事项的资金划转、协议流转、洽谈对接等工作,是公司违法行为的参与者,根据《信息披露违法行为行政责任认定规则》第十七条规定,可以认定其为其他直接责任人员;第二,宋武华还是 2015 年年度财务报表的“会计机构负责人”,对公司违法行为具有直接责任;第三,通过其他人员笔录可知,胡宜东和康璐曾向宋武华告知公司版权转让和财政补助的意图,宋武华作为具体执行的财务人员,未依法制止或举报;第四,胡宜东的立功行为已在告知时予以考虑;第五,配合调查是法律规定当事人应当履行的义务,不符合法定从轻、减轻或不予处罚的情形;第六,独立董事和职工监事均提出自己已勤勉尽责,但均未提供充分证据予以证明;第七,公司 2013年和 2014 年业绩均为亏损, 2015 年是否盈亏对公司非常重要,公司 2015 年两笔营业外收入高度异常,其中一笔是公司获得非注册所在地慈城镇政府的政府补助收入,独立董事和监事均未提供在年报审阅中就上述事项提出异议的证据,不能认定其勤勉尽责。

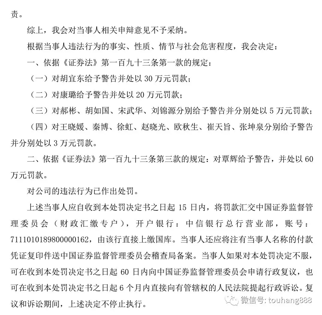
综上,我会对当事人相关申辩意见不予采纳。

根据当事人违法行为的事实、性质、情节与社会危害程度,我会决定:

一、依据《证券法》第一百九十三条第一款的规定:

(一)对胡宜东给予警告并处以 30 万元罚款;

(二)对康璐给予警告并处以 20 万元罚款;

(三)对郝彬、胡如国、宋武华、刘锦源分别给予警告并分别处以 5 万元罚款;

(四)对王晓媛、秦博、徐虹、赵晓光、欧秋生、崔天旨、张坤泉分别给予警告并分别处以 3 万元罚款

二、依据《证券法》第一百九十三条第三款的规定:对覃辉给予警告,并处以 60万元罚款。

根据《 中国证监会市场禁入决定书(胡宜东、覃辉、康璐)》 (〔 2018〕 14 号),证监会对时任董事长胡宜东采取 10 年证券市场禁入措施;对实际控制人覃辉采取 5 年证券市场禁入措施;对财务总监康璐采取 3 年证券市场禁入措施。

1.webp.jpg 2.webp.jpg 3.webp.jpg 4.webp.jpg 5.webp.jpg 6.webp.jpg


二维码

扫码加我 拉你入群

请注明:姓名-公司-职位

以便审核进群资格,未注明则拒绝

栏目导航
热门文章
推荐文章

说点什么

分享

扫码加好友,拉您进群
各岗位、行业、专业交流群