全部版块 我的主页
论坛 金融投资论坛 六区 金融实务版 投行专版
4044 0
2018-09-09

2.1.4“明股实债的平煤债转股项目

平煤股份(601666)4月24日公告称,公司拟与兴业国际信托等共同发起设立平煤-兴业债转股基金合伙企业,基金规模25亿元。

投资方式:平煤与兴业国际信托等共同发起设立平煤-兴业债转股基金合伙企业。基金规模25亿元,其中兴业国际信托有限公司通过信托计划出资20 亿元作为基金优先级有限合伙人,平煤股份出资 5 亿元作为劣后级有限合伙人。福建兴银股权投资管理有限公司(兴业信托的孙公司)出资 1 万元,为普通合伙人GP1,上海星斗资产管理有限公司(平煤股份的子公司)出资 10 万元,为普通合伙人GP2。基金通过银行委托贷款的方式将资金提供给平煤股份,主要围绕公司的核心业务及所属产业,用于置换有息负债、补充营运资金等。执行事务合伙人和基金管理人为上海星斗资产管理有限公司。

管理费:基金经营期限为七年,优先级有限合伙人基金的投资期限为6年。普通合伙人GP1 即福建兴银股权投资管理有限公司和GP2 即上海星斗资产管理有限公司均以优先级有限合伙人的实缴出资总额为基数分别收取每年1‰的管理费。

收益分配:每年应优先向优先级合伙人分配投资收益(投资收益=优先级有限合伙人实缴出资额*委贷利率-合伙运营费率,委贷利率-合伙运营费率最高不超过 6.5%);劣后级有限合伙人及普通合伙人不参与投资收益分配。

预计效果:能够一定程度优化公司资本结构,对维持外部评级并进一步降低融资成本有积极作用。

点评:由于该基金的执行事务合伙人和基金管理人均是星斗资管,而星斗资管是平煤股份的子公司,所以该基金能并表。因此即使这笔交易的实质是兴业信托募集资金对平煤股份委托贷款,但仍能在名义上降低平煤股份资产负债率,这是典型的明股实债。

18.webp.jpg



2.2操作特征

2.2.1 模式四分类:依据资金性质、用途和退出方式

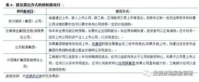
目前的债转股项目以设立基金为载体,通过增债(假股)或增股(真股)的方法还债或投资,以此来降低企业杠杆率。目前主要披露的是增股(真股)的退出方式,其通过二级市场转让或企业回购实现。目前有四个债转股项目明确透露了退出方式,主要是针对股权投资的退出,基本都是如果未来企业上市或装入上市公司,则在二级市场上退出,如果未能上市或未达业绩要求,则由企业回购或者通过基金份额转让实现退出。

19.webp.jpg

我们具体按照资金性质和用途将目前的债转股项目分为四个模式:

增债还债:实质是新债换旧债但通过操作可以实现基金与企业的并表,从而在总资产不变的情况下,负债减少,股东权益增加,从而起到降杠杆的作用。建行与潞安、晋煤、焦煤设立的降本增效基金,就是用于置换企业短期或者高息负债来降低企业杠杆率和融资成本。而在兴业信托与平煤的项目中,明确表示基金将通过银行委托贷款的方式将资金提供给平煤股份,用于置换有息负债、补充营运资金等。但由于基金的管理人和执行合伙人是平煤的子公司,因此可以并表以降低资产负债率。这种情况下,这笔投资实际是债务投资,对合并资产负债表的实际效果是负债、股东权益和总资产都不变,进而资产负债率不变。

增股还债:在该模式下,设立的基金对企业进行股权投资,权益资金进入后帮助企业偿还债务,在这种情况下,股东权益增加,负债减少,总资产不变。比如云锡和建行的项目中,通过设立基金向云锡旗下的华联锌铟注资以认购其新增注册资本,用以偿还贷款;陕能源与工行发起设立合伙制基金募集资金,向符合条件的子公司进行股权增资,增资资金专项用于归还子公司现有的存量银行贷款,把公司的债务置换为股权,降低公司的负债。值得注意的是这种模式含有回购条款,因此不完全是股权投资,是“股权投资+看跌期权”的投资组合。这种投资组合分回购和不回购两种情况:若回购则是债务投资,实际效果是负债、股东权益和总资产都不变,进而资产负债率不变;若不回购则是股权投资,实际效果是负债减少,股东权益增加,总资产都不变,进而资产负债率下降。

一些债转股项目除了对已有债务进行处理外,也涉及到产业整合和项目投资,主要也是通过增股、增债来实现。在工行和越秀的项目中,就提及通过股权性投资置换存量高成本债务,并针对企业的优质新建项目和资源整合项目进行支持。在建行与山东能源的案例中,建行就设立了30亿元的医疗并购重组基金,据悉该基金极有可能专项用于山东能源对新华医疗的并购重组上,以此来提高山东能源的整体实力,值得注意的是,建行将在第三阶段设立资本结构优化基金(Pre-IPO/PE),这也是目前债转股项目中唯一一个用于该用途的基金。而青海盐湖的项目中则提及将进行新项目的投资。用于产业整合、项目投资的基金,一方面,有利于提高企业的盈利水平,增加其利润,帮助企业做大做强,金融机构也能从中获利,另一方面,通过增股投资和增债投资,能够名义上起到降杠杆的作用。

增债投资:该模式和増债还债类似,只是资金用途是投资,同样由于基金可以与企业并表,对负债端就没有影响,同时增加了权益和资产端,起到了降杠杆的作用。目前所披露的项目中并没有明确提及采取增债投资的这种资金用途,但兴业与平煤项目中资金就有一部分是补充流动资金而不是还债。这种模式的实际效果是股东权益不变,负债增加,总资产增加,资产负债率上升。

增股投资:在该模式下,基金并不涉及到公司的债务,直接以股权投资的形式帮助企业。在这种情况下,企业资产负债表的负债端不变,资产和权益端增加,因此能够降低杠杆率。在西部矿业的项目中,就提及了以项目投资、股权投资等权益性投资方式投资西矿集团内外部优质资产,这其中既包含了增股还债,也包含了增股投资。增股投资和增股还债同样存在两种情况,但结果略有不同:若回购,则资产负债率上升;若不回购则资产负债率下降,下降幅度小于增股还债。

值得注意的是一个金融机构和一个企业的债转股协议中很可能包含多个模式,可能真股假股并存。例如建设银行和晋煤集团签署的《关于晋煤集团市场化债转股合作框架协议》就包含晋煤降本增效基金和晋煤集团转型发展基金。其中,晋煤集团降本增效基金主要用于置换晋煤集团及其子公司短期或高息负债,从而降低晋煤集团整体负债,减少财务费用支出,优化财务结构;晋煤集团转型发展基金主要用于晋煤集团优化资产负债结构,支持其产业深度整合。这两个基金很可能同时包含四个模式中的多个。

20.webp.jpg 21.webp.jpg

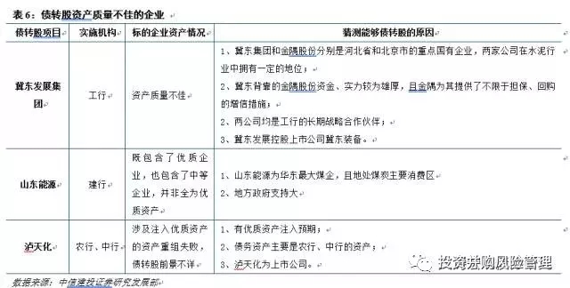
2.2.2 入股资产质量

入股资产质量良莠不齐,优质资产不再是必要条件。在上一篇报告中,我们对债转股的企业特征进行分析后得出,债转股企业拥有优质资产是必要条件。但近期的入股资产质量却良莠不齐,会有一些中等资产甚至可能有一些差资产。而之所以出现非优质资产也债转股,是因为一些其他因素影响了银企博弈。

冀东发展在行业内有一定地位,背靠金隅股份,且拥有上市公司,因此虽资产质量不佳仍进行了债转股。冀东发展集团与金隅股份重组后,其剩余资产质量不佳,但仍能获得债转股支持主要是两个原因:冀东背靠的金隅股份资金、实力较为雄厚,且金隅为其提供了不限于担保、回购的增信措施;冀东发展控股上市公司冀东装备,金融机构在退出机制上可以直接将股份在二级市场上卖出。

山东能源债转股项目之所以资产良莠不齐,主要是博弈的结果。从金融机构的动机来看,其希望的肯定是企业发展前景、财务质量较优的资产,但在建行与山东能源达成的债转股项目中,建行入股的四家子公司,既包含了优质企业,也包含了中等企业,并非全为优质资产。这可能和山东能源是华东地区最大的煤炭企业,煤炭资源储量丰富,并地处煤炭主要消费区有关且得到地方ZF大力支持有关。

泸天化债转股可能和优质资产注入预期有关,也和转股债权本就属于实施机构有关。在已有的债转股项目中,泸天化的债转股项目也值得关注。企业在12月30日与农行、中行、国资委共同签署了《关于共同推进泸天化集团转型升级脱困的合作框架协议》,其确定了“以企业重大资产重组为核心、以银行债转股为配套、以ZF政策及资源支持为保障” 的转型升级脱困方案,然而公司在4月10日晚发布公告称,“优质资产”不完全满足重组上市条件,终止重组。尽管在投资者说明会上公司表示重组失败不影响债转股按照合作框架协议相关内容推进解决公司债务,但考虑到公司重大资产重组的标的资产主要涉及农行、中行的部分金融债务,且公司本身就处于资不抵债的边缘,其债转股的不确定性有所加大。当然,泸天化为上市公司,与冀东发展相似,债转股的退出方式比较直接。

22.webp.jpg

2.2.3 置换债务归属和类型

在债务类型上,以银行贷款为主,未披露有其他类型债权但也不能排除。山东能源、陕西能源的项目明确表示其债务为银行贷款,河南能源、平煤神马、安阳钢铁和公航旅(建行)的项目则表示其归还的为银行贷款等有息贷款,其余项目仅表示其债务属于短期或高息债务或未作任何说明。

较之早期的交叉化债转股,后续出现债务涉及参与行的项目,且贷款类型均未作详细说明。早期的债转股项目,其债务一般进行的是交叉化债转股,不涉及参与行的债务,且债务类型也多明确为正常贷款,这在后续的债转股中发生了一定的变化。在早期案例中,云锡集团的债转股项目明确表示其不涉及与建行的债务,而在后续的山东能源的案例中,其表示置换债务不仅限于建行债务,即既包括涉及债转股项目的金融机构,也包括其他金融机构。而在泸天化与农行、中行签订的协议中,涉及的债务主要是农行与中行的债务,这与政策所倡导的交叉化债转股可能有所不符。但其他大部分的企业并未明确指出其债务归属。

后续贷款质量未作详细说明,但也有可能存在不良贷款。在债务类型上,除最先进行债转股的武钢、云锡两家企业明确提及其债务为正常贷款外,其余公司均未表示其贷款所属类型。但我们推测,由于一些企业接近资不抵债,其债务可能不良,但对于这类不良债务,风险较大,可能还是明股实债的投资。

2.2.4 其他特征

实施机构由最先的建行一家独大,到目前股份制、城商行等银行、保险、地方AMC、信托等陆续加入。目前,参与债转股的实施机构仍以银行为主,且建行仍然是参与项目最多、基金规模最大的银行。但从工行与山东黄金的项目开始,五大行逐步涉足债转股项目,而股份制银行(兴业银行、中信银行)、邮储、城商行(北京银行)也陆续开始推进债转股项目。同时,出现了其他类型的金融机构的加入。中国人寿与陕煤化的项目是保险业的首单债转股。另外,地方AMC也有加入,陕西金资完成了非银机构主导的首单,陕金资与北京银行合作之后又与邮储合作同样进行了陕煤化的债转股项目。近期,信托也参与其中,兴业信托就完成了与平煤的债转股项目。在未来,不排除四大AMC等其他类型的金融机构介入债转股项目。后续债转股的另一个新变化是,有不少债转股项目由多家银行或者银行与其他机构合作完成。除了陕金资的案例外,目前有四起债转股项目为多家商业银行与目标公司共同完成。

23.webp.jpg 24.webp.jpg

资金来源以吸纳社会资本为主。目前许多债转股项目,主要通过设立基金进行债转股,其资金来源一般由金融机构和债转股企业共同出资,而银行资金多为社会资本募集而来。建行在武钢、重庆建工、山东能源等早期项目中明确资金来源于社会募集。在云锡的项目中,建行表示会出一部分资本金,但主要还是向社会募集资金,如通过险资、养老金、券商以及银行理财。在后续项目以及非建行的其他银行的债转股项目中,大多未明确说明资金来源,只表示通过设立基金进行债转股,仅工行在太钢项目中表示将采取资管计划、建行在南钢的项目中表示通过设立基金、信托计划或资管计划进行增资。

25.webp.jpg



附件列表
28.webp.jpg

原图尺寸 75.51 KB

28.webp.jpg

27.webp.jpg

原图尺寸 65.59 KB

27.webp.jpg

26.webp.jpg

原图尺寸 55.08 KB

26.webp.jpg

二维码

扫码加我 拉你入群

请注明:姓名-公司-职位

以便审核进群资格,未注明则拒绝

栏目导航
热门文章
推荐文章

说点什么

分享

扫码加好友,拉您进群
各岗位、行业、专业交流群