全部版块 我的主页
论坛 会计与财务管理论坛 七区 会计与财务管理
14490 1
2018-09-11

报告要点


IFRS9影响金融资产重分类和资产减值计提准则

2018 Q1金融类上市公司已经受到I9新准则影响。财政部明确A+H上市公司从2018年1月1日起执行IFRS9,险企延迟至2021年1月1日执行。新准则对金融上市公司主要有两方面影响:第一、调整金融资产计量方式,按照“合同现金流量特征”和“业务模式”标准,将金融资产重分类为以摊余成本计量(AC)、以公允价值计量且变动计入其他综合收益(FVTOCI)、以公允价值计量且其变动计入当期损益(FVTPL)三类;第二、引入基于预期信用损失的减值模型。回溯2018Q1财报,I9已经从权益波动和资产减值两个方向发挥效力。


权益重分类进入FVTPL放大利润波动,关注衍生品使用价值

新准则下:1)持有至到期+应收款项进入摊余成本计量;2)可供出售权益分别计入FVTPL和FVTOCI,以平安为例2017年底可供出售金融资产中的权益规模5531亿,新准则下FVTOCI规模2152亿,预估其他部分将进入FVTPL, 一季度末FVTPL规模7008亿,占总资产比例从2.2%升至10.4%,中信证券FVTPL占比也从28.5%提升至34.3%;3)可供出售债券进入FVTOCI;4)长期股权投资规模变动不明显。资产重分类导致FVTPL科目变大,加大了净利润的波动。后续关注平滑净利润波动下对利率和权益衍生品配置的需求。


资产减值模型更加真实反映融资类业务资产质量

旧准则下部分券商对于融资业务计提减值多采用实际损失法,减值计提不显性不充分,以2017年为例券商资产减值规模占营收比重约1%-6%,以可供出售金融资产、长期股权投资、买入返售金融资产减值为主,质押和两融计提减值占规模比重在0.05%-0.5%和0.05%-0.25%。新准则下预期信用损失模型将信用风险的资产状况分为三个阶段,综合考虑预期信用损失的风险敞口、违约概率、违约后损失率等因素确认资产减值损失。2018上半年市场对券商资产端担心主要是股票质押和自营信用债配置,考虑到上半年营收下滑12%,净利润下行41%,预期资产减值规模或有较大幅度增长,更加充分释放资产端风险。


显性化资产端风险敞口,重视稳健经营的价值

2018年半年度开始跟踪资产减值计提的调整也将有助于判断金融企业资产端风险释放的变化;金融资产科目重分类使非银行业利润表更加客观真实反映投资业务的开展情况,提升行业经营透明度,同时推升稳健经营的价值。

目录

1、资产重分类下业绩波动性或增强

  1.1 金融工具分类计量

  1.2 重分类集中于股票

  1.3 或将增强业绩波动

  1.4 关注衍生工具使用

2、新金融资产减值模型反映更真实

  2.1 考虑预期信用损失

  2.2 信贷损失或更明确

3、投资建议

报告正文


资产重分类下业绩波动性或增强

2008年全球金融危机后,如何修订金融资产计量准则成为各方关注的一个焦点问题。此前,对金融资产的确认与计量基于2004年开始实行的IAS39。2009年,IFRS9出台,后续经历多次改动,2014年7月发布最终完整版准则,并规定于2018年1月1日开始生效。IFRS9正式出台后,我国也相应跟进,修订金融工具相关会计准则,于2017年4月公布,并规定最晚执行时间。此次新修包括三项准则,《企业会计准则第22号——金融工具确认和计量》、《企业会计准则第23号——金融资产转移》和《企业会计准则第24号——套期会计》。

A+H券商率先实施,多数险企延迟执行。2018年1月1日起A+H上市券商需要率先使用新会计准则,而由于保险负债新准则IFRS17要在2021年实施,为避免保险公司频繁调整会计计量准则,对于符合条件的险企允许将IFRS9推迟至2021年与IFRS17一同执行。根据财会[2017]20号文件《财政部关于保险公司执行新金融工具相关会计准则有关过渡办法的通知》,四大内地上市险企中仅平安不满足过渡标准,从而需在2018年执行新会计准则,其余三家延缓至2021年执行,但需进行补充披露,并鼓励提前执行。

1.webp.jpg


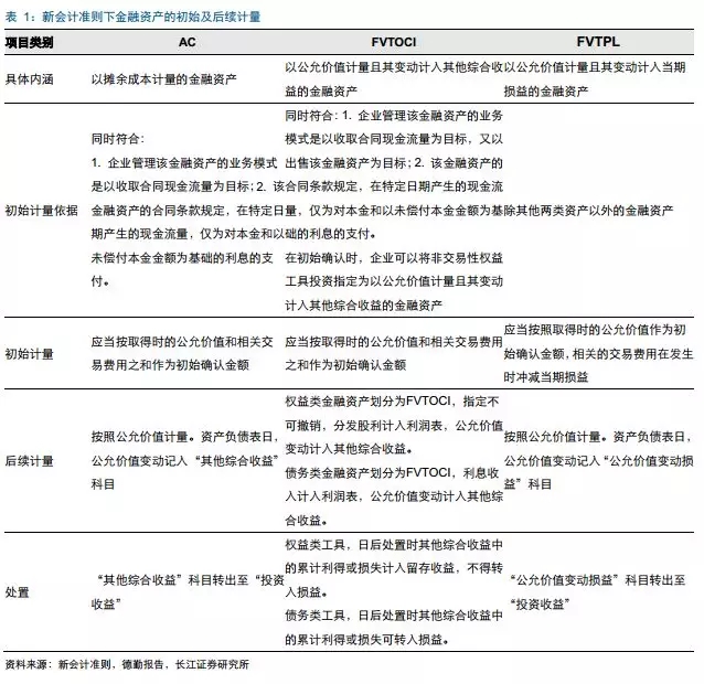
金融工具分类计量

旧准则下,金融资产按照合同特征和持有目的划分为交易性、可供出售、持有至到期、贷款与应收款项类投资四大类,具有一定主观性,为企业提供了操纵利润的空间;新准则下,金融资产按照“合同现金流量特征”和“业务模式”作为分类标准,划分为以摊余成本计量的金融资产(AC)、以公允价值计量且变动计入其他综合收益的金融资产(FVTOCI)、以公允价值计量且其变动计入当期损益的金融资产(FVTPL)三大类,提高了分类的客观性和会计处理的一致性。

金融资产划分首先需要明确金融资产的分类。在进行合同现金流测试和业务模式测试之前,首先需要明确资产属于哪一类:债务工具、衍生工具还是权益工具。新准则对于权益工具/债务工具的定义进行了更为精准的划分,简单来说,除了衍生工具之外,如果发行人存在偿还出资的义务,那么判定为债务融资工具,否则为权益工具。

根据合同现金流测试和业务模式测试对于债务工具和权益工具进行进一步细分。对于债务工具,需要进行合同现金流测试和业务模式测试;如果合同现金流测试无法通过,则计入以公允价值计量且其变动计入当期损益的金融资产;业务模式测试是在资产组合的层面进行测试,具体有三种,第一种是收取合同约定现金流,第二种是兼顾收取合同约定现金流和出售,除了第一和第二种之外均计入第三种。三个业务模式对应于IFRS9下债权投资的三个分类,第一种业务模式对应摊余成本类,第二种业务模式对应以公允价值计量且其变动计入其他综合收益类(可回转损益),第三种业务模式对应以公允价值计量且其变动计入当期损益类。对于权益工具,首先要确定是否为交易性金融资产,如果是则计入以公允价值计量且其变动计入当期损益的金融资产;反之选择计入以公允价值计量且其变动计入其他综合收益的金融资产,需要注意的是,一旦计入后不得转回以公允价值计量且其变动计入当期损益的金融资产。

2.webp.jpg 3.webp.jpg


重分类集中于股票

可供出售金融资产中股票类资产将面临重分类。按照旧会计准则,金融资产主要分为交易性金融资产、可供出售金融资产和持有至到期投资,其中交易性金融资产、持有至到期投资在新会计准则下分别划分为以公允价值计量且其变动计入当期损益的金融资产、以摊余成本计量的金融资产,可供出售金融资产则面临重分类压力。可供出售金融资产中主要包括以公允价值计量的债券、股票、非标资产,以成本计量的股权资产,其中可供债券类、基金类、非标类资产的处置方式比较灵活,可以通过AC、FVTOCI或FVTPL任何一种方式计量,可供股票类资产可以通过FVTOCI或FVTPL一种方式计量,考虑到前者不可回转损益,因此在兑现的时候无法增厚净利润,预期更多可供股票类资产将通过FVTPL计量。

4.webp.jpg

总投资资产无趋势性变化,内部结构变化显著。从会计准则落地情况来看,平安以及除了招商证券外的A+H券商均进行了资产重分类。投资资产总规模并未有趋势性变化,中国平安、中信证券2018年一季度投资资产规模分别为31,178.64、2,580.01亿元,较2017年末增加3.68%、8.69%,而东方证券投资资产规模为1,186.82亿元,较2017年末下降1.41%,但内部结构调整有明显变化。

保险、证券公司可供出售金融资产分拆进入FVTOCIFVTPL以平安为例,调整前以公允价值计量且其变动计入当期损益的金融资产、可供出售金融资产分别占比2.18%、11.94%,调整后以公允价值计量且其变动计入当期损益的金融资产、以公允价值计量且其变动计入其他综合收益的债务工具、以公允价值计量且其变动计入其他综合收益的权益工具分别占比10.42%、2.91%、3.06%;调整前持有至到期、应收款项类投资合计占比约22.21%,调整后以摊余成本计量的金融资产占比约29.97%。再看券商,中信证券经调整后以公允价值计量且其变动计入当期损益的金融资产占总资产的比例提升至34.29%,东方证券则提升至25.35%。

5.webp.jpg 6.webp.jpg 7.webp.jpg


或将增强业绩波动

会计准则落地后以公允价值计量且其变动计入当期损益的金融资产规模大幅提升。从已经披露2018年一季报的平安和A+H券商(不含招商)财报来看,以公允价值计量且其变动计入当期损益的金融资产均较年初有显著增长,其中中国平安环比增幅高达396.11%,增幅最大;同比来看,以公允价值计量且其变动计入当期损益的金融资产亦较去年同期有显著提升。

8.webp.jpg

利润波动性或将增强。I9对券商利润的影响主要集中在投资业务上,2018年一季度部分A+H券商以公允价值计量且其变动计入当期损益的金融资产贡献的公允价值变动损益出现较大波动,其中,中信证券和光大证券单季度的浮盈达到22.67和9.23亿元,占投资业务收入的比例分别为95.01%、90.77%,同比也出现较大提升。同时,中国平安的业绩也受到较大影响,从补充利润说明中可看出,平安一季度利润增速较低主要受到资产价格下跌的影响,投资差异带来了48亿左右的亏损,压制了整体利润增速,使寿险利润在原口径下的37.8%增长降为1.9%。未来保险公司投资或更倾向于稳健资产,蓝筹、基金、FOF、长期股权投资等方式或成为较优选择。

9.webp.jpg 10.webp.jpg

对净资产的影响相对较小。部分A+H券商在2018年一季报中披露了会计准则调整对净资产/归属净资产的影响,其中中信证券、广发证券归属净资产分别变动-1.68、-1.33亿元,占净资产的比重分别为-0.11%、-0.15%。整体来看,会计准则调整对净资产的影响相对较小,变动占净资产的比重不超过0.5%。

11.webp.jpg


关注衍生工具使用

券商自营业务以绝对收益为考核导向,新会计准则下通过衍生品强化风险管理能力是重要方向。将股票资产划分为以公允价值计量且其变动进入当期损益的金融资产将极大提升券商业绩对市场波动的敏感性,但是在当前环境下并没有清晰的资金运用方向,因此券商大规模压缩自营投资规模的可能性并不大,通过衍生品开展风险对冲,降低方向性投资业务的风险敞口成为重要方向。

关注中信证券、保诚集团的衍生品工具运用情况。以中信证券为例,利率曲线变动对于中信证券经营的敏感性较小,25个BP的变化对于公司营业收入和净资产弹性影响均不足1%,不同公司利率和权益敏感性差异分化。2013年以来公司衍生金融工具的名义本金规模稳步提升,截止至2017年达到5,902.25亿元,同比增长168.65%,其中利率衍生工具规模最大,达到4057.08亿元,同比增长259.82%。衍生品运用对公司对冲利率风险或有一定效应,后续持续关注衍生品运用策略。以保诚集团为例,保诚集团持有多种用于交易所及场外交易的衍生金融工具,包括期货、期权、远期货币合约及掉期,并根据集团的投资策略选择更加符合成本效益、更具效率的方式来管理各个市场的风险,来应对利率、货币、信贷及其他业务风险,例如采用利率衍生工具降低利率波动风险。不难发现2012-2017年保诚集团衍生资产稳中有升,2017年为48.01亿英镑,较2012年增加24.31%,占投资资产的比重约在1%-1.5%区间。

12.webp.jpg 13.webp.jpg

新金融资产减值模型反映更真实

考虑预期信用损失

金融危机中,原IAS39备受诟病的一个主要问题是其对金融资产减值所采用的“已发生损失”减值模型。市场认为此模型只有在存在减值迹象的情况下才计提减值准备,很大程度上延迟确认了金融资产的减值损失。并且在原IAS39下,不同类别的金融资产采用不同的减值模型。不同于IAS39所采用的已发生损失模型,IFRS9引入了一个更具前瞻性的基于预期信用损失的新减值模型,计量基础及减值的应用范围均有所不同,并且要求在范围内的金融工具都采用同样的减值模型。

14.webp.jpg

预期信用损失的一般模型按资产的信用风险状况分为三个阶段,第一个阶段是非不良资产处于初始确认时、或在初始确认后信用风险并未显著提高的状况,第二个阶段是初始确认后信用风险显著提高的资产,第三个阶段是已发生信用减值的资产。第一个阶段资产减值需要提12个月预期信用损失,第二个阶段和第三个阶段资产需要提整个存续期预期信用损失。如果未来每个月份内预期信用损失是风险敞口×违约概率×违约后损失率×折现率算出来的话,那么,12个月预期信用损失为未来12个月的预期信用损失之和,整个存续期预期信用损失为到期日前未来所有月份的预期信用损失之和。

15.webp.jpg

信贷损失或更明确

信贷业务采用基于预期信用损失的新减值模型或更加真实客观反映资产损失情况。目前对金融资产减值所采用的“已发生损失”减值模型,一定程度上隐藏了融资类业务的真实风险,而考虑预期信用损失提前计提资产减值损失,或可以更加真实反映融资类业务的风险损失情况。从top5的上市券商来看,2017年当年计提的资产减值损失规模区间在2-18亿元,占当期营业收入的比重区间在1%-6%,其中中信证券最近3年来当期计提的资产减值损失较大,分别为24.81、19.35和17.21亿元,占当期收入比重分别为4.43%、5.09%和3.97%。

16.webp.jpg

目前前五大券商的资产减值损失占营业收入比例较小,在5%以内,其中信贷业务资产减值损失占比在20%左右。简单理解买入返售业务和融出资金业务主要对应的为股票质押和两融业务。具体来看,2017年中信证券买入返售金融资产减值损失为4.37亿元,占比提高23.94个百分点至25.42%,2017年海通证券买入返售金融资产减值损失、应收融资租赁款减值损失分别为1.64、3.93亿元,分别占比9.73%、23.31%,合计占比达33.04%。

中信证券融资类业务的减值损失主要在于买入返售金融资产减值损失、融出资金坏账损失和应收融资租赁款减值损失。最近三年买入返售金融资产减值损失规模分别为0.90、0.29和4.37亿元,占当期减值比重分别为3.64%、1.48%和25.42%,占当期买入返售金融资产规模比重分别为0.25%、0.05%和0.38%;最近三年融出资金坏账损失规模分别为2.22、-0.21和1.04亿元,占当期减值比重分别为8.94%、-1.09%和6.02%,占当期融出资金规模比重分别为0.29%、-0.03%和0.14%。

17.webp.jpg

18.webp.jpg 19.webp.jpg 海通证券融资类业务的减值损失主要在于买入返售金融资产减值损失、融出资金坏账损失和应收融资租赁款减值损失。2017年买入返售金融资产减值损失、融出资金坏账损失、应收融资租赁款减值损失规模分别为1.64、1.31和3.93亿元,占当期减值比重分别为9.73%、7.76%和23.31%,分别占当期对应资产规模比重为0.17%、0.21%和0.90%。

20.webp.jpg 21.webp.jpg 22.webp.jpg



投资建议


短期来看,会计准则调整使得券商利润表更加客观、真实反映券商投资业务的开展情况,行业经营透明度逐步提升;长期来看,通过直投、另类和海外业务实现跨市场和跨品类投资业务布局、加大衍生工具创设力度提高风险管理能力,是券商投资业务的重要发展路径。

反观保险行业,原持有至到期资产规模较大,受影响有限;可供出售金融资产中权益工具的重分类将带来更大的利润波动,或将逐渐推动保险公司转向低波动资产配置,蓝筹股、基金、FOF、长期股权投资、使用对冲工具等方式将成为较优选择。考虑到多数险企推迟执行新会计准则,变更影响趋于平缓,投资收益或将呈现出趋稳的态势,符合我们对于行业逐渐向稳健经营发展的判断。

2018年半年度开始跟踪资产减值计提的调整也将有助于判断金融企业资产端风险释放的变化;金融资产科目重分类使非银行业利润表更加客观真实反映投资业务的开展情况,提升行业经营透明度,同时推升稳健经营的价值。


二维码

扫码加我 拉你入群

请注明:姓名-公司-职位

以便审核进群资格,未注明则拒绝

全部回复
2018-9-12 14:26:14
看过,谢谢
二维码

扫码加我 拉你入群

请注明:姓名-公司-职位

以便审核进群资格,未注明则拒绝

栏目导航
热门文章
推荐文章

说点什么

分享

扫码加好友,拉您进群
各岗位、行业、专业交流群