全部版块 我的主页
论坛 休闲区 十二区 休闲灌水
2370 0
2018-09-24
核心技术到底是个啥?

把技术分分类,第一类姑且叫“可山寨技术”,或者叫“纯烧钱技术”,有人喜欢往左边烧,有人喜欢往右边烧,于是就烧出了不同的应用技术。
这本质上是用旧技术整合出新玩意儿,比如,美帝登月的土星五号,土工的跨海大桥,小胡子的鼠式坦克,甚至包括中国长城和埃及金字塔。
打个比方,这有点像吉尼斯纪录:最长的头发,最长的指甲,等等……这类东西,只要钱到位,搁谁都烧的出,关键看有没有需求,所以这些也可以叫应用技术。
比如这种架桥机,几个工业大国都能搞,但搞出来只能当玩具,只有土工搞出来才赚钱。
土工发家后,迸发出海量需求,推动各种烧钱的应用技术井喷,赚了钱又可以孜孜不倦地完善各种细节,于是,可以不吹牛的说,中国的应用技术已经和整个外国平起平坐。
第二类技术,暂且叫“不可山寨技术”,或者叫“烧钱烧时间技术”,任何牛逼设备,你拼命往细拆,最终发现都是材料技术。
做材料和做菜差不多,番茄炒蛋的成分可以告诉你,但你做的菜就是没我做的好吃,这就是核心技术。
除了生物医学之外,核心技术说到底就是材料技术。看一串例子:
发动机,工业皇冠上的明珠,是土工最遭人诟病的短板。其核心技术说白了就是涡轮叶片不够结实,油门踩狠了就得散架,无论是航天发动机、航空发动机、燃气轮机,只要带个“机”字,土工腰杆都有点软。
材料技术除了烧钱、烧时间,有时还要点运气。
还是以发动机为例:金属铼,这玩意儿和镍混一混,做出的涡轮叶片吊炸天,铼的全球探明储量大约2500吨,主要分布在欧美,70%用来做发动机涡轮叶片,这种战略物资,妥妥被美帝禁运。前几年在陕西发现一个储量176吨的铼矿,可把土工乐的,马上拼了老命烧钱,这几年苦逼生活才有了起色。
1.webp.jpg
稀土永磁体,就是用稀土做的磁铁,能一直保持磁性,用处大大的。高品位稀土矿大多分布在中国,所以和“磁”相关的技术,土工比美帝还能嘚瑟,比如核聚变、太空暗物质探测等。据说,土工前几年也对美帝禁运,逼得美帝拿铼交换,外加陕西安徽刨出来的那点铼,J20的发动机才算有些眉目。
2.webp.jpg
作为“工业之母”的高端机床,土工基本和男国足一个水平,只能仰望日本德国瑞士。材料是最大的限制之一,比如,高速加工时,主轴和轴承摩擦产生热变形,导致主轴抬升和倾斜,还有刀具磨损,等等,所以对加工精度要求极高的活,土工还是望“洋”兴叹。
光学晶体,土工的部分产品还能对美帝实施禁运,所以和光相关的技术都不弱,比如激光武器、量子通信。气动外形,得益于钱学森那辈人的积淀,与之相关的技术也是杠杠的。
3.webp.jpg
如果我们继续罗列,就会发现,应用宽泛的基础性材料,中国还是落后外国,应用相对较窄的细分领域,中国逐渐领跑。
小盆友们坐端正,重点来了!
这种关键核心材料,全球总共约130种,也就是说,只要你有了这130种材料,就可以组装出世界上已有的任何设备,进而生产出已有的任何东西。
人类的核心科技,某种程度上说,指的就是这130种材料,其中32%国内完全空白,52%依赖进口。在高端机床、火箭、大飞机、发动机等尖端领域比例更悬殊,零件虽然实现了国产,但生产零件的设备95%依赖进口。这些可不是陈芝麻烂谷子的事情,而是工信部2018年7月发布的数据,还新鲜着呢。
核心材料技术,说一句“外国仍把中国摁在地上”,一点都不过分。这其实很容易理解,毕竟发家时间不长,而材料技术不但要烧钱,更要烧时间。
这里得强调一下,应用技术也很重要,它需要资金、需求和社会实际情况的结合。虽然外国有能力烧,但也许一辈子都没机会烧。这儿肯定有人抬杠了:人家只是不愿意烧,不然分分钟秒杀你!呵呵,如果强行烧钱,后果参照老毛子。
磨叽半天,该回正题了,半导体芯片之所以难,是因为它不但涉及海量烧钱的应用技术,还有众多烧钱烧时间的材料技术。为了便于小盆友理解,这话得从原理说起。

芯片原理和量子力学

很多文盲觉得量子力学只是一个数学游戏,没有应用价值。呵呵,下面咱给计算机芯片寻个祖宗,请看示范:
导体,咱能理解,绝缘体,咱也能理解,小盆友们第一次被物理整懵的,怕是半导体了,所以先替各位的物理老师把这债还上。
原子组成固体时,会有很多相同的电子混到一起,但量子力学认为,2个相同电子没法待在一个轨道上,于是,为了让这些电子不在一个轨道上打架,很多轨道就分裂成了好几个轨道,这么多轨道挤在一起,不小心挨得近了,就变成了宽宽的大轨道。这种由很多细轨道挤在一起变成的宽轨道就叫能带。
有些宽轨道挤满了电子,电子就没法移动,有些宽轨道空旷的很,电子就可自由移动。电子能移动,宏观上表现为导电,反过来,电子动不了就不能导电。
好了,我们把事情说得简单一点,不提“价带、满带、禁带、导带”的概念,准备圈重点!
有些满轨道和空轨道挨的太近,电子可以毫不费力从满轨道跑到空轨道上,于是就能自由移动,这就是导体。一价金属的导电原理稍有不同。
但很多时候两条宽轨道之间是有空隙的,电子单靠自己是跨不过去的,也就不导电了。但如果空隙的宽度在5ev之内,给电子加个额外能量,也能跨到空轨道上,跨过去就能自由移动,也就是导电。这种空隙宽度不超过5ev的固体,有时能导电有时不能导电,所以叫半导体。
如果空隙超过5ev,那基本就得歇菜,正常情况下电子是跨不过去的,这就是绝缘体。当然,如果是能量足够大的话,别说5ev的空隙,50ev都照样跑过去,比如高压电击穿空气。
到这,由量子力学发展出的能带理论就差不多成型了,能带理论系统地解释了导体、绝缘体和半导体的本质区别,即,取决于满轨道和空轨道之间的间隙,学术点说,取决于价带和导带之间的禁带宽度。
4.webp.jpg

半导体离芯片原理还很遥远,别急。
很明显,像导体这种直男没啥可折腾的,所以导线到了今天仍然是铜线,技术上没有任何进展,绝缘体的命运也差不多。
半导体这种暧暧昧昧的性格最容易搞事情,所以与电子设备相关的产业基本都属于半导体产业,如芯片、雷达。
下面有点烧脑细胞。
基于一些简单的原因,科学家用硅作为半导体的基础材料。硅的外层有4个电子,假设某个固体由100个硅原子组成,那么它的满轨道就挤满了400个电子。这时,用10个硼原子取代其中10个硅原子,而硼这类三价元素外层只有3个电子,所以这块固体的满轨道就有了10个空位。这就相当于在挤满人的公交车上腾出了几个空位子,为电子的移动提供了条件。这叫P型半导体。
同理,如果用10个磷原子取代10个硅原子,磷这类五价元素外层有5个电子,因此满轨道上反而又多出了10个电子。相当于挤满人的公交车外面又挂了10个人,这些人非常容易脱离公交车,这叫N型半导体。
现在把PN这两种半导体面对面放一起会咋样?不用想也知道,N型那些额外的电子必然是跑到P型那些空位上去了,一直到电场平衡为止,这就是大名鼎鼎的“PN结”。(动图来自《科学网》张云的博文)
这时候再加个正向的电压,N型半导体那些额外的电子就会源源不断跑到P型半导体的空位上,电子的移动就是电流,这时的PN结就是导电的。
如果加个反向的电压呢?从P型半导体那里再抽电子到N型半导体,而N型早已挂满了额外的电子,多出来的电子不断增强电场,直至抵消外加的电压,电子就不再继续移动,此时PN结就是不导电的。
当然,实际上还是会有微弱的电子移动,但和正向电流相比可忽略不计。
如果你已经被整晕了,没关系,用大白话总结一下:PN结具有单向导电性。
好了,我们现在已经有了单向导电的PN结,然后呢?把PN结两端接上导线,就是二极管: 5.webp.jpg

有了二极管,随手搭个电路:
6.webp.jpg
三角形代表二极管,箭头方向表示电流可通过的方向,AB是输入端,F是输出端。如果A不加电压,电流就会顺着A那条线流出,F端就没了电压;如果AB同时加电压,电流就会被堵在二极管的另一头,F端也就有了电压。假设把有电压看作1,没电压看作0,那么只有从AB端同时输入1,F端才会输出1,这就是“与门电路”,同理,把电路改成这样,那么只要AB有一个输入1,F端就会输出1,这叫“或门电路”:
7.webp.jpg
现在有了这些基本的逻辑门电路,离芯片就不远了。你可以设计出一种电路,它的功能是,把一串1和0,变成另一串1和0。
简单举个例子,给第二个和第四个输入端加电压,相当于输出0101,经过特定的电路,输出端可以变成1010,即第一个和第三个输出端有电压。
8.webp.jpg

我们来玩个稍微复杂一点的局:
9.webp.jpg
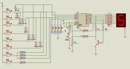
左边有8个输入端,右边有7个输出端,每个输出端对应一个发光管。从左边输入一串信号:00000101,经过中间一堆的电路,使得右边输出另一串信号:1011011。1代表有电压,0代表无电压,有电压就可以点亮对应的发光管,即7个发光管点亮了5个,于是,就得到了一个数字“5”,如上图所示。
终于,我们已经搞定了数字是如何显示的!如果你想进行1+1的加法运算,其电路的复杂程度就已经超过了99%的人的智商了,即便本僧亲自出手,设计电路的运算能力也抵不过一副算盘。
直到有一天,有人用18000只电子管,6000个开关,7000只电阻,10000只电容,50万条线组成了一个超级复杂的电路,诞生了人类第一台计算机,重达30吨,运算能力5000次/秒,还不及现在手持计算器的十分之一。不知道当时的工程师为了安装这堆电路,脑子抽筋了多少回。
10.webp.jpg
接下来的思路就简单了,如何把这30吨东西,集成到指甲那么大的地方上呢?这就是芯片。


二维码

扫码加我 拉你入群

请注明:姓名-公司-职位

以便审核进群资格,未注明则拒绝

栏目导航
热门文章
推荐文章

说点什么

分享

扫码加好友,拉您进群
各岗位、行业、专业交流群