最近两个上海人在企业界非常受关注。第一个是张勇,新闻刚刚出来,马云要把董事长的职位交给他。马云说他最恨三种人,第一种人是上海人,第二种人是“职业经理人”,第三种人是MBA,张勇基本都占了(张勇毕业于上海财经大学,可以算是商学院毕业生)。而且马云还长期宣传,千万不能够把CFO提拔起来做CEO,天不怕地不怕,就怕CFO做CEO,但最后马云还是选择了这个CFO来做CEO,为什么?因为张勇实在是职业化,职业化到你们难以想象的地步。
你看张勇穿的是什么?是西服、衬衫、皮鞋。因为这是他原来在安达信、在普华永道养成的习惯,他也懒的跟做IT的人一样去穿体恤、穿运动鞋。他非常低调,非常务实,从来不宣传自己。阿里每年有个家庭日,员工集体结婚,一般都是马云讲话,这一年是张勇讲,讲完之后他就坐在旁边,照料大家。没想到有一个家长,一个老太太,也看不太清楚谁是谁,就指使张勇给她们家拍照,拍了五分钟,他就低调到这个程度。
张勇每天只睡5个小时,像BAT这种公司,尤其是阿里巴巴,开会从早上八九点一直开到晚上十一二点很正常,人家开始迷迷蒙蒙了,他反而越开越精神,所以大家都说,阿里没有人睡觉睡得比他更少了。家在上海,这么多年来,他在杭州一直住酒店,住了十几年,就这么职业。所以,马云最后决定把这个公司交给他,背后是有原因的。
第二个人是前一段时间刚刚离职百度的总裁陆奇,陆奇也是上海人,复旦大学毕业,他也是职业化到你们难以想象的地步。张勇睡5个小时,他只睡4个小时,每天三点起床,四点到五点跑步,五点到六点回E-mail,然后开车上班,七点到八点准备今天工作,九点人家上班,他已经工作三四个小时了。 而且,大家都来了之后,他最标杆性的工作方式是什么?是每天开日站会,要站着开今天的日会。刚开始有的人稀稀拉坐下来,不行!大家都必须站着。从雅虎到微软,再到百度,他以这种极端的职业化精神赢得了所有人的尊重,每当他离开一个公司的时候,大家都是非常舍不得,从百度离开这件事情,有人就说是“一场四万人的失恋”,大家非常伤心。他的口号是own everything, 就是一定要有主人翁精神,要把公司的事情当自己的事情去做,要热爱公司的事业。这就是陆奇。
我非常感慨地发现,这两个人都是上海人。一般人,包括你们自己创业做老板的,都不太喜欢上海的员工,好像是过了六点,接个电话都是要了他命的那种感觉,但是新一代的这两个70后的最优秀的职业经理人的代表,都是上海人。当然我们还有腾讯那边的来自香港的以刘炽平为代表的职业经理人。所以,上海是有文化底蕴的地方,能跟西方对接的上,别的地方想接都接不上。
从历史看职业化
职业化到底是什么东西,我最近感触最深的是,管理其实是西学中的西学,你不去真正理解西方历史、西方文化、西方哲学,你真的不知道什么叫管理。我从大二就开始学管理学,18岁,在人民大学读本科,台上是受民国教育的学术权威在讲,管理是什么?管理是计划、组织、领导、控制。我们这帮小屁孩在台下看着老师发笑,心里想,老师你是不是发高烧了,脑袋是不是有什么问题,这有什么好讲的,太简单了!过了30年,最近三五年,我才意识到,管理背后有多深的西学的基础,一般人,还真得进不了门。
职业化从哪里来?你需要一直回溯历史,回溯到中世纪。我这里举个例子,讲讲圣殿骑士的故事。中世纪的欧洲人很多都要到耶路撒冷去朝圣,一路上经常被人抢劫,被人杀害,各种艰难困苦。圣殿骑士正式的称号是穷苦人的骑士,他们就要保护这些去耶路撒冷朝圣的人。因为他们的驻扎点在耶路撒冷哭墙上面那个据说是所罗门圣殿所在的地方,那里是他们的大本营,所以叫圣殿骑士。圣殿骑士在一部很有名的电影《达芬奇密码》里出现过,但那是戏剧化、小说化的戏说。真正的圣殿骑士是努力为这些朝圣者提供这个保护服务。慢慢地,有钱人发现,去朝圣的期间,他们的财产可以交给圣殿骑士保管。我们带那么多金币银币在路上万一被人抢劫怎么办?我可以找圣殿骑士给我发张汇票、旅行支票,慢慢的,现代银行业就是这么起来的。因为骑士是什么人?骑士是把自己的名誉看的比自己的生命还重要的人,他们强调骑士美德:诚实、勇敢、公正,把荣誉看得比什么都重,所以把钱交给他们不用担心,这种骑士精神慢慢变成了现代银行业职业化的基础,慢慢变成了后来马丁路德的新教伦理:各行各业你把自己的工作做得最好,就是在侍奉上帝,跟骑士修士一样,是在为上帝服务。你从事你的calling, 从事上帝呼召你的行业,照样能够为神所庇护,能够得到神的保佑。职业化的背后,是有这么一条主线的。
大家知道瑞士几乎什么自然资源都没有,他们靠什么?主要就是靠银行业。瑞士到现在保存了全世界私人资产的三分之一,其核心就是客户信息保密这个职业化的制度,没别的。虽然有很多争议,说瑞士银行当年给希特勒保存了黄金,给贪官保存了赃款,但是到现在为止,他们这条原则还是执行得相对最好的。
所以,西方人他们骨子里这种职业化精神,都是跟他们的历史相关的,不懂历史,你是很难懂什么叫职业化的。为什么罗马教皇到今日为止他的卫队都是瑞士卫队,为什么?因为瑞士人职业化。有钱人请保镖要很小心,保镖不职业,枪口一调转,你就是第一个死在他的枪口下的人。所以,很多有钱人都是被保镖搞死的,被保姆搞死的,你不要以为,他们有钱,就有多么风光。我们一般人都羡慕有私人飞机的老板,有一阵子一个有私人飞机的老板跟我嘀咕,机长今天心情好像不太好。嚯,你看,他还得去给机长做心理按摩!哪里有你想象的那么爽。所以,没有职业化精神,什么都是假的。
我们回到东方来,东方职业化精神最好的是哪个国家?是日本。日本各行各业都非常忠于他的职业,什么原因?因为他们的武士道精神,这种精神和西方的骑士精神是一以贯之的。如果你的家族十代、二十代、三十代都是做武士刀的,那你就是做武士刀的,做和服的就是做和服的,他们对自己家族传承、对自己家族历史的尊崇,一般人难以想象。这是他们职业化精神最核心的来源,绝对不可能为多挣这一块钱,去败坏家族的名声。
再举个例子,你去日本的公司参观,参观完,你说:你这个产品好,卖我一点吧?你知道日本老板怎么说吗?老板说:我不能卖你。你想买吗?可以找我经销商买。可我来都来了,你还让我找经销商?有你这么迂腐的人吗!老板说:行,你可以从我这买,但价格要比从经销商那买贵一点。这就是他们的职业化,他们认为,直接卖给客户是对不起他的经销商。
我们中国有没有职业化?有,你去找《史记》,找《刺客列传》,看春秋战国的故事,那种重承诺、轻生死,一言既出、驷马难追的侠客精神,就是我们的职业化精神的一种表现方式。荆轲、聂政这些故事大家都听说过,但当时晋国还有一个大家可能没有听说过的人,叫豫让,他为了报恩去刺杀赵襄子,为了接近赵襄子他故意用黑漆把整个脸和身子都涂黑,吞炭让自己的嗓子变哑,披头散发像乞丐一样努力去接近赵襄子,其实豫让是很有能力很有地位的人,人家问他:你干吗做这种事情?想办法接近赵襄子给他当身边的一个小官,想杀他不是很容易吗?豫让怎么回答?他说:我去当他的官,却又要去杀他,我不是“怀二心以事吾君”吗?这种事情我能做吗?我愿意这样像乞丐一样去糟蹋自己,就是为了让天下后世所有“怀二心以事其君”的人羞愧啊。所以,这种职业化精神在中国也是有的。
你仔细看,中国的春秋战国时代,有很多非常职业化的做法。我们小时候,看小人书里头,这边三万兵马,那边五万兵马,双方各出一个大将,大战两百回合,输的那边大家拖着旗子逃跑,赢的那边摇旗呐喊,开始追赶,你不觉得这样打仗很奇怪吗?其实这叫贵族精神,这叫骑士风度,是中国古典的职业化精神的一个写照。我们就是比个输赢,干嘛一定要杀人?这种精神,我们早就忘记了,小人书里还留了一点点痕迹。
职业化的三个基础
职业化有三个维度:能力的维度、道德的维度和驱动的维度。
第一个是能力的维度,我们一般人讲职业化想到的就是这个维度,我有一套非常系统的方法,用全面的视角、长远的视角、技术的视角来帮你把这个事情做好,做得非常稳妥。举个例子,我们现场有一位协和医学院的朋友,当年创建协和医学院的时候,美国人的决心是要建一所全世界最好的医学院。所以,每块砖头都是要打磨的,中国人所说的“磨洋工”,指的就是磨协和医学院那个砖头。但是大家知道,协和医学院到今日为止,肯定不是全世界最好的医学院,但永远是遥遥领先的中国最好的医学院。从一开始就用全面的视角、长远的视角、技术的视角看问题,什么都考虑在里头了,看起来慢,但是做事相对更加稳妥。西方人做事方式,大家跟他们打交道都知道,他就是慢,永远比你慢,因为他要考虑到这些维度。
第二个维度,道德的维度指的是法治的精神,这背后的逻辑大家相对也容易理解。什么叫职业化?这个人出尔反尔,予取予夺,说一套做一套,在企业里翻手为云,覆手为雨,这样肯定不是职业化的标准。这个维度,在企业里很难把握,因为我们讲的真正的职业化,不是忠诚于法律的文字,英文叫the letter of the law, 而是忠诚于法律的精神,英文叫the spirit of the law。所以, 如果工作说明书上没有写明的工作,我就不做,这个属于你只考虑到了the letter of the law, 没有考虑到the spirit of the law。所以,我们说的道德的维度指的是the spirit of the law。我们要考虑到在非完全合同情况下,所谓的incomplete contract下,怎么把事情做到尽善尽美,所有的雇佣合同都是非完全合同。交易合同非常清楚,这里两百块,那里一件衬衫,左手交钱右手交货,这个叫完全合同。所有雇佣合同都是非完全合同,一个月三万块钱,工作大概是三四条,但是有很多是没有完全确定下来的情况。打个比方,跟这个工作相关的属不属于你的工作?什么叫干的好,什么叫干的不好?什么情况下拿一等奖什么情况拿末等奖?这些全都是incomplete contract, 都是当时定不下来的。更深层次意义上来讲,好公司的雇佣合同,其实不是contract, 它是covenant. 什么叫covenant,你结婚,在上帝面前说,”不管健康还是生病,不管富有还是贫穷,都要陪伴你一生“,这个叫covenant,不是contract。所以职业化的道德维度,其实是要深入这三个方面才能有深刻的理解。
但是更深刻的维度是第三个维度,驱动的维度,这个人对这个事业有没有终极的关怀。什么叫职业不职业,方法论掌握的好就叫职业,没有违反合同就叫职业?不是!你真的发自内心必须认同他的事业,必须认同使命愿景价值观,就像陆奇,走到一个公司就把这个公司事业当自己的事业做,这才叫职业化。终极关怀是很高很高的标准,职业化这个词很难写、很难写的。很多人把职业化与创业精神对立,就是没有理解职业化的第三个维度。有了对事业的认同,创业精神自然就有了,自然会在新的形势下,推动企业的创新、创业和成长,而不是说职业经理人就只能守业,只能坐守其成。前一段时间阿里和万科推行的事业合伙人概念,根子上就是要解决这个问题。没有第三个维度,只有能力的维度、道德的维度,职业化终究还是形似神不似,没有真正做到脱胎换骨。
系统方法对应科学,法治精神对应民主,终极关怀对应的则是宗教。蒋介石在台湾的时候,有一次跟胡适说,新文化运动提出的科学与民主很好,但是不够,还要加上一个维度“伦理”。胡适很生气,认为蒋介石不懂装懂,胡搅蛮缠。其实,仔细思考,蒋介石是对的,只是他用“伦理”这个词不太确切。只有科学与民主,没有一种宗教精神在背后支持,不管是微观企业层面,还是宏观国家层面,确实解决不了问题。科学处理你与事物的关系,民主处理你与他人的问题,宗教则是处理你与世界的关系,这个是基础。
职业经理人在中国有一段时间为什么会被污名化,我们也可以按照这三个维度对照检查一下。在外资企业做过几年就叫职业经理人?基本是笑话。首先,很多人能力维度都不过关,在500强的中国子公司工作,因为较低的级别和精细的分工,真正拥有全面的眼光、长远的眼光、技术的眼光来开展工作的能力的人,其实非常少;其次,道德的维度,内部因为大多数民企内控系统的不完善、外部因为职业经理人市场声誉机制的不完善,很多在外资企业循规蹈矩的人,一到民营企业,就大捞特捞;第一第二个维度都达不到,第三个维度就更是无从谈起了。这样的所谓职业经理人,其实是职场混混,自我包装的高手,自然会被大家所痛恨。
不职业化的老板千奇百怪
我讲了这些关于职业化的内容,你自己是职业经理人,你可能想的是自己如何职业化;你自己是老板,你想的可能是如何让自己的手下更职业化,其实大多数企业,最难职业化的人是谁?是老板,不是别人,是企业的一把手,所以我说,中国式领导力的秘诀是什么?其实是老板的职业化。中国最不职业化的人群是老板,中国民营企业的老板,各种不职业:方法论上的不职业、价值观的不职业、个性和风格上的不职业。
方法论上的不职业就是我们振耀老师所说的“老鹰捉小鸡”,每当面临一个外在的威胁,就把小鸡弄的团团转。过了一阵子,你再说老鹰来,他也不动了,反正最后还是要转回来,干脆呆在原地不动好了。老板总觉得管理的问题可以靠弄个空降兵过来,找个培训公司、咨询公司过来就可以解决,不是的!你必须有全面的眼光、长远的眼光、技术的眼光,才有可能把这套管理系统建立起来。你这个老板不职业,在管理上不职业,是不可能打造这么一套严丝合缝的系统的,这个要很清醒。
其次是价值观上不职业。把自己当教主的老板,随时可以翻脸的老板,自己说的话可以不算数的老板,本质上都是价值观上不职业。人都有道德双标的倾向,人性就是道德双标,严于律人,宽于待己,总觉得这个事情别人能做,我这么做是有特殊原因的,时间长了,慢慢就变成一个非常可怕的老板,不讲信用、没有任何可信度可言的老板。
一般人容易忽视的是第三个维度,个性和风格上不职业,这个维度最麻烦。上面两点还是可能有解:方法论上,我尊重管理,真正长期几十年如一日的抓管理,还是有可能解决第一条的;价值观上慢慢走上正道,对自我进行严格要求,也能够解决这个问题;但是第三点,基本解决不了。为什么呢?一般来讲创业的人都是“有病”的人,没有病就不会创业。你是西山最鲜红的那片叶子,因为有虫在咬你。你内心深处一团火,永远被一种不满足感、未完成感、不安全感所趋使,你才会创业。你最不济也是偏执狂,都说这个事不行,我就觉得行,我就得去干,你没这点精神,怎么能创成业。所以这个是肯定的,但是这种态度与职业化,跟这种我刚才讲的这种张勇、陆奇这种做事的方法就不太一样,所有人都投反对票你还是得干,相对就不太职业化了。
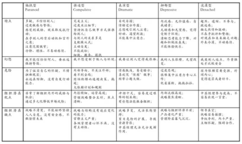
这个还不是太大的问题,最大的问题是强迫型和表演型,强迫型对于控制狂,表演型对应自恋狂,这两种人在老板里比例很高。你看有的中国老板,头发梳的一丝不苟,白西服白皮鞋,走出来屁股一扭一扭的,一般属于自恋型;特别不修边幅,头发油腻腻,西服150块钱买的,衬衫三天也没换,裤腿一长一短就出来了的,一般属于控制狂。这两大类占的比例非常高。
先讲控制狂的例子,大家都熟悉的一位老板,总是一双老头鞋,一件旧夹克,一嘴烟牙,一头油乎乎的头发。他控制到什么地步?基本上没有副总经理,没有副手,连助理都没有,只有20、30个秘书。这些秘书每天跟他处理各种各样的行程、批文,会面这些事情。每天早上,一大堆人就要去找他汇报工作、签字,秘书为了避免矛盾,还发号哪。你在外头排着队,16号!终于轮到你了,还没进去,就听见里面一声大吼:“六把扫帚,还不去批发!”他在里面签6把扫帚的票,签得心头火起。就这种控制狂能控制到什么地步你难以想象,上飞机别人一个小包就上去了,他不是,他好几个秘书,抱着一大堆文件上去,他要在飞机上签字。控制狂这种老板一般来讲,做到一定程度,公司就被他控制死了,这个老板的公司营业额从七八百亿慢慢降到四五百亿,到现在只剩下三百来亿,背后有原因的。
控制狂一般学历偏低,出身偏低,家境不太好;自恋狂相反,一般家境比较好,各方面条件比较好,模样长的比较好,比较帅,比较漂亮。自恋的老板非常难对付,因为一进入那种自我吹嘘的状态,他是针插不进,水泼不进,什么话都听不进去,他会自动屏蔽所有的不同意见,“你不懂,你不了解情况,我们企业不是这样的”,什么都听不进去,壳厚到你难以想象的地步。我跟企业家朋友打交道这么多年,慢慢地我就想,也许唯一的办法就是弄14、15个这种自恋狂组成一个小组,旁边这个自恋狂进入自我吹嘘状态时,你在旁边听,心想:怎么这么恶心,反过来一想,我自我吹嘘的时候,人家是不是也觉得恶心?慢慢才有可能明白过来。是不是只有这条路?我真的没有找到别的办法。
指尖的青烟 发表于 2018-10-22 14:46
最近两个上海人在企业界非常受关注。第一个是张勇,新闻刚刚出来,马云要把董事长的职位交给他。马云说他最 ...
扫码加好友,拉您进群



收藏
