全部版块 我的主页
论坛 新商科论坛 四区(原工商管理论坛) 商学院 创新与战略管理
2026 0
2018-10-29

导语

2017年我国前五大超市市场占有率总和为27.6%,其中高鑫零售、华润、沃尔玛、家乐福、永辉市场占有率分别为8.6%、7%、5.3%、3.6%、3.1%,名列前五。在各大商超中,永辉的生鲜产品收入占比最高,达到45%。

“未来能够发展起来的零售企业一定是既有线下的门店管理能力、供应链管理能力、人才梯队建设能力,又有互联网科技应用能力。前三项永辉通过内部管理创新具备了一定的竞争优势,而最后一项能力却是永辉的短板,如何把这一短板补齐始终是永辉转型的关键所在”。永辉超市的董事长张轩松心里明白。

文 / 李梦军、荆兵

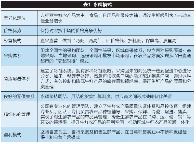
永辉模式:以生鲜构筑护城河,生鲜占比45%

创始人张轩松,1971年生于福建闽侯县。

1998年8月,福州市火车站地区永辉超市开业,这是张轩松首个以“永辉”命名的超市。

2000年,福建在全国率先治理餐桌污染,这种模式被称为“农改超”。张轩松敏锐地捕捉到其中蕴含的商机,决定将“把生鲜农产品搬进现代超市”作为永辉超市的主营方向,将“生鲜区”的经营面积扩大到整个超市的50%-70%,主营海鲜、蔬菜水果、农副产品、餐桌食品,而且价格比农贸市场还便宜10%,在选址上,避开闹市区、商业中心,选择居民区和次干道的城乡接合部。2000年7月,永辉第一家生鲜超市“屏西店”开业。

在经营模式上,永辉采取“直采直营”模式,为了采购新鲜的水产品,永辉的采购船可以直接开到海上与捕鱼船对接;在福建的一些永辉店铺,早晨五点半就开门迎客,只为将新鲜的食品第一时间提供给顾客。农产品方面,永辉直接向农场下订单、与农户建立长期合作关系的模式。这种“包销到户”的做法既能够获得稳定的货源,还可以打消农民担心产品卖不出的顾虑,提高其生产积极性。永辉的生鲜价格优势就源于此。

永辉战略转型与升级

生鲜电商应运而生。2012年,本来生活网“褚橙”事件营销大获成功,同年顺丰优选、京东生鲜频道上线,2013年,阿里开辟了天猫超市生鲜频道,生鲜电商迎来了高速发展期。

2013年永辉开始尝试转型,转型方向可以用一个中心四个转型来概括。所谓一个中心,是以顾客思维为中心。四个转型,是指:供应链转型、组织转型、互联网转型(O2O转型)和实体店的转型。所有的转型都必须服务于消费者。

供应链转型:以股权捆绑同行及上下游,控制定价权

在供应链转型上,永辉对标名企好市多(Costco),试图成为一个全球供应链的企业。永辉追求的是通过深耕供应链,控制定价权。永辉以股权绑定方式与同行及上下游进行深度合作,强化采购议价能力和供应链,寻求各方突破空间。

640.webp (7).jpg

管理制度创新:对标华为,推合伙人计划

合伙人理念就是把超市里面每个柜组视为合伙人,每个员工成为经营者。永辉将一个大卖场的每个柜组当做一个经营单元,一个大的卖场拆分为16-18个、超级物种门店是8-10个、永辉生活是1-2个,每个经营单元由6+1个合伙人组成,小组长由选举产生。以门店整体业绩任务达成作为参与分红的前提条件,从营运部门到后勤部门,从员工到店长均参与,体现全员参与,共同经营门店的目的。

门店经营过程中,超过这一业绩标准的增量部分利润就会拿出来按照合伙人的相关制度进行分红。店长拿到这笔分红之后会根据其门店岗位的贡献度进行二次分配,最终使得分红机制照顾到每一位基层员工。对于重要的一线员工,如专业买手,在合伙制之上也进行股权激励。

互联网科技转型:自主O2O失败后,联手京东

2015年8月7日,永辉超市宣布与京东签署战略合作框架协议,京东以43亿元人民币入股永辉,双方将就“探索线上线下合作模式及O2O业务发展、仓储物流协作、共同挖掘互联网金融资源”等方面展开合作。

永辉与京东合作至今已有两年多时间,双方的合作仅限于“京东到家”,在生鲜产品供应链方面几乎没有协同,永辉曾经试图“承包”京东的生鲜板块来经营,但商谈最终未有结果。截至2017年底永辉入驻京东到家门店共401家,其中云超235家,云创166家。

新零售业态创新:对标盒马生鲜,推“超级物种”

永辉的实体店转型,历经了五次进化,分别出现了“红标店”、“绿标店”、“精标店”和“会员店”四种业态,直到推出的“超级物种”,持续不断地升级着消费场景。

超级物种是在永辉精标店基础上再次升级,将“超市+餐饮”深度融合后的模式。2017年1月1日,“超级物种”正式登陆福州,作为永辉超市新零售业态,超级物种实行线上线下一体化运营模式。超级物种门店营业面积一般在650-1500平方米左右;在配送方面,超级物种需消费满18元免费配送,范围为3公里内30分钟送达。在线上运营方面,拥有多个入口,消费者可以通过永辉生活App、微信小程序、饿了么平台入口实现线上下单支付。这种“超市+餐饮”的模式虽然具备了线上和线下两种场景,但从实际运营来看,目前大部分的消费都在线下实体店完成。


二维码

扫码加我 拉你入群

请注明:姓名-公司-职位

以便审核进群资格,未注明则拒绝

栏目导航
热门文章
推荐文章

说点什么

分享

扫码加好友,拉您进群
各岗位、行业、专业交流群