全部版块 我的主页
论坛 会计与财务管理论坛 七区 会计与财务管理
5877 0
2018-11-02

在会计方面在产品是指:企业正在制造尚未完工的生产物,包括正在各个生产工序加工的产品和已经加工完毕但尚未检验或已检验但尚未办理入库手续的产品。而且有广义以及狭义之分。

广义的含义指从原材料、外购物投入生产到制成成品出产前,存在于生产过程的各个阶段、各个环节上需要继续加工的产品,包括存在于车间之间的半成品和存在于车间内部的在制品。

狭义的含义仅指车间内部处于加工、检验、运输等过程中的产品。


对于制造业企业来说,在产品在存货中占有相当大的比重。因此在对存货进行审计时,在产品的审计是至关重要的。但重要并不代表全部了解。准确的来说,审计人员并不能够做到十分清楚每一种产品的生产过程,甚至在审计前都未曾见过或者听说过客户的产品。这时候,了解客户产品生产工艺、产品生产组织方式、产品材料构成等是生产成本审计的前提。你可以通过观察生产活动,询问生产人员、管理人员等方式,初步明确客户产品生产成本的构成,再实施以下的具体实质性程序。


虽然企业生产的产品不同,但不论生产飞机还是生产书包,产品生产成本的构成、会计准则、制度的要求是一致的。成本中应当包括产品生产过程中消耗的直接材料、直接人工费和各项为生产发生的制造费用。生产成本和制造费用的归集、制造费用的分配、完工产品与在产品生产成本的分配,都有可遵循的成本会计制度规定。


审计思路导图:

640.webp (3).jpg


具体的审计程序包括:


一、获取或编制生产成本明细表,复核加计是否正确,并与总账数、明细账合计数核对是否相符。(是审计的基础,确保被审单位的账面数据是准确的)


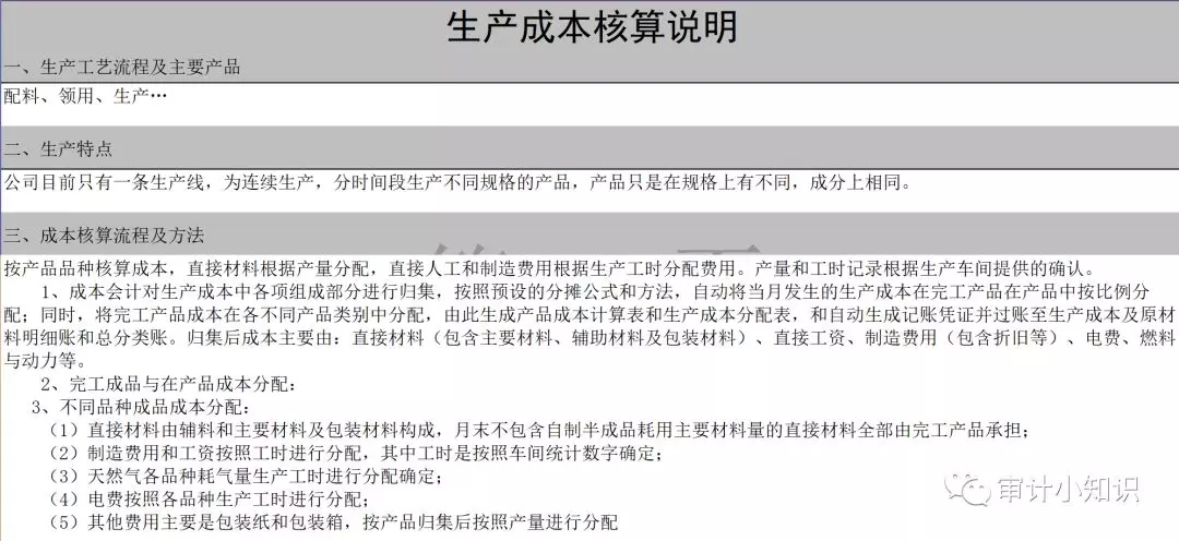
二、了解被审计单位的生产工艺流程和成本核算方法,检查成本核算方法与生产工艺流程是否匹配,前后期是否一致,并作出记录。

640.webp (2).jpg


三、分析主要产品本期与上期的单位产品销售成本,以及本期各月份的单位产品销售成本,有无异常情况和重大波动,并结合销售成本的分析,据以确定生产成本的重点审计区域。

(1)比较各月及前后期同一产品的单位成本,检查是否有异常波动,注意是否存在调节成本现象;

(2)分别比较前后各期及本年度各个月份的生产成本项目,以确定成本项目是否有异常变动以及是否存在调节成本的现象;

(3)比较当年度及以前年度直接材料、直接人工、制造费用占生产成本的比例,并查明异常情况的原因;

(4)如果其差额超过可接受的差异额,调查并获取充分的解释和恰当的佐证审计证据。


一般生产性企业可以根据企业的财务核算,审计人员通过 EXCEL 表格编制企业主要产品的单耗表,可以较清晰比较各月及前后期同一产品的单位成本、前后各期及本年度各个月份的生产成本项目以及当年度及以前年度直接材料、直接人工、制造费用占生产成本的比例,以确定异常情况并查明异常原因。

640.webp (1).jpg


四、获取重要产品单位成本计算表,对被审计单位重要产品的单位成本计算表进行复核。抽查成本计算单,检查直接材料、直接人工及制造费用的计算和分配是否正确,并与有关佐证文件(如领料记录、生产工时记录、材料费用分配汇总表、人工费用分配汇总表等)相核对。


五、根据确定的重点审计区域,审核直接材料成本:

(1) 抽取产品成本计算单,检查直接材料成本的计算是否正确,材料成本的分

配标准和计算方法是否合理和适当,是否遵循一贯性原则。是否与材料成本分配汇总表中该产品分摊的直接材料费用相符。检查材料发出及领用的原始凭证,检查领料单的签发是否经过授权批准,手续是否齐全,计算是否正确。

(2) 分析比较同一产品前后期及本期各月份的单位产品直接材料成本,如有重大波动应查明原因。


六、根据确定的重点审计区域,审核直接人工成本:

(1) 抽取产品成本计算单,检查直接人工成本的计算是否正确,人工费用的分配标准和计算方法是否合理和适当,是否遵循一贯性原则;是否与人工费用分配汇总表中该产品分摊的直接人工费用相符。

(2) 分析比较同一产品前后期及本期各月份的单位产品直接人工成本,如有重大波动应查明原因。


七、审核制造费用:

1、对制造费用进行分析比较:

(1)比较当年度和以前年度制造费用的增减变动,询问并分析异常波动的原因。

(2)分别比较前后各期制造费用项目,以确定制造费用是否有异常变动,以及是否存在调节成本的现象。

640.webp.jpg


2、选择重要或异常的制造费用项目,检查其原始凭证是否齐全,会计处理是否正确。对由辅助生产部门转入的费用,应同时审核辅助生产的成本核算内容。检查季节性停工损失的核算是否符合有关规定。结合生产成本的审计,抽查产品成本计算单,检查费用的计算是否正确,费用的分配标准和计算方法是否合理和适当,是否遵循一贯性原则。是否与费用分配汇总表中该产品分摊的费用核对相符。


二维码

扫码加我 拉你入群

请注明:姓名-公司-职位

以便审核进群资格,未注明则拒绝

栏目导航
热门文章
推荐文章

说点什么

分享

扫码加好友,拉您进群
各岗位、行业、专业交流群