全部版块 我的主页
论坛 新商科论坛 四区(原工商管理论坛) 商学院 人力资源管理
1775 1
2018-11-05

绩效考核是团队建设的一个重要环节,财务经理是职业经理人,要带领团队完成任务,要对下属考评,绩效考评是一个重要的工具。绩效考核是企业管理最复杂的工作,在复杂的环境中,其作用显著,简单的组织一般不用。管理是科学加艺术,绩效考评体现了这一点,同时,人是需要激励的,愿意干,别乱干,因此,绩效考评是一个复杂的系统。

1财务部绩效管理的完整系统

640.webp (13).jpg

1、设定每个岗位的绩效目标;

2、绩效指标沟通:指标设置好后,不会自动起作用,需要沟通,尤其是目标、重点需要沟通,让下属高兴把指标领走;  

3、绩效实施中的辅导,协助下属完成目标,经理要对过程指导,监督是否偏离目标;  

4、进行考评,兑现结果,前三部没做好,这一步就有纠纷;  

5、为下一次做得更好进行总结,提出改进的措施和方法。  

只有完整做了这五部,才是一个完整的考评。

2财务部绩效考核的方向

640.webp (12).jpg

绩效考核第一重要的是确定公司要去哪里?一切都围绕实现公司目标,如同踢足球,每个岗位的具体目标不同,但最终目标是获胜,个人目标是实现部门目标,部门目标是实现公司的目标,为完成上一层级,应该做些什么?要理清方向。

3财务部绩效考核的前提

1、目标与任务  

案例:老师曾经服务公司的财务部的使命:

640.webp (11).jpg

  2、基础管理工作  

财务部的组织机构,对每个人的工作都有定位,有界限,因此容易明确任务,完成任务;岗位职责,明确都有哪些具体的工作,和谁汇报,以此自己都能给自己定目标了。

640.webp (10).jpg

4财务经理绩效考核指标 

案例:诺基亚公司财务部绩效考核指标分析

1、财务经理绩效考核指标

640.webp (9).jpg

财务经理的考核指标,由管理你的人员来确定。指标不能少于3个,不多于5个。

10万元的年终奖金,被分解到5个指标中,完成收入预算,利润预算——这是公司最重要、总经理最重要,也就是财务部最重要的指标;

第三个指标,应收账款,要避免风险,降低应收账款额度从3个亿到2个亿,20%的权重;

第四个指标,公司发展需要更多产品,需要更多资金支持流动性,采取措施;

最后,在团队管理中,保证员工满意度上升。

将财务部的指标进行分解,主管会计把账做好,预算主管把分析做好,他们做好了,经理才能全力去支持总经理的工作,否则经理就被财务部的工作忙的焦头烂额了。如同教练带足球队,要把每个人的工作分配好,才能完成任务,取得胜利。

2、主管会计绩效考核指标

640.webp (8).jpg

  财务部的指标完成度影响主管的绩效,比重最大。 做好记账工作,表现为顺利通过审计。 降低会计差错,说明财务部的工作在进步。  提升满意度,将经理的任务往下分解。

3、销售会计绩效考核指标

640.webp (7).jpg

主管会计的指标完成了,他的指标就完成一部分,越是底层的指标和公司的指标越远,因此,关联度有所降低; 

直接处理应收账款的工作,因此应收账款的比重大一些;  

资金与发货风险管理;  

内部客户的满意度,经常和内部客户打交道,做好服务。

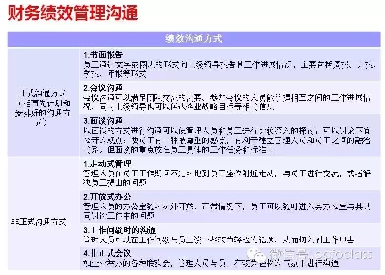
5财务绩效管理沟通

如何让员工接受这些指标呢?用4张单子来和员工谈:  

1、为上一年指标打分,让他知道干的好还是坏;  

2、设今年的指标,对每一个指标进行解释权重、意义,了解他的想法,是否能完成;  

3、个人技能评估,为完成指标,能力是否匹配,如成本会计,对成本核算、控制懂吗?如何提升能力?  

4、个人发展计划,需要考试吗?要学外语吗?需要公司提供什么支持?

640.webp (6).jpg

  沟通方式:正式沟通和非正式沟通

640.webp (5).jpg

6

绩效评价的误区


640.webp (4).jpg

评价业绩是活干的怎样,好员工和业绩是不一样的,能力和人相关,业绩和公司相关。绩效考核和奖金相关,晋升和员工素质相关的,是双轨制的。

案例:某公司财务部考核内容

①能力考核

本岗位业务能力、基本业务能力、处理外部事务能力、完善自我的能力

②态度考核

敬业精神与责任心、自律性、进取与提高意识

③工作业绩考核

上例中,评价员工和业绩混在一起做了,是不对的。

640.webp (3).jpg

用绩效代替管理是不应该的,绩效是为实现目标的,完成超额任务的奖励;给工资就应该干活,是基本管理。

640.webp (2).jpg

绩效管理背后有强大的薪酬体系做支撑,否则只是企业管理缺陷的一个补充。

640.webp (1).jpg

评价维度是多样性的,可以打分给百分比,给ABC,也可直接给出领导态度,或柔性兑现,如晋升、休假等方式,不一定要量化指标 。

错误的指标案例

640.webp.jpg

7总结:财务部绩效考核目标设计的原则



二维码

扫码加我 拉你入群

请注明:姓名-公司-职位

以便审核进群资格,未注明则拒绝

全部回复
2018-11-5 11:01:05
1.上级绩效+本级目标+本人目标,上级考核下级,部门经理考核部门员工,否则,如果要主管考核下属,需要授权和辅导。

2.绩效目标不是岗位职责的工作标准

  比如:主管会计按时结帐

  比如:销售会计定期与销售对账

  比如:销售会计

3.绩效目标不是基本管理手段,不能用绩效考核的方式来取代常规管理(基本管理),绩效考核也不能关注于岗位职责的履行(基本任务)

4.绩效考核的逻辑是设目标,达到目标奖励,每个子目标都是延伸于它的上一级目标(主目标、总部目标、根本目标)

5.绩效考核不是设任务,设工作内容,做了就有奖励,不做就有惩罚,那不是绩效考核,是日常管理

6.日常管理是根据岗位职责,以履行任务为根本,遵守规则为标准;绩效考核以目标为指引,以达成目标为目的;

就可以看出:财务的工资占80%,是岗位职责任务;奖金占20%,为达成目标业绩的激励。
二维码

扫码加我 拉你入群

请注明:姓名-公司-职位

以便审核进群资格,未注明则拒绝

栏目导航
热门文章
推荐文章

说点什么

分享

扫码加好友,拉您进群
各岗位、行业、专业交流群