全部版块 我的主页
论坛 新商科论坛 四区(原工商管理论坛) 商学院 人力资源管理
2066 2
2018-11-09

作为人力资源的核心模块,绩效管理是企业实现发展战略,提高组织运行效率的重要手段,但是绩效考核流于形式、绩效体系难以执行、绩效评价无法真实反映员工业绩等等问题一直困扰着诸多企业,致使众多的绩效实施走向失败。据统计,国外发达国家绩效考核的成功率大约15%左右,我国大约5%左右。在国企,由于制度体制的僵化和固有的企业文化,国有企业成功实施绩效考核的概率更低。

本文以笔者在Z企业实施的绩效管理咨询项目为例,结合其实施效果,探讨国有企业实施绩效管理的基本步骤和方法。

案例


Z企业为一家垄断国企,公司内部一直实行以职务工资为主的薪酬体系。近几年,由于公司业务受到外部经济冲击,业务下滑,收入下降,企业面临业务转型、新市场开拓的紧迫任务。

公司想通过绩效管理来激发员工热情、引导业务发展、同时实现内部奖金分配的公平化、平衡内部矛盾,以最终促进公司的转型发展,完成集团下达的目标。但是,从目前的绩效实施效果看,每年年终的考核似乎总是流于形式,考核结果几乎全“优”,员工对考核结果认同度低,奖金分配最终基本上还是按照职位级别分配,实施几年后,大家对这种考核已经淡漠,公司领导深感头痛。

01

问题分析

初步判断

受该公司咨询委托后,项目组对公司的绩效管理现状进行了初步分析,总结了Z企业在绩效管理方面的五大问题:

1. 绩效管理环节不健全。如绩效管理全流程目前仅有考核环节,绩效计划、绩效沟通等环节缺失,绩效管理功能弱化;

2. 绩效考核指标体系不科学。以“德能勤绩廉”为主的考核导致考核结果无法真实反映员工绩效;

3. 考核周期过长。年度考核难以全面反映员工工作结果,也难以实现及时奖惩;

4. 考核评分方式缺乏科学性。评分主体的选择以及权限分配不合理,如对部门领导考核,下属员工打分竟占到了60%的权重。

5. 考核结果没有得到充分应用,对年终奖金影响不大等。 上述问题是绩效管理中的普遍问题,对于咨询顾问来说,这些技术问题都不是难事,项目组还需要进一步挖掘这些技术层面问题背后的其他深层次因素。

问题深析

为更全面、深入的掌握问题根源,为后期方案做好充足准备,项目组对Z企业的战略、组织、人力进行了全面诊断。

1. 脆弱的HR管理:职位管理空白。公司内部无岗位,只有职位级别,员工工作内容不明确,变动性大;缺乏公平的薪酬体系。职位级别完全代表薪酬的高低,内部平均主义严重;狭窄的晋升通道。沿行政管理阶梯垂直上下的单一晋升通道限制了员工的发展机会;封闭的人才招聘和流动体系。人员难进难出,企业缺乏活力;滞后的信息化建设。管理效率低下。

2. 员工的负情绪:公司战略规划缺位,员工对未来发展充满了不安定感,核心员工出现离职倾向;薪酬体系的内部不公平和近年来收入的下降导致员工对薪酬普遍不满(2013年内部薪酬满意度仅为28%);虽经历了改革,但公司论资排辈的影子还在,管理职位有限,更多的人看不到未来。

3. 决策层的担心:公司人员流动率极低,内部关系户众多,改革必须考虑内部震荡带来的内部矛盾和关系激化,若决策层无法妥善处理改革触及的利益关系,很可能导致改革流产,甚至危及个人前途。 “和谐”、“稳定”与发展同样重要。

02

绩效管理实施步骤

绩效管理是企业管理体系的一部分,其成功实施离不开企业管理的现实土壤,结合过去国企绩效实施经验,按照企业管理实施的一般规律,项目组决定将Z企业绩效管理体系的实施分为三个阶段。

640.webp (3).jpg

图:国有企业绩效管理实施“三部曲”

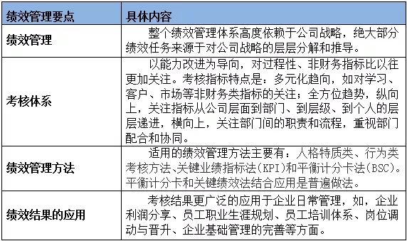
第一阶段  建立以结果为导向的绩效评价体系

由于企业以往的考核仅限于对“人”的德能勤绩的主观评价,企业员工已经习惯并安于这种形式上的对考核结果影响有限的评估。此阶段绩效实施重点在于引起员工对绩效的重视,切身感受到工作结果对自身利益的影响。但考虑到企业过去的企业文化,由绩效考核带来的员工利益的变动不易过大,以让有能力者看到希望,不劳者有所警醒为度,避免改革初期引起过多的不良情绪。绩效实施要点是:

640.webp (2).jpg


此外,为减少考核实施难度,可将考核权限下放到部门,公司仅考核部门工作结果。

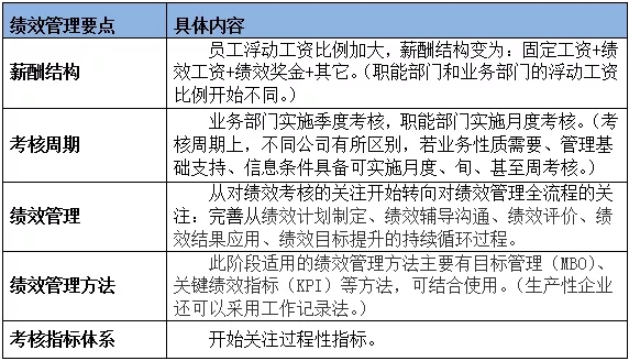
第二阶段  逐步导入全面绩效管理体系

绩效考核概念逐步深入人心,员工对个人和团队业绩日益重视,此时,若进一步提升组织绩效,需要依靠组织力量对员工工作过程进行关注,并提供指导和协助。此阶段绩效管理实施要点为:

640.webp (1).jpg


第二阶段重点在于从对绩效结果的关注转向对绩效过程的关注,重在健全绩效管理全流程,完善公司培训等支持体系。

第三阶段  向战略绩效管理升级和转型

公司的进一步发展要求企业的一切行为都有助于公司战略目标的实现,企业需要对有益于战略实现的各种行为进行关注和激励,鼓励创新,持续改进氛围,并反作用于公司制度、管理的完善,进而推动公司战略实现和持续健康发展。此阶段绩效管理的要点是。

640.webp.jpg


战略绩效管理是一种自上而下的行为,强调战略目标的层层分解,从而自上而下形成链条,人人担责任。

03

总结

在咨询团队的配合下,Z企业目前已成功实施绩效管理第一阶段。考核指标彻底改变了过去德能勤绩廉的考核结构,导入了收入、利润、贡献率等指标,通过指标量化处理保证考核结果的客观;绩效奖金严格按考核结果分配,2014年奖金分配中,同级别相比往年最大差距30%以上。第一阶段方案实施实现预期效果,2014年,随着公司新的组织体系、职位管理进入落地阶段,管理基础逐步完善,Z企业2014年开始进入全面绩效管理体系的逐步导入阶段。

绩效管理的实施是一项系统工程,企业所处环境不同,行业不同,管理基础不同,企业文化不同,绩效管理实施的要点也不尽相同,目前,市面上绩效管理工具种种,但忽视企业管理实际的照搬照抄可能会事倍功半,甚至适得其反。尤其是国有企业,因其固有文化,更需要量体裁衣,才能解决目前绩效管理实施中众多水土不服现象。


二维码

扫码加我 拉你入群

请注明:姓名-公司-职位

以便审核进群资格,未注明则拒绝

全部回复
2018-11-12 18:06:15
没有目标基础难以实行绩效考核,过于全面的考核又会丢掉重点,只是业务部门季度考核,管理部门月度考核看不懂,感觉要倒过来。
二维码

扫码加我 拉你入群

请注明:姓名-公司-职位

以便审核进群资格,未注明则拒绝

2018-11-15 11:49:55
谢分享
二维码

扫码加我 拉你入群

请注明:姓名-公司-职位

以便审核进群资格,未注明则拒绝

栏目导航
热门文章
推荐文章

说点什么

分享

扫码加好友,拉您进群
各岗位、行业、专业交流群