全部版块 我的主页
论坛 会计与财务管理论坛 七区 会计与财务管理
1302 0
2018-11-17
近期,厦门税务部门发布了《关于规范个人所得税扣缴申报的通知》《税务提示:这种情况可先退税,再享受减税政策》,部分扣缴义务人和纳税人在操作中产生一些疑问,对此,厦门税务部门进一步作出解答:

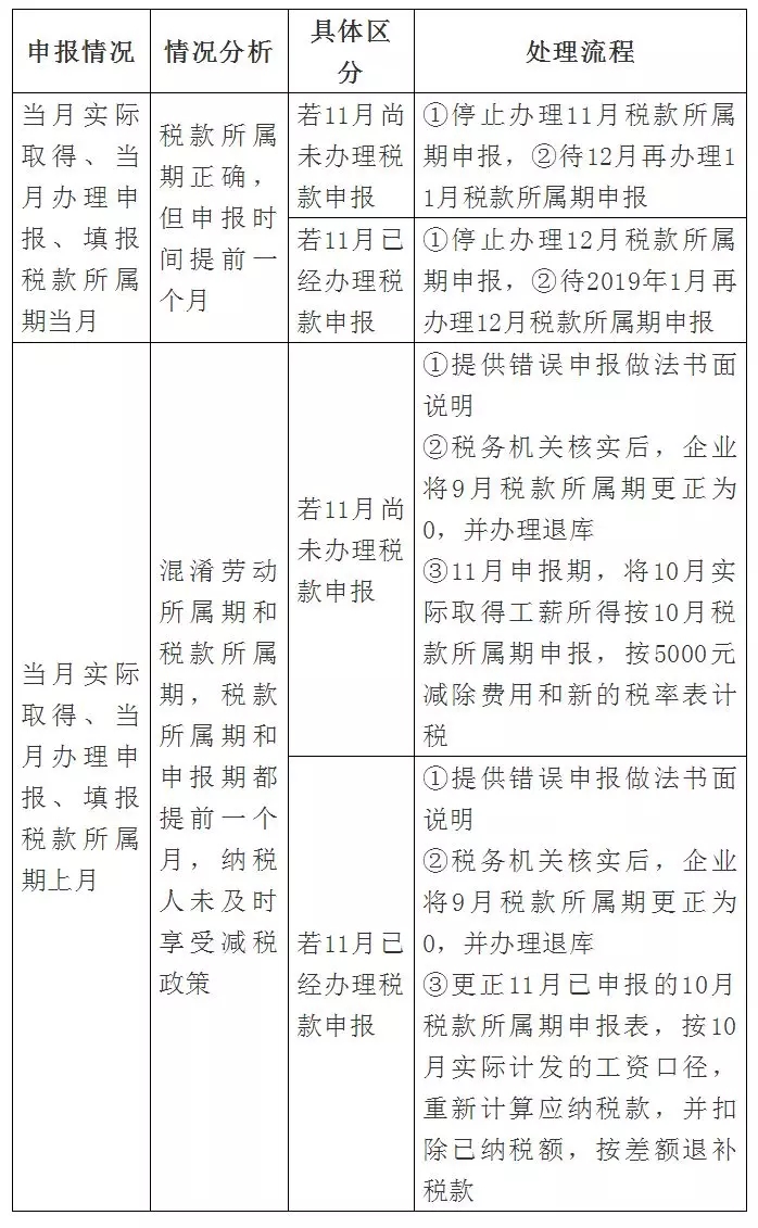
问题1:“当月扣缴当月申报”是指何种情况,实践中还可能遇到哪些情况,如何区分,又应该如何处理?

“当月扣缴当月申报”是指当月实际取得、当月办理申报、填报税款所属期为当月,实践中还可能遇到另一类情形,即当月实际取得、当月办理申报、填报税款所属期为上月,区分办法和对应处理如下:

640.webp.jpg

通过采取上述不同处理方式,既规范企业的申报行为,又保障了纳税人的合法权利,为个人所得税新税制在2019年起全面如期实施做好准备。

问题2:停止申报一个月,是否会导致应申报而未申报,会不会违反税收政策,会不会被主管税务机关催报?

目前,税务机关的金税三期系统对个人所得税未申报的认定,是根据扣缴义务人是否已经提交应报送的税款所属期的扣缴申报表来判断的。


扣缴义务人如根据《关于规范个人所得税扣缴申报的通知》采取规范调整措施,不会导致应申报而未申报,不会违反税收政策,主管税务机关也不会就此进行催报。


根据工作安排,主管税务机关将与有关企业逐户对接,扣缴义务人可以向主管税务机关和12366纳税服务热线咨询。

例如,11月应申报10月税款所属期的扣缴申报表,如果未报送,则判断为未申报。

但如果已经在10月申报期提交10月税款所属期申报表的,系统在本月(11月)会判断已申报,11月申报期可停止申报一个月。

同理,如果11月税款所属期的扣缴申报表在11月已经报送过了,系统在12月会判断已申报,12月申报期可停止申报一个月。


二维码

扫码加我 拉你入群

请注明:姓名-公司-职位

以便审核进群资格,未注明则拒绝

栏目导航
热门文章
推荐文章

说点什么

分享

扫码加好友,拉您进群
各岗位、行业、专业交流群