全部版块 我的主页
论坛 金融投资论坛 六区 金融实务版 房地产专版
1049 1
2018-11-30

据相关统计,随着今年的一系列调控,2018年以来,已有这些沿用传统“高杠杆”快跑模式发展的中小型房企,正面临着“凛冬”的生死考验。


相反,在中小房企不断抛售、破产的时候,此前高喊“活下去”的万科,却在另一边频频拿地、或接盘项目。一边在寒冬,一边又好似迎来春天……


1

10家房企宣告破产


据蓝鲸房产报道称,在2018年房地产行业坚持“房住不炒”总基调,以及金融形势去杠杆的大环境下,较多沿用传统“高杠杆”快跑模式发展的房企在资金面上出现了明显问题。


2018年前10月,已有10家房企因资金链断裂宣告破产。


大部分来自热点省市,其中,重庆4家、安徽2家、广州1家。


640.webp (14).jpg

蓝鲸房产制图


与此同时,在房地产行业风向持续趋冷的走势下,诸多房企掀起一场“去地产化”风潮。


据不完全统计,2018年1—10月,已有7家房企因转型或重组而“消失”在房地产行业的排行榜中,如宝能、银亿正在转型汽车制造业。


640.webp (13).jpg

蓝鲸房产制图


对此,安居客首席分析师张波分析指出:预计2019年房地产行业规模化趋势仍将持续,中小型房企因融资困难,资金链承压,或面临生死考验。更多小型房企会选择和中大型房企合作开发或被并购等方式继续生存或离场。


不难看出,房地产行业正进入“优胜劣汰”的“大洗牌”。


2

上市公司也倒了!


近日,深交所公告,作出中弘股份股票终止上市的决定。


这是A股首家因股价连续低于面值,而被强制终止上市的公司。按照规定连续20个交易日每日收盘价均低于1元,须终止上市。


640.webp (12).jpg


上市公司,撑不住的,不只一家。


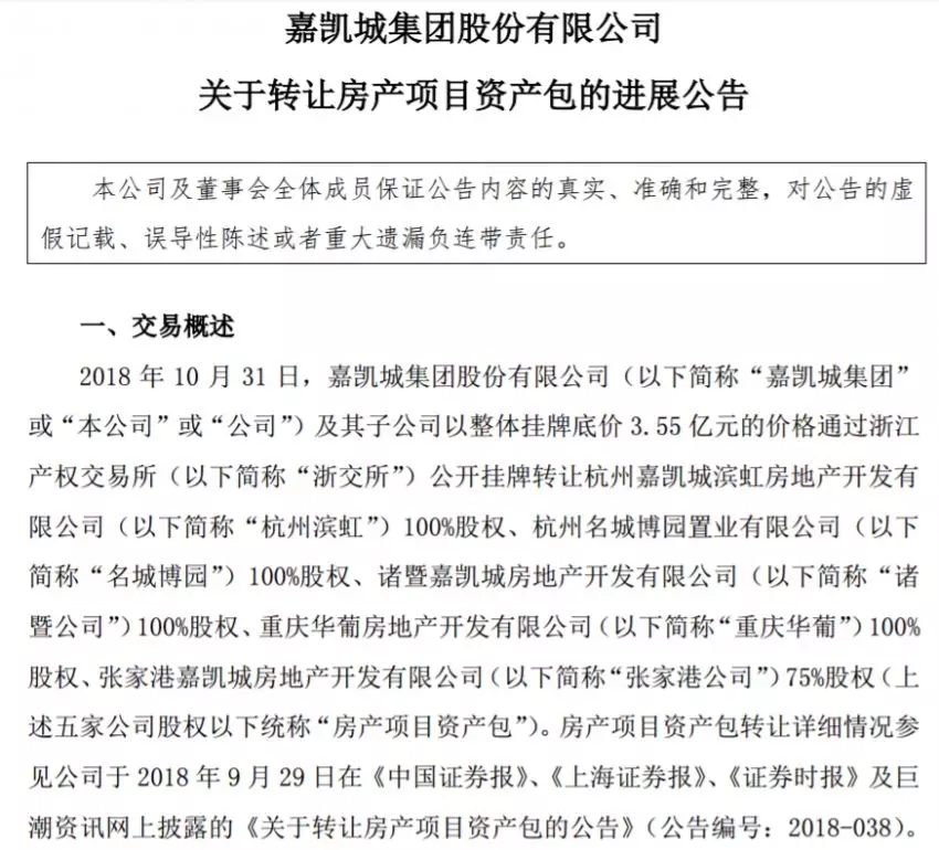
11月9日,嘉凯城集团股份有限公司发布转让房产项目资产包进展公告。杭州锦蓝置业有限公司以3.55亿元竞得嘉凯城在浙江产权交易所所有挂牌资产。


640.webp (11).jpg


对于转让房地产项目的原因,嘉凯城称:公司根据住宅业务发展战略转让标的公司股权,进一步加快存量去化、增强流动性,有利于公司集中精力发展第二主业,从而更好地推动公司长远发展。


嘉凯城的“去地产化”,果断且迅速。


3

龙头房企:一边海水,一边火焰


前面所说的,接盘嘉凯城的杭州锦蓝置业有限公司,实则为万科控股子公司。


在成交价格3.55亿元之外,万科还需帮助偿还股东债权款合计约30亿元,共计约33.55亿。


但与此同时,其将得到位于杭州、诸暨、重庆、张家港共6个房地产项目,项目剩余可售面积超过71.06万平米!

很多人还记得,9月中旬万科高喊的“活下去”么?


640.webp (10).jpg


话音一出,网上媒体大唱中国楼市将一去不复返,房价将会进入不可逆的下行渠道。


而这背后,万科做了什么?转型迟迟没有到来,反而来一系列的“逆市操作”:


10月,万科斥资32.34亿元收购华夏幸福旗下5家公司部分股权,获得位于河北涿州、大厂、廊坊和霸州市的多宗土地,总用地面积约33.93万平方米,均为住宅用地。


11月,北京万科又斥资10.35亿接手海航地产资产。近期,万科也接连在哈尔滨、太原、中山等地均有落子。


还有上文所说的嘉凯城。


万科频频抄底拿地、接盘项目,反倒是那些中小型房企纷纷倒下了。


640.webp (9).jpg

楼市资本论制图


中国综合开发研究院旅游与地产研究中心主任宋丁曾作解释:现在土地市场的价格趋于合理,很多地底价就可以拿下来,对于万科这类资金充裕的房企来说是不错的机会。


20世纪90年代,美国财经作家希拉里·罗森伯格在所著的畅销书《秃鹫投资者》中提出“秃鹫理论”:


“在食物短缺的季节,秃鹫会一直尾随在羸弱的猎物身边,向猎物施加精神压力,加速猎物死亡,然后啄食尸体,让自己继续活下去。”


龙头房企有足够的实力去等待春天,也有足够的实力去解决寒冬的难题。


前阵子,官媒经济日报罕见发声并定论:房地产行业并不是进入寒冬,而是有望迎来新的春天。也恰恰印证了这些大房企的判断是正确的。


4

9成中小房企要退场!春天属于强者


新城控股集团股份有限公司高级副总裁欧阳捷表示,“90%的中小房企会退出地产项目。到2020年,20强房企可能将会占据市场份额的60%以上。”


这轮调控之下,其实是房地产行业的“大洗牌”,中小型房企面临生死之灾,强、大房企依旧会迎接下一个春天。


根据全国前19强房企的上市公司年报分析,其合计土地储备面积折合成规划可建面积大约相当于19亿平方米,它们去年全年合计销售面积为3.2亿平方米,以此推算,未来两年,这19家房企不用再拿一宗地,也可以销售5.9年。


这证明大房企储备的土地是完全够用的。


而在此基础上,根据中指院数据,2018年1-8月,从拿地金额来看,碧桂园以1134亿元拿地金额继续位居榜首,万科以1067亿元稳居第二位,保利以821亿元稳居第三位,3家房企的拿地金额均超800亿。

如果真的如所说的一样“活不下去”了,那又何必储备这么多土地呢?


行动永远是最真实的。龙头房企依旧在抄底囤地、接盘项目,也恰恰证明了楼市的春天或许真的不远了,只是那个春天,剩下的几乎都是“强者”了。


长期关注楼市的人,应该还记得2008年金融危机吧?王石在抛出“拐点论”,在市场掀起巨浪,随后9月对开发房产大幅降价销售,万科创造了478.7亿元的销售成绩一举成为龙头老大。2009年金融危机后,四万亿计划出台,房地产市场迎来井喷……


二维码

扫码加我 拉你入群

请注明:姓名-公司-职位

以便审核进群资格,未注明则拒绝

全部回复
2018-12-1 23:04:54
关键是不要听他说什么,要看他干了什么
对待房企如此,对待政策制定者更要如此
二维码

扫码加我 拉你入群

请注明:姓名-公司-职位

以便审核进群资格,未注明则拒绝

栏目导航
热门文章
推荐文章

说点什么

分享

扫码加好友,拉您进群
各岗位、行业、专业交流群