全部版块 我的主页
论坛 新商科论坛 四区(原工商管理论坛) 商学院 管理科学与工程
1457 2
2018-12-02

从职位到角色


企业职位管理,大体上经历了三个阶段。第一阶段的关注点在于职位的工作任务;通过职位说明书对职责进行管理。好比是给萝卜挖坑,关注的是坑本身该挖多大、挖成什么样子。这一阶段的职位管理,通过职能专门化、组织结构化和稳定化,使组织的协同效能得到发挥。第二阶段的关注点则转移到了人身上;在职位说明书中加入对任职者胜任能力的要求,重点考虑萝卜与坑是否匹配的问题。而在第三阶段,关注点开始从职位转移到了角色。


近年来,在国外企业人力资源管理中,开始出现“角色”这一概念。即企业在对员工和职位进行管理时,以组织对员工的期望为出发点,关注员工的多重角色能力;要求管理者们不单单看重单个萝卜和坑,还要看它们周遭的土壤、环境。传统的职位管理是工业文明的产物,职位矩阵属于机械结构。在不确定时代,如果将企业视作有机的生命体,则需逐渐改变人力资源管理的基础构造。这是角色管理替代职位管理的主要原因和背景。


目前,平台化、分布式、自组织、任务小组制、人员自由组合、按流程设计组织……种种新的现象冲击着传统的职位管理模式。第一,职位管理体系中,职位的职责定位是静态和固化的。对工作内容的界定缺乏弹性,不能适应工作多样化和动态变化的要求,不能适应创新性、创造性流程和活动;同时使员工的创造力受到一定程度的抑制。当员工不断转换身份,扮演不同角色时,但给他的剧本还是固定的人物、情节和唱词,戏还怎么唱呢?第二,职位管理体系中的纵向职位等级,总的来说体现了垂直管理关系以及机械系统的控制逻辑。这显然无法与平台型组织、分布型组织、自组织以及分权化的体制机制完全兼容。当分布式结构和自组织成为常态,机械式控制失去了作用对象和条件。同时,传统职位管理方式不利于激发员工的自主性、积极性以及组织的内在能量;面对新生代员工,其缺陷更加明显。第三,职位管理体系中的职位结构设计和职位安排缺乏灵活性,不利于打破部门之墙,不利于组织内部有机关系的建立和发展,不利于组织流动和自由组合,弱化了组织形态(架构)对环境的适应能力,减少了组织变化的能动空间。


有人声称,职位管理终结了;但是,角色管理的时代到来了吗?


角色的特点


“角色”一词源于戏剧。原意是指剧中的人物,后引申为人们在社会生活中的身份。


角色有3个比较显著的特点:


第一,每个人的角色是多重的。正如我们既是父亲(母亲),又是儿子(女儿);既是学生,又是老师;既是上司,又是下属……。这种多重性又分两种情形:一是人们在不同组织中的不同角色。某位在企业里一言九鼎的老板,到了大学他则成了教室里听课的学生;某位在家庭里温情脉脉的贤妻良母,到了手术台上却是冷峻苛严的外科医生……。二是同一组织中不同情境(场景)下的不同角色。一位在家中备受呵护的小男孩,当父母外出不在家的时候,俨然成了照顾幼小妹妹的家长;公司中某位平时工作中显得懦弱的男性员工,在面临突发灾难时,却变成了勇敢的救灾英雄……。


处于不确定环境下的企业,无论是内部组织架构还是运营情境(场景),都处于动态变化之中。员工经常从一个部门(团队)转到另一个部门(团队),从一种场景来到另一种场景。当组织按任务自由组合或者具有自组织属性时,往常高高在上的领导,很可能在某个项目(任务)中成了受人遣使的小兵;平日里被动执行的基层员工,却成了某项任务的总指挥……。早在上个世纪七十年代,亨利·明茨伯格(Henry Mintzberg)就提出经理人(管理者)角色理论——他由此被誉为经理角色学派创始人。他将经理人的角色分为3大类:第一类,人际角色,包括代表人、领导者和联络者3种角色;第二类,信息角色,包括监督者、传播者、发言人3种角色;第三类,决策角色,包括企业家、资源分配者、冲突管理者和谈判者4种角色。


基于角色的多重性,企业一方面需通过企业文化建设,使员工具有角色转换的心态和习惯;尤其要改变各级管理者的权力意识和权威做派,使他们能在多种角色之间畅顺切换。另一方面需培养员工扮演多种角色、承担多种责任、行使多种权力的技能和本领;要让员工从合唱团中固定声部的演唱者,变成能适应各种环境、满足多样需求、演活多种人物、吹拉弹唱演样样精通的文艺轻骑兵。


第二,角色是体现在关系中、由他人定义的。中国传统儒家思想中,有一个核心概念是君臣父子。撇开其中的皇权因素,这是典型的角色思想。只有在君臣、父子结构和关系中,双方的角色才能显现出来,角色行为才能被引发出来,各自才能发现和回归自身的责任、权利边界。也就是说,角色是相互依存的。无君无以谈臣,无父何从谈子?反之亦然。


现代人们常常把君臣父子理解为等级关系、权力关系和服从关系。在特定的语境下,这当然是对的。但是换一个角度看,这一理念也意味着“君”“臣”“父”“子”均需遵守自身的角色规范,承担角色所规定的责任。即为君要仁、为臣要忠、为父要慈、为子要孝。通俗地说,就是做皇帝要有做皇帝的样子……。相互依存的角色结构中,如果其中一方不遵守角色规范,那么协同合作关系便不复存在。由此可见,处于关系之中的角色,凝聚着他者的期望,而这正是角色应然(理应如此)的规范和标准。推而广之,我们每个人都处在网络化的社会关系当中,每种角色都包含着社会期望和要求。好比“医生”承载着病人们治愈康复的希望,“教师”肩负着学生获取知识、健康成长的责任。企业组织中,对角色的期望不仅来自于与其匹配的另一面,也来自于企业共同体。


角色的“关系”特点,对传统的组织原则和组织规则形成了巨大冲击,也对管理提出了新的要求。比如,领导者由被领导者定义,领导者需符合被领导者期望,这和我们长期习以为常的上下权力型管理关系是大相径庭的。显然,企业需重视角色的“关系”管理,为不同角色之间的沟通、互动创造条件,如构建信息平台、流程平台等;在企业文化上更加强调平等和尊重,注重角色意识的弘扬。在机制设计上给予基层员工更大的自主空间,使之能自由组合、自设角色。需开发员工的人际关系能力,使之在扮演不同角色的过程中能与对方建立融洽的合作关系。更为重要的是,企业需对角色期望进行管理。一方面在组织文化层面提出对所有角色的共同期望——实际上就是核心价值观,另一方面需开发、积累组织不同层级各种角色的期望标准(动员角色的“扮演者”相互设立角色标准);同时激发角色“扮演者”(责任主体)自我设定期望、自我角色实现以及自我成长。正因为如此,角色管理具有尊重个体、激活个体的显著特征。


第三,有些角色无法事先设定。大部分角色是可以事先设计和安排的。但在不确定环境下,有些角色是在突发情境中因需要而产生的。比如企业突然遭遇知识产权诉讼,需新设知识产权专家角色;企业突陷舆论风波,则需新设对外发言人角色。从职位管理到角色管理,意味着人力资源管理模式朝不确定(弹性、动态)方向转变;而从预设角色的管理到偶发角色的管理,则是在这条新路上又往前走了一步。弹性、动态的管理,并不是临时起意、见招拆招,而是更高级的管理形态。这是一种价值观型的管理:没有组织成员对组织使命、宗旨的高度认同,就不会有人在危急关头挺身而出、承担角色责任;这也是一种深层素质型的管理:没有厚实的素质基础,没人有能力扮演临时角色;这是一种平台赋能型的管理:没有强大的平台支持和资源支持,个体很难在突发情形下完成艰巨任务。


角色实现和组织发展


企业进行角色管理的目的之一是推动、促使员工角色实现。所谓角色实现,是角色承担者从理解角色到扮演角色的过程。在企业中,可以将这一过程理解为员工实现组织角色期望的过程。角色与角色主体(承担者)之间的互动——角色牵引人,人丰富角色——构成了员工角色实现的主要内容。


美国心理学家G.W.奥尔波特(G.W.Allport)曾提出角色实现模型(图1)。

640.webp (12).jpg

图1  角色实现模型


我们将上图中的“社会制度约定”和“社会制度行为”置换成“组织制度约定”和“组织制度行为”,可以用这一模型说明员工的角色实现。当企业进行角色管理时,先形成组织的共同期望;将其赋予员工,成为某种角色期望。而员工在自身的人格特征的“黑盒子”中,对该角色期望进行解读,进而完成自己的角色构想(Role Conception),即自我期望。例如,一个项目小组中的大多数人都希望张三能够明确项目方向,管控项目进度,带领大家攻关克难,这种共同期望赋予了张三“项目管理者”的角色。由于张三本身思想开放,善于沟通,喜欢头脑风暴而不喜欢专断,他会将“项目管理者”解读为一个“集思广益、善于聆听的项目管理者”,认为应该在项目中多鼓励、引导团队成员们提出合理建议。


员工在接受角色期望具有角色意识后,开始按照该期望进行角色扮演。一般来说,角色扮演者的角色意识分为不自觉型和自觉型两种,前者的典型例子是性别意识,比如对男孩、女孩的自我辨认。性别特征是我们与生俱来的,已经习以为常,因此不会特别注意。而自觉型角色意识则是指理解角色期望并关注扮演行为和扮演结果。员工的角色意识显然是自觉型的。还以上文张三为例,当他意识到应该鼓励小组成员各抒己见,并组织了好几场讨论会的时候,就已经在做“角色应该做的事”了。


员工角色实现与组织发展存在相互促进的关系。首先,角色和扮演者往往彼此成就。就像在一个影视剧里,富有魅力的角色给演员留有很大的表演空间;而演员功力到位,使角色立体、饱满,则发展了角色。在企业中,角色给予员工能力展示和个人发展的空间,并通过来自于组织的期望推动员工成长;而员工对角色的良好诠释又增强了角色在组织战略中的作用。


其次,角色实现与员工个人绩效密切相关。按照AMO(能力,Ability;动机,Motivation;机会,Opportunity)理论(战略性人力资源管理的重要模型),员工绩效取决于能力、动机和机会三个因素。而在角色实现过程中,角色对相关扮演者能力的强调和牵引,角色扮演者自我期望(动机)的形成和强化,以及在广阔的角色活动范围内相关机会的自主把握,都能促进员工工作改进和绩效提升。


角色管理的基本工具:角色说明书


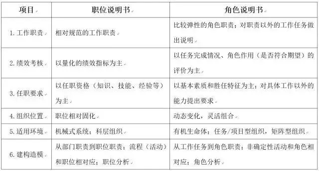
角色说明书是角色管理的基本工具。它和职位说明书在形式上大同小异,在内容上有所差异。下面我们分项进行对比(图2):

640.webp (11).jpg

图2  角色说明书和职位说明书的比较


与职位说明书相比,角色说明书有三个优点:一是体现任务导向原则,在描绘角色的职责时,扩充了活动及工作范围,使工作更加丰富;促使员工超越所谓的本职工作在更加广阔、机动、复杂的工作领域内创造价值。二是在组织设计时,增加了组织的灵活性和流动性,构建了任务导向的小组/团队组合机制,减弱了固化的职位设计对团队合作、组织协同的制约,增强了组织内部的有机联系。三是通过对期望性标准的强调,对胜任素质的关注,激发、调动员工的自主性和积极性,并使员工重视“关系”以及他人期望,从而助生OCB(组织公民行为,Organizational Citizenship Behavior),即自愿性的利他行为。


德鲁克曾说:“一个组织应该使每个人,特别是每个管理人员和每个专业人员,但也包括每个管理单位,理解本身的任务。”无论职位管理还是角色管理,这都是基本要求。职位管理虽然存在一定的局限性,但在未来相当长的时间内,仍然是我国企业人力资源管理必不可少的基础设施。而角色管理能够帮助员工明确自身任务和定位,牵引员工能力发展,保障组织目标落实,为管理者提供了组织设计、人员管理的新思路。


二维码

扫码加我 拉你入群

请注明:姓名-公司-职位

以便审核进群资格,未注明则拒绝

全部回复
2018-12-2 21:25:27
学习了,谢谢提供分享!
二维码

扫码加我 拉你入群

请注明:姓名-公司-职位

以便审核进群资格,未注明则拒绝

2018-12-3 08:39:33
谢谢分享,点赞
二维码

扫码加我 拉你入群

请注明:姓名-公司-职位

以便审核进群资格,未注明则拒绝

栏目导航
热门文章
推荐文章

说点什么

分享

扫码加好友,拉您进群
各岗位、行业、专业交流群