经管之家App
让优质教育人人可得
立即打开
全部版块
我的主页
›
论坛
›
金融投资论坛 六区
›
金融实务版
›
市场行情分析
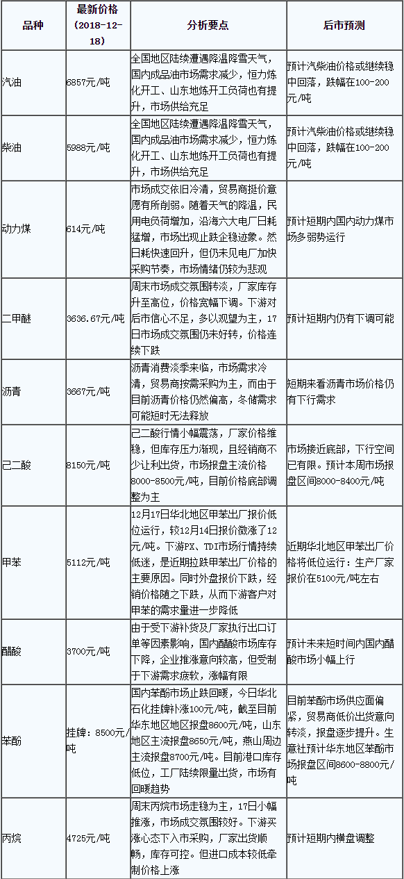
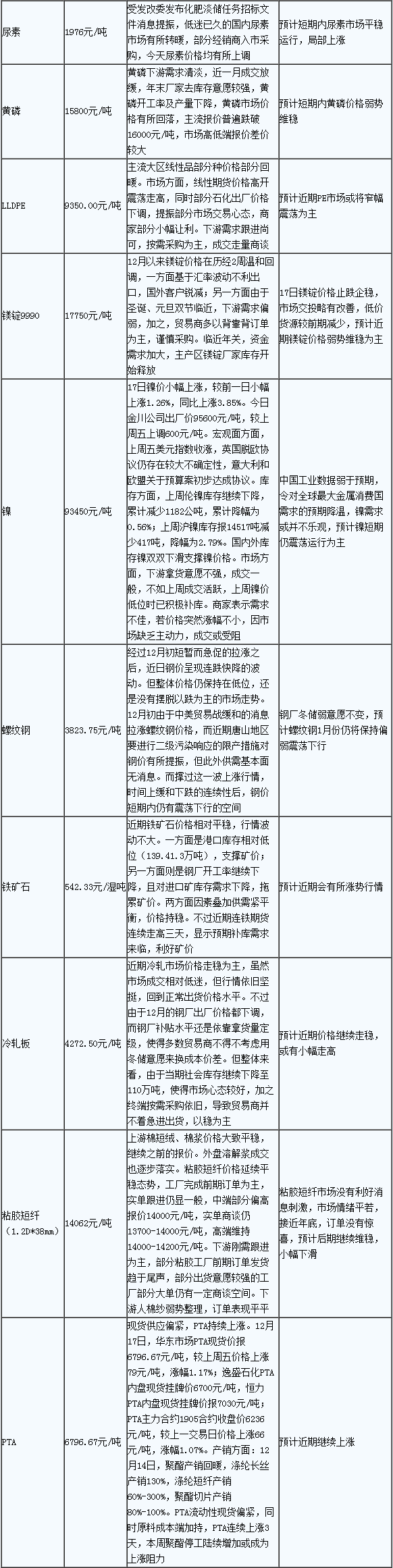
尚志市大宗交易:生意社商品涨跌预测(2018年12月18日)
楼主
高歌一曲
9
0
收藏
2018-12-18
尚志市大宗交易:生意社商品涨跌预测(2018年12月18日)
扫码加我 拉你入群
请注明:姓名-公司-职位
以便审核进群资格,未注明则拒绝
栏目导航
市场行情分析
经管文库(原现金交易版)
学道会
教师之家与经管教育
行业分析报告
休闲灌水
热门文章
新宏观丨豆包,传统经济学与商学对全球性债 ...
几何(第五卷)[法] M. 贝尔热
几何(第四卷)[法] M. 贝尔热
奇瑞QQ焕新归来
CDA数据分析脱产就业班于2026年3月7日开班! ...
表格结构数据的核心特征及具象实例解析
湖南统计年鉴2025(Excel版)
中外历史年代对照表
高效办公—Word零基础教程
2026太空算力发展研究报告
推荐文章
2026JG学术冬训营:从Stata初高到Python机器 ...
【必看】【本版版规,欢迎发悬赏贴求助】
26年寒假天津站|Gemini论文写作&数据分析 ...
关于如何利用文献的若干建议
关于学术研究和论文发表的一些建议
关于科研中如何学习基础知识的一些建议 (一 ...
一个自编的经济学建模小案例 --写给授课本科 ...
AI智能体赋能教学改革: 全国AI教育教学应用 ...
2025中国AIoT产业全景图谱报告-406页
关于文献求助的一些建议
说点什么
分享
微信
QQ空间
QQ
微博
扫码加好友,拉您进群
各岗位、行业、专业交流群