全部版块 我的主页
论坛 计量经济学与统计论坛 五区 计量经济学与统计软件 Stata专版
8144 4
2018-12-23

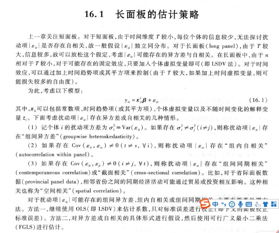
求助各位大神,在做毕业论文了,看到陈强老师的书,对长面板数据进行回归时,使用OLS(LSDV)+面板校正标准误

使用OLS的命令为: reg y x1 x2  i.stocknamemonth,vce(cluster stockname)

使使用面板校正标准误(PCSE)的命令为:xtpcse y x1 x2  i.stocknamemonth

这两个回归结果的系数是一样的,但显著性水平PCSE更高,那么究竟该选取哪一个结果呢?下图是陈老师书的截图,我理解的是不是问题呢?

谢谢各位老师指导,感激不尽!!!


附件列表
1.jpg

原图尺寸 125.33 KB

1.jpg

2.jpg

原图尺寸 97.4 KB

2.jpg

3.jpg

原图尺寸 101.16 KB

3.jpg

4.jpg

原图尺寸 98.38 KB

4.jpg

二维码

扫码加我 拉你入群

请注明:姓名-公司-职位

以便审核进群资格,未注明则拒绝

全部回复
2018-12-23 19:19:09
求各位老师解答,感激不尽
二维码

扫码加我 拉你入群

请注明:姓名-公司-职位

以便审核进群资格,未注明则拒绝

2018-12-23 20:36:55
有没有人知道呢,万分感谢,可以支付论坛币,只求帮助一下
二维码

扫码加我 拉你入群

请注明:姓名-公司-职位

以便审核进群资格,未注明则拒绝

2020-11-24 08:03:39
lwmyflwmyf 发表于 2018-12-23 20:36
有没有人知道呢,万分感谢,可以支付论坛币,只求帮助一下
可以问一下,up后来解决了吗?我现在也遇到这个问题,而且想研究中介和调节效应,不知道还能不能套用短面板中的相关stata命令。
二维码

扫码加我 拉你入群

请注明:姓名-公司-职位

以便审核进群资格,未注明则拒绝

2020-12-5 00:17:37
我想问
二维码

扫码加我 拉你入群

请注明:姓名-公司-职位

以便审核进群资格,未注明则拒绝

栏目导航
热门文章
推荐文章

说点什么

分享

扫码加好友,拉您进群
各岗位、行业、专业交流群