全部版块 我的主页
论坛 新商科论坛 四区(原工商管理论坛) 商学院 管理科学与工程
844 3
2018-12-25

很多企业都面临着薪酬激励的困惑,薪酬怎么才能产生激励的效果?给高薪往往是最基本的做法,很多企业学习标杆企业,华为、阿里给员工高薪,不差钱的企业给所有员工高薪,差钱的企业给关键人才高薪,但关键是给了高薪,也未必能留住人才,产生激励的效果:

  • 有些老板平时就有“提点”员工的习惯,“好好干,到了年底一定不会亏待你”,到了年底,老板钱也发了,但是没有达到员工预期,员工认为老板在开空头支票,不满情绪溢于言表;

  • 有些员工热衷于跟老板讨价还价,对工资不满意了,就以离职相要挟,再碰上一个好脾气的老板,薪酬谈判没完没了,工资是加上去了,但是激励效果压根不存在;

  • 有些员工总是私底下嘀嘀咕咕,谁的工资高了,谁的工资低了,嘀咕完总会带来一波负面情绪,稍微感觉到工资发的不对,立马跑到人力资源部“兴师问罪”。

  • 钱是发了,但最终员工不满,HR头疼,老板困惑,那么问题到底出在哪里呢?

  • 给高薪没错,但企业如果仅停留在薪酬的给予层面而缺少后续的有效管理,这种给予将会演变为“理所应当”,不仅会降低员工对薪酬的实际感知,也会持续提升员工对薪酬的不合理期望,何谈薪酬的激励作用?


薪酬激励效果不完全在于薪酬给付的水平,而是与员工对薪酬的实际感知水平,以及员工的心理期望密切相关。当员工对薪酬的感知程度越高,对薪酬的期望越趋于合理,薪酬才会产生激励效果。

企业要学会管理员工的薪酬期望,通过一系列的薪酬管理机制,提高员工对薪酬的感知,并对当下和未来的薪酬产生合理预期,使薪酬产生的不仅是对员工当下能力、业绩的认可,更重要的是引导和激励员工实现持续的突破和提升。

640.webp (7).jpg


1

提高薪酬感知

提高员工对薪酬的感知,其前提是整个薪酬体系的设计要科学合理,建立起相应的薪酬管理机制,并通过薪酬沟通的过程充分并准确传达相关信息,在实际的管理过程中,注意操作层面的执行力度,是否充分体现了所倡导的激励理念和价值导向,让员工从制度层面、沟通层面和执行层面全方位感知薪酬。

640.webp (6).jpg

影响员工薪酬感知的关键要素

薪酬体系设计科学合理

企业首先要明确领先的薪酬策略,以能力为主要付薪依据的薪酬理念,基于能力建立宽带薪酬,实行高固低浮的薪酬结构,并确保薪酬上涨的影响要素和规范化的调薪机制,让员工知道努力的方向。

640.webp (5).jpg

薪酬沟通准确传递信息

心理学上有个效应叫“曝光效应”,就是人对熟悉的事物会产生偏好,通过增加曝光频率来增加熟悉度,从而获得认可。

所以建立起科学合理的薪酬体系只是第一步,企业要重视薪酬沟通所发挥的传播信息、获取认同的作用。

做好薪酬沟通,需关注以下3个方面:

1、薪酬沟通的主体。

人才管理的第一负责人是直线经理,但是薪酬沟通的主体不能简单地归结为直线经理,尤其是在管理层级较多的企业当中,薪酬的敏感性要求严格限制薪酬数据的开放程度,所以沟通主体一般是部门负责人,当部门人员较多,如超过100人时,可考虑由部门负责人授权副手分工完成沟通工作。

2、薪酬沟通的时间和频率。

薪酬沟通涉及两个方面,一是基于新员工入职培训的薪酬制度沟通,二是基于常态化薪酬调整机制的调薪沟通。

新员工入职培训沟通重点在于让员工了解公司的薪酬理念和相应的制度规定,可贯穿整个新员工培训周期,以期最大限度地宣贯薪酬制度、核算方式、调整机制等信息,让员工清清楚楚、明明白白。

薪酬调整沟通一般在新的薪酬发放前一周内完成。重点将员工薪酬调整的依据和实际调薪幅度传达给员工,并通过合理的沟通方式让员工理解并认同,同时树立更高的目标引导员工持续努力。

640.webp (4).jpg

3、薪酬沟通的原则。

为确保薪酬沟通的效果,考虑员工的真实感受,管理者在薪酬沟通的过程中,要遵循以下原则:

  • 代表公司:管理者要摆正自身的定位,要从企业和管理的角度,客观、公正地传达信息;

  • 充分宣贯:将公司的薪酬理念、薪酬结构、调薪的依据和实际情况一一向员工说明,以帮助员工更好地理解调薪额度的合理性;

  • 积极引导:通过沟通,让员工不要过于纠结这一次的调薪结果,要以发展的眼光看待薪酬的变化,引导员工从提升业绩和能力两方面获得更多的调薪的可能;

  • 拒绝谈判:除非是计算性的错误,坚决对员工个人提出的调薪结果不予接受,对薪酬谈判零容忍。


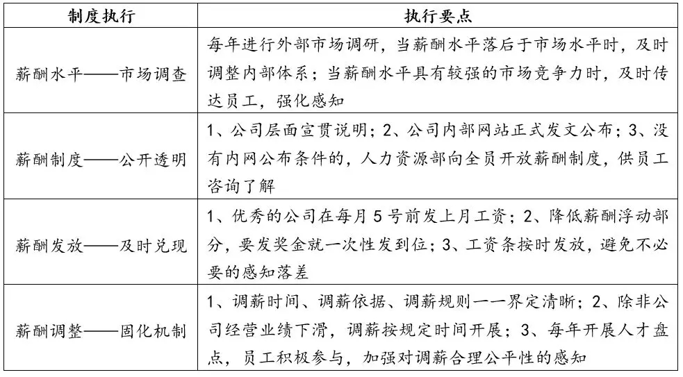
制度执行充分体现薪酬理念

制度能否真正发挥作用在于执行的力度。薪酬谈判和随意承诺,关键问题在于执行的不力。领导者要率先垂范,制度一旦颁布,就要规规矩矩“照章办事”,切勿以领导者的个人喜好和一时兴起为出发点,只有通过制度的切实执行,员工才能感受到企业的“诚意”,才愿意相信公司并贡献其价值。

640.webp (3).jpg

薪酬制度执行要点

2

控制薪酬期望

评价反馈加强自我认知

“乌比冈湖效应”告诉我们,员工对薪酬产生不满的原因很大程度上是来源于自我认知的偏差,所以可以将360°评价反馈与薪酬沟通同步进行,以纠正员工自我认知的偏差,从而使员工对薪酬的期望归于合理。

评价反馈可以从以下三个方面逐步开展:

1、准确向员工传达公司需要什么样的人才,并让员工知道,他可以做到。

重点向员工传达公司的人才标准,立足于公司和个人的长远发展,包括以素质模型为核心的能力要求,以及基于公司战略目标的个人业绩要求。

要求一定是具有挑战性的,但也是经过努力可以达到的——“不能跳起来摘星星,而是可以跳起来摘桃子”。

沟通的过程是双向的,管理者充分听取员工意见和建议,同时也表达出公司对其的信任和认可,以增强员工信心和目标的认可。

2、以具有同理心的沟通方式让员工理解自己哪里需要改进。

帮助员工分析当前的能力、业绩现状,在实事求是的基础上进行正向的、积极的、开放的引导,尽量避免批评、责怪、推卸责任的语言风格。

同理心和全局观是沟通成功的关键要诀,同样的一件事情,用“你可以换一种方式思考问题,对你的个人发展也许更有价值”会比“你太固执,总是一根筋”更容易让员工接受。

同时提供建设性的改进建议,让员工感觉到因有上级和公司的支持而对改进的目标充满信心。

3、让员工树立更高的薪酬目标,并知道自己应该为之付出的努力。

在差距分析的基础上再沟通员工的薪酬状态,员工会更易于理解其自身薪酬的合理性。

从更长远的角度来看,还应当让员工树立更高的薪酬目标,并了解通过何种努力才能实现目标:

①绩效改善。员工通过业绩的不断改善,提高绩效等级,可以获得更高的浮动激励;

②能力提升。当员工能力提升时,根据人才盘点结果,相应地可获得本薪级中的横向加薪;

③晋升提升。当员工的能力业绩表现突出而晋升时,岗变薪变,随之而来的是薪级的上升。

只要达到公司要求和标准,薪酬上涨水到渠成,薪酬沟通所要达到的状态,不是给员工画饼,而是告诉员工,做饼的方法。

640.webp (2).jpg

获得高薪的途径



附件列表
640.webp.jpg

原图尺寸 95.34 KB

640.webp.jpg

640.webp (1).jpg

原图尺寸 42.97 KB

640.webp (1).jpg

二维码

扫码加我 拉你入群

请注明:姓名-公司-职位

以便审核进群资格,未注明则拒绝

全部回复
2018-12-25 11:26:37
做好薪酬保密

无论是员工还是企业家,以及HR从业者,对薪酬保密机制一直存在比较大的争议,员工认为薪酬保密就是公司在暗箱操作,企业家和HR从业者则认为实现真正的保密太过困难。

从法律的角度上来说,《劳动法》和《劳动合同法》中并不存在对薪酬保密的相关条款,更多强调了“同工同酬”,即强调了劳动报酬的公平性。

所以薪酬保密属于企业的自主规定范畴,但前提是要保障薪酬分配的公平性。

薪酬公开使管理陷于被动。劳动法强调“同工同酬”,“同酬”比较好理解,但是怎么理解“同工”呢。

从劳动法的解释上来看,“同工同酬是指用人单位对于技术和劳动熟练程度相同的劳动者在从事同种工作时,不分性别、年龄、民族、区域等差别,只要提供相同的劳动量,就获得相同的劳动报酬。”反对薪酬保密的声音也在强调,通过薪酬的公开,能够更好地将“同工同酬”落到实处。

但是在实践上来看,“同工同酬”更适合解释劳动成果容易量化的体力劳动岗位,而对于研发、职能、管理等倾向于脑力劳动的岗位,其产出是难以用“同工”来衡量的。

在现实情境下,“不同工”的现象则更为普遍,一旦实行薪酬公开,人们将追求工作成果的绝对量化,薪酬标准的绝对统一,所有的人员都将站在决策者的角度,审视薪酬的公平性,管理陷入被动和僵局,一切具有创造性的特殊情况将不被容忍。

显而易见,这不是一个企业应该有的正常状态。

从人性的角度来说,相对于薪酬的公开,保密的风险更小。心理学上的“乌比冈湖效应”说明,一旦和他人对比,不自觉的“自我感觉良好”则会若隐若现。而一旦这种对比和薪酬这种切身利益关联起来,则会造成更加消极的情绪反馈。

“我的薪酬比他的高”经过一番心理上的化学反应则会演变成“我的能力比他强那么多,怎么工资才比他高这么一点”;而“我的薪酬比他低”则会演变成“我能力不比他差,凭什么工资比他低”,比较的落差因人主观的差异而程度略有不同,但会走向同一个结果——对薪酬的不满意。

所以薪酬保密的目的就是要尽可能降低薪酬攀比的可能性,减少滋生不满的土壤,使员工的视角从他人转向自身,更多和过去的自己相比,与自己相比所实现的成长和收获能够带来更高的成就感,从而更好地激励员工。

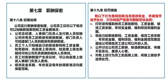
薪酬保密八字要诀——制度公开,金额保密。

制度公开指的是所有关于薪酬方面的制度化规定向员工公开,让员工理解公司的薪酬管理原则、薪酬结构、福利规定、薪酬发放等相关条款,最大程度地了解公司的规范和要求。

金额保密就是薪酬金额要严格保密,只有员工本人,部门负责人和薪酬管理人员知晓,个人和知情者均不允许向非相关方公开或传递薪酬金额的具体信息,一旦违反相关规定,要在制度中详细注明惩罚条款,一般是扣罚奖金,如情节恶劣、散播谣言,则可解除劳动关系,而且要追究其直接上级的连带责任。

前提是,薪酬保密的相关要求要在薪酬管理制度、员工手册和劳动合同中注明。

薪酬保密的义务非法定义务,而属于约定义务,所以在与员工签订劳动合同时,可单独与员工签署薪酬保密协议,并与员工进行充分沟通,在双方理解的基础上达成一致。

为了管理好薪酬期望,需要各项管理机制协同发挥作用,通过薪酬制度的宣贯和沟通让员工理解公司的付薪理念。

当员工能力或业绩大幅度提升时,及时给予认可和激励,同时严格的薪酬保密降低薪酬讨论和攀比,这种能力、业绩和薪酬的对应关系日益强化,则会牵引员工主动自发地进行自我提升,从而形成个人发展与组织发展的良性循环,实现双赢。
二维码

扫码加我 拉你入群

请注明:姓名-公司-职位

以便审核进群资格,未注明则拒绝

2018-12-25 14:15:54
有道理,谢谢提供分享!
二维码

扫码加我 拉你入群

请注明:姓名-公司-职位

以便审核进群资格,未注明则拒绝

2018-12-27 10:12:10
了解,谢谢发表分享!
二维码

扫码加我 拉你入群

请注明:姓名-公司-职位

以便审核进群资格,未注明则拒绝

栏目导航
热门文章
推荐文章

说点什么

分享

扫码加好友,拉您进群
各岗位、行业、专业交流群