全部版块 我的主页
论坛 金融投资论坛 六区 金融实务版 投行专版
1091 0
2018-12-26

中信证券放大招,要买一家券商。

12月24日晚间,中信证券公告称,正在筹划关于公司发行股份购买资产事项,拟发行股份收购广州证券股份有限公司100%股权。

640.webp (7).jpg

中信证券股票明日开市起停牌,将力争在不超过5个交易日时间内复牌。

中信证券拟全资收购广州证券

中信证券此次交易的对手方,为广州越秀金融控股集团股份有限公司及其全资子公司广州越秀金融控股集团有限公司。目前双方已签署了《意向性合作协议》。

640.webp (6).jpg

由于此法交易涉及沪深两家上市公司、两家证券公司之间的资产重组,且交易对方触发重大资产出售,构成重大无先例事项,因此中信证券12月25日开市起停牌,力争在不超过5个交易日的时间内复牌。

今日沪指全天呈现缩量震荡格局,券商板块跌幅居前,券商指数下跌0.87%,中信证券收跌0.56%。

640.webp (5).jpg

在公告中,中信证券称表示,双方将对交易整体方案、交易价格、发行股份数量、发行价格等具体细节进一步协商,并在正式签署的发行股份购买资产协议中约定。

同时公告称,该交易的正式实施尚需按照相关法律法规履行相应的决策和审批程序,目前还处于初步筹划阶段,对标的公司尚需进一步尽调,具体交易金额及交易最终能否达成存在重大不确定性,提示投资者注意风险。


截至今日收盘,中信证券A股市值近2000亿,是中国市值和净利润最高的券商。

越秀金控2个月前才完成广州证券全资收购

广州证券成立于1988年,是我国首批专业证券公司之一,也是全国20家经人民银行批准进入银行间同业拆借市场的券商之一,目前为越秀金控全资控股子公司。

根据越秀金控12月初披露的数据,2018年11月,广州证券营业收入约1.71亿元,净亏损1926.8万元;而2018年前11月,广州证券营收约11.88亿元,净亏损1.19亿元。截至11月末,广州证券净资产约110亿元。

640.webp (4).jpg

值得一提的是,广州证券成为越秀金控全资子公司,也才是两个月以前的事。此前,越秀金控一直是广州证券持股67.235%的控股股东。不过从2年前开始,越秀金控便在谋求广州证券100%控股权。

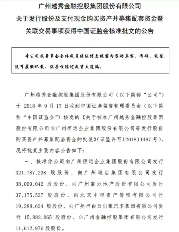
终于在今年9月19日,越秀金控公告称,其拟发行股份及现金支付收购广州证券32.765%股权一事收到证监会批复。经此收购,广州证券将成为越秀金控全资子公司。

640.webp (3).jpg

当时,越秀金控拟以12.99元/股的发行价格,向广州恒运、广州城启、广州富力、北京中邮、广州白云、广州金控合计发行约4.44亿股,同时向广州恒运支付5亿元现金,合计作价约62.6亿元。

同时,越秀金控拟向广州越秀企业集团有限公司发行股份,募集配套资金不超过5.28亿元。其中,5亿元用于支付现金对价,剩余部分用于支付中介机构费用。

越秀金控对广州证券的此次收购历时两年、一波三折。根据2016年底公布的方案,越秀金控拟向广州越企、温氏投资、广州越卓、佳银资产等十家特定对象发行股份募集配套资金,总额不超过50亿元。

而去年2月,方案调整为向前述四家交易对象发行股份募集28.4亿元。2017年7月,此收购因涉及重大事项核查,被证监会暂停。

此后重启,越秀金控再次对方案做出调整,配套募集资金由28.4亿元大幅下调为5.28亿元,此前提及的“用于补充广州证券资本金”的资金用途被去掉。由于募集额度减少,5.28亿元配套资金只由广州越企一家认购。

仅两个月之后,越秀金控便计划将广州证券全盘转手。而根据中信证券的公告,双方此次交易是本着优势互补、共同发展的原则,至于是否如愿还需有待下一步进展。

收购面临公募基金一参一控问题

广州证券还是金鹰基金公司股东之一,目前,金鹰基金官网显示的股东包括东旭集团、广州证券、广州白云山医药集团,分别持有66.19%、24.01%和9.8%的股份。


640.webp (2).jpg

中信证券目前控股华夏基金,中信信托参股中信保诚基金,中信系已经有两家基金公司,在收购广州证券后,将同时成为金鹰基金的股东。

也就是说,中信证券此次收购,将面临公募基金一参一控的问题,这或将成为收购所面临的问题之一。


640.webp (1).jpg

640.webp.jpg


二维码

扫码加我 拉你入群

请注明:姓名-公司-职位

以便审核进群资格,未注明则拒绝

栏目导航
热门文章
推荐文章

说点什么

分享

扫码加好友,拉您进群
各岗位、行业、专业交流群