全部版块 我的主页
论坛 休闲区 十二区 休闲灌水
1110 3
2018-12-26

孟晚舟获释,但中美贸易战的阴影尚在。对于中国企业来说,在中国企业国际化已经进入2.0阶段的当下,该如何看待国际制度的复杂性?又该如何进行下一步的国际化?


本文作者提出中国企业需要天下战略观——一种根植于本土文明,同时又能与世界对话与接轨的软实力。这种全新的全球战略观,需要与各类利益相关者损益相济,能够帮助中国新崛起的跨国公司处变不惊、建立软实力,更好地在国际舞台合作与共赢。

中美贸易摩擦正在极大地改变国际贸易格局、改组跨国公司的国际产业链,中国企业应该如何认识国际形势的大变局?如何调整自己的国际化战略?在中美EMBA课程班上,我的学生们提出各种问题:

●我是一家美国跨国企业零部件供应商,这家跨国公司正在考虑将工厂搬迁到越南。我该跟着搬迁,还是改做国内市场?

●中国经济完全是冰火两重天,不同产业的经济周期完全不同,貌似经济同时处在扩张、过热、滞胀和衰退时期,我是该投资产能,还是压缩产能?

●我们公司也跟着“一带一路”倡议,对一些发展中国家进行了投资,但这些国家随着领导人的更换,可能引发东道国的债务陷阱,同时也暴露出投资中的腐败行为,在这种复杂制度下,我是否应该继续海外投资?

●中兴事件让我们警惕国际供应链上过于依赖某个国家产品,可能引发采购危机,但这些高端产品的研发投入非常高,与我们以前制造中积累的管理能力完全不同,我该如何转型?

●我们的印度子公司在当地遭遇巨大挑战,比如征地时碰到各种问题,我们该如何进退?

类似的问题还有很多,这也表明中国崛起的跨国公司正在全球征战,需要一种全新的视野与战略看待自身与世界的关系。

在国家政策与企业的关系上,一种说法是,美国和日本在20世纪80年代发生巨大的贸易冲突,美日1985年签订的《广场协议》对日本是不平等的,导致日本“失去十年”。从《财富》世界500强1990年至2017年的历年销售额数据上看,日本大型企业的竞争力持续走高,在1995年公布的排行榜上占据149家(占到世界500强的29.8%),与欧盟企业数看齐。《广场协议》以后,日本的跨国公司加速将产能转移到东南亚,到美国直接设厂,建立研发中心,实现了高速成长。同时,日本通过在美国建立各种商会,与美国的各类非营利组织合作,通过各种游说、沟通与合作,成功化解了“日本威胁论”。目前,美国消费者购买丰田、日产、本田的汽车是一种常态,丰田普锐斯混合动力车是许多主张环保消费者的心头好,也获得美国政府的环保补贴。

在《财富》世界500强排行榜上,日本企业自20世纪90年代后期,在信息技术产业上不敌美国企业,500强家数减少。而中国企业家数在加入WTO后,不断扩张,在2018年公布的排行榜上占据120家(占到全球500强的24%,包括4家香港企业和9家台湾企业)。这些大型企业是中国企业群在全球地位上升与全球扩张的一个典型代表。

制度复杂性伴随中国企业全球崛起

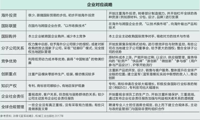
规模越大,影响也越大,责任也越大。我们通过表“中国企业国际化进入2.0阶段”,比较中国企业国际化1.0时代与2.0时代的差别。

640.webp (4).jpg

640.webp (3).jpg


从表“中国企业国际化进入2.0阶段”可见,中国企业国际化2.0时代的环境发生了很大的变化,企业参与全球竞争的程度加深,战略与组织的复杂度也进一步提升,这就对企业管理层提出了更高的挑战。这些挑战主要表现为:

挑战1:进一步认识国际制度的复杂性

我们早在2009年就提出战略制度观的思想,认为制度因素可以解释不同企业间20%-30%的绩效差异,某种程度上说,比企业所处的产业结构更能影响企业的绩效。中兴通讯因全球合规管理的薄弱,被美国政府重罚的案例说明,中国企业在国际化过程中,在多国不同的监管制度下,要面对制度不同的逻辑与次序,以及制度之间的摩擦和冲突,例如中美不同的知识产权制度就引发贸易摩擦。企业在面对这些全球不同区域市场和不同制度的冲突时,会陷入无所适从的境地。这就要求企业树立一种全球的大局观,对应这种复杂的变化,我们在后面会详细论述。

挑战2:通过国际多元化奇正相生,化解风险

如果说加入WTO后,中国企业国际化1.0时代是积极国际贸易、增加在海外市场的参与度,那么2.0时代不仅是指全球布局、广泛参与,更是在全球形成网络并发挥专门化和区域优势,形成全球的整合优势。目前,小米在印度、泰国等亚洲国家开拓市场;携程与全球在线旅行服务的先行者缤客(Booking Holding)开展战略合作;滴滴在东南亚、南美等地区推进移动出行业务。而在中美贸易摩擦的阴影下,国际跨国公司也加速了将制造工厂向东南亚转移的步伐,从而增加供应链的灵活性,而国际买家也正急于从中国以外的地方进口,以达到货源的多样化,不把所有的鸡蛋放在一个篮子里。对应这种新格局,中国企业家应该主动在越南、泰国、印度尼西亚等东南亚区域建立战略据点,主动迎接这些地区制造能力的竞争。综合而言,国际多元化布局可以增加组织活力,在特朗普的“不靠谱”政策下,在复杂、动态环境中增加延展性与反脆弱性,从而实现战略上的奇正相生。

挑战3:通过研发掌控全球产业链

随着生产和贸易的全球化,跨国公司利用各国不同的资源禀赋与产业集群的不同分布,建立起全球价值链,降低成本,成功地减少了全球的通货膨胀。跨国公司核心竞争力越来越依赖于创新和生产制造的高附加值部分,同时将大规模生产等非核心功能剥离到中国等新兴市场国家。中国企业受供应能力、知识编码和交易复杂性的影响,往往处于全球价值链的底端,只能与跨国公司分食有限的附加价值。要想升级掌控产业链,就需要进入高技术的环节、更加了解客户需求,因此研发成为企业增加核心竞争力,在全球价值链占据高端位置的重要力量。

我们用图“通过在发达国家建立研发中心掌控全球产业链”,表现中国公司在发达国家建立研发中心,甚至风险投资公司的战略。研发分成研究与开发两个维度。从发展的Y轴看,中国企业可以通过路径1资本扩张的模式(设立分公司或者风投),在发达国家投资新的机遇。例如中国是以色列第二大投资国,投资了以色列20%以上的初创公司。然后通过市场驱动(图中的路径3),中国企业可以进一步在发达国家探索新业务,成为全球性的公司。


640.webp (2).jpg


而从研究的X轴看,中国企业在硅谷或以色列通过路径2获取未知领域中的创新技术、商业模式;率先掌握前沿的技术;学习全新的产品开发流程;获得新的技术、管理人才;更新管理与组织结构,例如蔚来汽车在慕尼黑、硅谷建立全球设计中心。在技术驱动下,中国企业进一步通过路径4产业化的发展,在与本土市场互动的基础上,成为全球的领导者。

“以美利利天下”


从根本而言,中国企业在国际化2.0时代需要树立一种新的全球格局观,一种根植于本土文明,同时又能与世界对话与接轨的软实力。我们从《易经》的乾卦得到启发:“乾始能以美利利天下,不言所利,大矣哉!大哉乾乎!”也就是说天地万物都享受乾元的云行雨施,生机勃勃,乾元以美好的利益,使天下通达。同时,乾谦虚而不声张,是无声的,为此,孔子不禁对“乾”赞叹道:真是伟大!真是了不起!企业如何“以美利利天下”?我们从三个维度展开:

维度1:认识什么是真正的利益——“利者,义之和”

首先要理解“以美利”中的“利”。王夫之认为“利者,义之和”,也就说义是万物天然的原理和法则,利是在各种事物的损益相济中,各成其美,因而顺通。诺贝尔经济学奖得主米尔顿·弗里德曼(Milton Friedman)1970年在《纽约时报》撰文,称企业的唯一责任就是为股东赚取利润。在传统企业战略观中,股东位于金字塔顶端,员工、管理层和董事会都为股东利益服务。


640.webp (1).jpg

640.webp.jpg


而企业天下战略则超越了股东利益,关注更广泛的利益相关者群体。中国企业的发展不仅是自身的发展,而且是与各类利益相关者共同发展,实现包容性的发展。这反映在华为任正非的国际化管理哲学里:“我们担心美国、欧洲、日本的企业落后了,他们落后了,独剩我们,我们就被孤立了。所以我们攻进无人区后,要先建立规则,这个规则不要利已,要利他,这样才能和别人合作得更好。”


二维码

扫码加我 拉你入群

请注明:姓名-公司-职位

以便审核进群资格,未注明则拒绝

全部回复
2018-12-26 07:57:46



为什么企业与各利益相关者之间损益相济的天下战略要优于企业自身利益最大化呢?在《易经》看来,乾的四种美德就是元亨利贞。利者,万物各顺其本性,各成其能,各逞其用,从而实现天地人的天道圆满。为此,以企业利润最大化为唯一目标很难保证可持续发展。要解决世界性的可持续发展问题,就需要一个与世界范围相对应的尺度,这就是天下战略。中国跨国企业就要从世界大格局看企业发展,在冲突与合作的二元对立中,发展与各利益相关者的合作,共荣俱损,促进天下公利,实现生生不息。



维度2:认识天下的无外尺度



中国哲学家赵汀阳认为天下体系始于周朝,具有包容性和无外性。包容性是指天下体系包容千邦,保证天地神圣秩序;无外性则意味着一种世界性尺度,意味着不存在任何歧视性或拒绝性原则来否定任何人参与天下公共事务的权利。以天下作为世界理念,由此可以推想一个作为万民公器的世界制度。



企业的天下战略也可以从中受到启发,将各种弱小的利益相关者列入自己的天下视野。例如企业战略思想家普拉哈拉德(C.K.Prahalad)就倡导跨国企业关注金字塔底层(Bottom of thePyramid)市场,这个市场由全球数十亿每日收入不足2美元的低收入者组成,服务这些市场虽然意味着削减产品或服务的附加值,但通过提供最基本的功能,刺激更大范围内的需求,企业也可以在这个被忽视的市场取得成功。同样,在天下无外思想指导下,原来无法接触金融服务的弱势群体可以通过微型贷款的商业模式得到贷款,从而创办自己的项目。通过小额信贷机构、借款者社区、女性借款人、政府、小额信贷管理者和员工等多个利益相关者共同创造,一个崭新的机会之门就此打开。



在这一天下战略的指导下,中国的跨国企业可以与各种非政府组织开展合作,去帮助东道国经济与社会的发展,这与非政府组织在公平、教育、环境保护等方面的诉求相一致。这样,当跨国企业面临外来者负担时,可以获得独特的政治资源和能力。此外,非政府组织的本地化知识和社会网络嵌入可以帮助中国企业对金字塔底层市场的开拓。例如中信泰富在澳大利亚的发展要处理各种劳工、社区、政府等复杂关系。通过与非政府组织合作,中国企业可以开展各种面向公众的研讨会、改善投资环境、创造当地工作机会,克服外来者负担。



维度3:认识与遵守天下的无偏秩序



赵汀阳认为天下体系的普遍性在于它能够形成各国在利益上的互相依存和互惠关系,从而保证世界的普遍安全和永久和平秩序。但全球化过去几十年的发展,也造成富者越富、中产阶级收入没有增长的结果,表明很多全球化的制度存在缺陷。



无偏的全球化规则与制度对未来天下福祉的建设非常重要。公平、公正的市场秩序是中国企业必须遵守与维护的。例如华为在国际化中就非常尊重国际知识产权制度。当华为和爱立信签订了一个知识产权互相交换的协议时,任正非说,“签订以后我们公司高层欢呼雀跃,因为我们买了一张世界门票。我们一个普通员工写了个帖子,说‘我们与世界握手,我们把世界握到了手中’。”正是这种对全球化制度的遵守与承诺,帮助企业履行社会责任,而且与经济责任、法律责任、伦理责任和慈善责任相契合,满足东道国环境保护、公民权利、社会福利等方面的制度要求,而免于犯下中兴通讯的过失。



朱熹说:“天下者,天下之天下,非一人之私有故也”。天下战略是一种正念,可以在中美经贸大变局下处变不惊;是一种关怀,推崇人和自然的和谐共生;是一种精神,兼容各种文化,创造普世价值;是一种领导力,引导天地众生的生生不息。我们期待这一战略能经受中美贸易摩擦与各种制度复杂性的考验,从而帮助中国新崛起的跨国公司建立软实力,更好地拥抱全球化的未来,更好地在国际舞台合作与共赢。
二维码

扫码加我 拉你入群

请注明:姓名-公司-职位

以便审核进群资格,未注明则拒绝

2018-12-26 09:47:28
是的,谢谢提供分享!
二维码

扫码加我 拉你入群

请注明:姓名-公司-职位

以便审核进群资格,未注明则拒绝

2018-12-26 10:23:38
了解,谢谢发表分享!
二维码

扫码加我 拉你入群

请注明:姓名-公司-职位

以便审核进群资格,未注明则拒绝

栏目导航
热门文章
推荐文章

说点什么

分享

扫码加好友,拉您进群
各岗位、行业、专业交流群