全部版块 我的主页
论坛 休闲区 十二区 休闲灌水
2626 0
2018-12-26

2.2.转型的制度安排与难点


关于城投平台转型的安排,目前尚没有一个全国层面、详细的指导意见,只在一些文件中有简单的提到,比如225号文中提出要推动有经营收益和现金流的融资平台公司市场化转型改制,通过政府和社会资本合作(PPP)、政府购买服务等措施予以支持。财政部官员在43号文发布后的答记者问上曾结合项目融资给出初步的指引:


(1)对商业地产开发等经营项目,要与政府脱钩,完全推向市场,债务转化为一般企业债;(2)对有一定收益的公益项目,积极推广PPP 模式,债务由项目公司举借与偿还,政府按照事先约定给予特许经营权、政府补贴,政府不再承担偿债责任;(3)对无收益的公益项目,以及难以吸引社会资本的有一定收益的公益项目,应发地方政府债,由政府进行债权融资,融资平台清算退出。


地方省市层面,今年以来江西、广东、四川、重庆等多个省份已经对城投转型给出了指引,其中四川和重庆给出的安排最为详细。从内容上看,也是采取分类处理的原则:


空壳城投平台(仅有融资功能)将予以清理,兼有政府融资和公益性项目建设运营职能的平台公司剥离融资功能后转为公益类国有企业,而有市场竞争力的商业化平台则转型为一般企业。在此基础上,重庆市还提出要限制公益类企业家数,要求每个区县(自治县)确定的公益性项目建设单位最多不超过3家。


640.webp (7).jpg


地区文件均提到,城投公司的定位要从融资平台转为市场化的实体企业。过去城投公司多作为政府的附属机构,没有经营自主权,企业行为上呈现预算软约束的特征。城投与地方政府信用剥离后,必须转变为实体运营的独立主体。


非置换债务的妥善处理和建立后续偿债能力,是转型中的难点。根据88号文要求融资平台中认定为政府债务的部分可以通过政府债券置换等方式处置,除了可以置换的债务外,融资平台剩余的债务如何解决是一个大问题。


重庆市给出的存量债务处理办法有借鉴之处,对融资平台公司以市场化方式举借用于公益性项目建设且未纳入政府性债务管理、债务到期由融资平台公司负责偿还的公益性债务,要逐笔清理核实、落实合同,通过履行配置资产、授予特许经营权、支付政府购买服务及财政补贴资金等途径对偿债给予支持,而经营性债务则完全靠城投经营现金流偿还。整体思路上,地方政府还是希望平台公司能够具有自我存续的功能,以解决如此庞大的存量债务。


3.城投转型路径猜想

目前已经有不少城投类公司走出了转型的路径,他山之石可以攻玉,成功转型的案例可以为更多谋求变革的城投平台提供经验和启发。我们通过对案例的归纳,对城投公司转型的路径有了几点猜想。具体来看:


3.1. 猜想一:空壳城投平台将被清理

城投政府融资职能被禁后,仅有融资功能的空壳平台已经失去存在的意义,如果不转型为实体运营的企业,将会面临被清理的命运。


对空壳城投的清理早在43号文之间就开始了,2010年国发19号文件规定对只承担公益性项目融资任务且主要依靠财政性资金偿还债务的融资平台公司,今后不得再承担融资任务,相关地方政府在明确还债责任、落实还款措施后,对公司做出妥善处理。到2013年全国政府性债务审计时,披露的7170家融资平台中仍有533家此类空壳平台存在继续融资行为。随着地方债务规范的推进,这类空壳城投将逐渐被清理。


3.2.猜想二:资源整合重组为公益类国企

城投公司仍可作为城建主力军。多年来作为投融资主体的城投公司在基础设施建设和公共产品服务方面积累了不少经验,而且与政府关系长期以来较为紧密,转型后仍是城建主力军的较佳选择。因此,对于不少城投而言,以基建为主业转型为公益类国企是更可能实现的路径。


整合地区城投资源,成立规模相对较大的集团企业。对于城投资源比较分散的地区,很可能会通过合并重组的模式改制成规模相对大的公益类国有企业。在合并资源的选择上,可以将拥有相似业务的城投公司的合并,发挥规模化经营优势,就像重庆水务集团与重庆水利投资公司的合并;或者像亳州建安控股那样将该地区多个板块的城投平台划入一个平台,组建业务多元化集团。转型后原有企业的债务一般会由新公司承继,业务上进行市场化运营,一般通过BOT、PPP模式、政府购买等途径合法承担地区基础设施建设和国有资产运营任务。


3.2.1. 亳州建投转型案例

亳州建设投资集团(亳州建投)原是亳州最大的政府融资平台,主要负责城市建设资金的融资筹借,同时承担土地开发和国有资产经营任务。2014年6月亳州市政府将亳州文化旅游公司、地产公司、交投公司、公交公司、保安公司整合入亳州建投,组建成建安投资控股集团(建安集团),成为亳州市最大的国有企业。


截至16年底,建安投资集团全资/控股企业有22家,总资产达到1107亿元。收入来源上,政府BT项目收入占营业收入构成的接近一半,其次是土地出让收入还有房地产销售收入;此外政府每年还会给予建安控股一定的财政补贴,是公司利润的重要补充。


640.webp (6).jpg


从业务操作上来看,目前建安控股土地开发业务全部通过招拍挂方式取得出让性质土地,且缴纳土地出让金;土地整理业务也是在政府授权的范围内经营,具有明确的市场化运行机制。市政项目建设业务上,建安控股主要采用代建回购模式,即“企业投资建设、政府出资收购”。


对于债务的处理,根据公司披露的数据,截至2015年底,公司存量债务中政府性债务余额有120.62亿元,其中41.58亿元政府负有救济责任,75.39亿元政府负有偿还责任,3.65亿元政府负有担保责任;而不纳入政府性债务的负债部分(大约200多亿元)将由发行人依靠自身经营所产生的现金流完成偿付。


640.webp (5).jpg


3.2.2. 重点考核营运效率

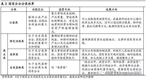
城投公司转型为公益类国有企业之后,就纳入了国有企业改革的范筹。根据国有企业分类改革的安排,对于公益类国企,可以采取国有独资形式,具备条件的也可以推行投资主体多元化,可通过购买服务、特许经营、委托代理等方式,鼓励非国有企业参与经营,监管目标重点考核企业的营运效率和保障能力,对经营业绩考核则有所淡化。


640.webp (4).jpg


3.3.猜想三:多元化发展实现业务转型

还有不少城投公司在重组改制过程中,为增强造血能力,会在原有主业的基础上进行多元化拓展。转型后的公司除了承担地区基础设施建设项目和国有资产运营任务外,也发力打造其他业务板块,多元化经营增强造血能力。


3.3.1. 马鞍山城投转型案例

该模式下的城投转型案例有很多,比如与建安集团同处安徽省的江东控股。其前身为马鞍山城投集团,2014年5月更名为江东控股集团,正式改制为国有企业。在承担政府基础设施建设项目之余,江东控股集团通过重组或整合其他政府所属企业等方式扩展主营业务,提高经营性资产和经营性收入比重,并且积极参与产业投资,不断向金融、节能、环保、国家扶持的新兴行业拓展。


从业务板块来看,集团业务涉及城市基础设施、公共事业、汽车制造业、餐饮服务、房地产、金融业等。集团是马鞍山市唯一的城市基础设施投融资和建设主体,从事包括土地整理/开发、交通建设、环境整治等公益类项目的建设以及保障性住房项目的开发和建设;此外,集团旗下三家合资公司马鞍山港华燃气有限公司、马鞍山首创水务有限责任公司和马鞍山中北巴士有限公司分别负责供气、供水和公交三个公共事业业务板块。江东控股16年中票募集说明书中提到,未来将按照市场化要求以 PPP 形式参与城市基础设施项目建设及运营。


但集团贡献收入最多的业务板块是汽车制造,江东控股集团通过子公司控股安徽华菱星马汽车公司,拥有星马专用车和华菱重卡两大自主知识产权品牌产品,16年汽车制造业务贡献了接近一半的收入,公共服务、基础设施建设以及土地整理仅占27%。此外集团积极参与产业投资,新设安徽省高新创业投资有限责任公司,专门从事高新技术产业和新兴产业的创业投资;参股皖江基金,从事皖江城市带承接产业转移项目投资。


640.webp (3).jpg


3.3.2. 上海城投资产管理“三分法”

和江东控股一样,上海城投也通过合并重组同时拥有了公益类资产和经营性资产,2004年至2006年,上海城投接手的企业包括供排水、环境市容、市政建设、医疗废弃物处置企业以及干线公路、高速公路等。政府的项目建设可以设立项目公司、封闭运行,完成后由财政回购,但公用事业业务价格与成本倒挂,经营压力还要由企业承担。


为维持经营的可持续性,上海城投采取“三分法”经营策略,将资产分割为三类:平台类,即无收费机制的政府建设项目资产;运营类,即有收费机制,但收费机制尚不能覆盖成本的公用事业资产;经营类,即市场化运作企业。针对三类资产采取不同的考核目标,对于平台项目类,主要考核项目管理和投资控制;运营类资产力争提高效率、压缩成本;经营性业务则考核利润指标,接受市场考核。上海城投的三分法与后来国有企业分类改革的思想不谋而合。


上海城投在资产分类上做的非常细致,比如在其分离环境业务时,将属于公益性业务的环卫集运、保洁等业务剥离进入总公司设立的环境实业公司,将可市场化运营的垃圾焚烧业务划入城投控股旗下的环境集团。目前上海城投经营类资产集中于其上市公司城投控股旗下,公益类与项目类资产则集中于总公司内。


经过资产的分割和分类管理,上海城投转型为多元化的企业集团,通过经营性资产反哺公用事业,实现了经营的可持续性,成功建立起企业信用。2016年上海城投集团营业利润接近33亿元,净利润接近29亿元。


640.webp (2).jpg



二维码

扫码加我 拉你入群

请注明:姓名-公司-职位

以便审核进群资格,未注明则拒绝

栏目导航
热门文章
推荐文章

说点什么

分享

扫码加好友,拉您进群
各岗位、行业、专业交流群