全部版块 我的主页
论坛 金融投资论坛 六区 金融实务版 投行专版
801 0
2018-12-30

指在新股进入市场之前的定价,是对即将进入市场的股票价值的事前判断,是一种不完全信息条件下的博弈行为,这就决定了要十分精确地确定新股发行价格是相当困难的,也是不太现实的。



IPO定价


然而新股发行价格的确定是新股发行中最基本和最重要的环节和内容,新股发行价格的高低决定着新股发行的成功与否,也关系到各参与主体的根本利益,并影响到股票上市后的具体表现。


IPO定价的基本原则


             第一:内在价值原则

股票价格是对未来收益的贴现值,若股价不能反映股票的内在价值,或者说,股票定价与股票内在价值的偏离度过高,就可以认为该股票一级市场的定价机制存在一定的偏差。股票的发行价格应该反映股票的内在价值,一般可用现金流贴现法、相对估价法、经济附加值法等进行计算。


第二:市场化原则

股票的发行价格应以市场化取向为原则来确定,充分反映市场的供求关系,使股票的供给和需求达到均衡,以准确地反映市场对股票价值的认可,也就是说,股票发行价格应考虑发行时整体股票价格水平、供求状况等,兼顾各方利益。


一方面,新股发行定价必须考虑满足发行人筹资需要。筹集企业所需的资金是发行人发行新股的目的之一,因此,新股发行定价应考虑发行人的筹资需要,最大限度地满足发行者的筹资需求。若新股发行价格过低,在发行量不变的情况下,则企业筹资规模会比较小,这不仅损害了原有股东的利益,也不利于公司成长。另一方面,新股定价必须考虑投资者和承销商的利益。出于投资成本考虑,投资者希望新股价格低,若新股发行价格太高,将会增加其投资成本,打击其投资信心,同时也增加了承销商的发行责任和风险,给二级市场增加压力,从而损害上市公司的形象,降低上市公司再次增资扩股的能力。


一般来说,定价是否合理,在股票上市后一段时期即能表现出来,大幅度地涨落均系不正常,上涨5%~20%通常被认为是比较正常的。如果定价不留余地,则股票上市后在二级市场的定位将会发生困难,影响公司的声誉。因而新股发行价格的确定要注意给二级市场的运作留有适当的余地。


第三:符合国际惯例与我国国情相结合的原则

一方面,证券市场的发展有其内在的规律和基本模式,我国证券市场也必须遵循这种规律和模式,因此我国股票发行价格的确定应引进国际惯例,尽量与国际通行做法相一致,以便于保持可比性。另一方面,我国的经济发展和证券市场的发展都有其特色,与发达国家的证券市场环境明显不同,尤其是我国的证券市场建立不久,与其他成熟的证券市场相比,仍然存在许多不足,某些市场信号并不能反映真实情况,加上我国股份制企业的特殊性(改制设立),所以价格制定要在符合国际惯例的条件下,照顾到我国的具体情况,不能盲目照搬。


第四:定性与定量相结合的原则

股票价格由于其特殊性,其构成因素有许多无法确定或很难确定,因此在价格制定中,应充分考虑影响新股的可量化因素和不可量化因素。对可量化因素进行定量分析,而对不可量化因素则进行定性分析,将定量分析和定性分析有机结合起来才能准确合理地制定价格。


股票发行价格受到国家宏观经济环境、企业行业特点、公司财务状况、公司基本情况等各方面因素的影响,因此,新股定价是一个比较复杂的系统工程,需要价格制定者运用定价原理,结合企业的实际情况,综合考虑市场环境,经过科学的定价程序,才能得到一个相对合理的发行价格。

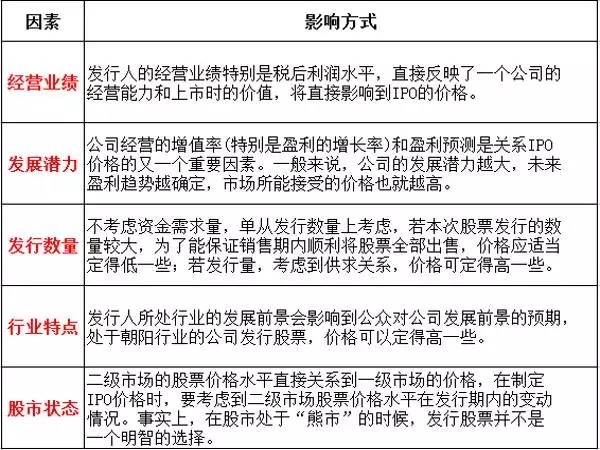
影响IPO定价的因素 640.webp (1).jpg
IPO定价的评判标准

评价新股发行定价的好坏,首先要看新股发行价格的确定是否遵循了上述新股定价的原则,因为这些原则是新股合理定价的前提和基础,通常只有遵循了上述原则,所确定的新股发行价格才较为科学、合理。


新股发行定价的好坏,最终还是需要用未来的实践加以检验,即用发行成功与否来检验。发行成功了,就可以认为定价是合理的;发行不成功,无论是多么完美的定价理论得出的定价也不能被认为是合理的。但怎样才是“发行成功”,国外的标准较为简单,主要是考察上市首13天的股价上涨幅度,若上涨幅度介于5%~20%之问,则认为发行成功;若上涨幅度小于5%,则认为IPO定价偏高,发行不成功;若上涨幅度大于20%,则认为IPO定价存在明显低估的现象。


根据我国资本市场的状况,如果新股定价满足以下条件,则定价较合理:


(1)发行公司能够据此价格按计划顺利筹集到理想的资金数量,这就说明投资者对新股定价是基本认可的。


(2)承销商不存在被动余额包销行为。所谓被动余额包销,是指承销商没有将股票完全发售出去而不得不包销余额的行为。余额包销一方面意味着新股发行价格过高,不被市场认可,另一方面余额包销不仅要占用承销商大量资金,而且也可能导致承销商成为发行公司最大的股东,造成股权结构不合理,发行公司甚至会受到承销商的干预等。


(3)在所确定的新股发行价格下,新股上市首13涨幅在40%~60%之间,若低于40%,则认为IPO定价过高;若高于60%,则认为IPO定价存在明显低估的现象。这一标准考虑了我国的新股上市首日涨幅平均达100%以上的现实和国外的成功经验。当代著名投资家、美国金融学教授阿科波尔(Arkebauer,2002)认为,新股定价在比真实市场价值低15%~30%(即折扣率)的水平上,会刺激投资者的投资欲望。


IPO定价的主要方式


市场化的新股发行定价一般都是根据投资者实际需求情况,由主承销商和发行人协商确定发行价格.投资者实际认购需求往往是新股发行定价的决定因素。但在征集投资者认购需求之前,主承销商必须在发行人的配合下,估算反映发行人公司市场价值的参考价格,作为投资者做出认购决策的依据。


在完成发行新股的估值工作以后,主承销商将根据新股发行的具体情况选择合适的新股发行定价方式,保证新股发行工作顺利完成,并使最终确定的发行价格充分反映市场需求情况。


不同发行定价方式的区别体现在两个方面:一是在定价之前是否已获取并充分利用投资者对新股的需求信息;二是在出现超额认购时,承销商是否拥有配发股份的灵活性。根据这两个标准,各国的新股发行定价方式基本上可以分为4种类型,如表。



640.webp.jpg

以上4种方式是目前世界各国经常使用的新股发行定价方式。在实践中.各国证券监管机构根据本国证券市场的实际情况,通常规定可以采取其中一种或几种方式。


不管是在国内也好,在国外也好,IPO定价的游戏规则就是:一级市场和二级市场的投资者各赚各的钱,也就是自己吃自己那块蛋糕就好,不要总想着把别人的蛋糕也吃掉,那肯定不会有什么好的结果。


二维码

扫码加我 拉你入群

请注明:姓名-公司-职位

以便审核进群资格,未注明则拒绝

栏目导航
热门文章
推荐文章

说点什么

分享

扫码加好友,拉您进群
各岗位、行业、专业交流群