全部版块 我的主页
论坛 新商科论坛 四区(原工商管理论坛) 行业分析报告
629 2
2019-01-07

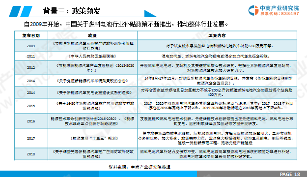
中商情报网讯:燃料电池具有发电效率高、环境污染小比能量高、噪音低、燃料范围广、可靠性高等优点。随着国家政策的推进以及环保的要求,燃料电池在新能源汽车领域得到不断应用。《中国制造2025》中提出:“到2025年,燃料电池堆系统可靠性和经济性大幅提高,和传统汽车、电动汽车相比具有一定的市场竞争力,实现批量生产和市场化推广”。为我国燃料电池行业发展提供了政策保障。

二维码

扫码加我 拉你入群

请注明:姓名-公司-职位

以便审核进群资格,未注明则拒绝

全部回复
2019-4-20 15:51:16
二维码

扫码加我 拉你入群

请注明:姓名-公司-职位

以便审核进群资格,未注明则拒绝

2019-5-22 13:35:56
很好,简单明了
二维码

扫码加我 拉你入群

请注明:姓名-公司-职位

以便审核进群资格,未注明则拒绝

栏目导航
热门文章
推荐文章

说点什么

分享

扫码加好友,拉您进群
各岗位、行业、专业交流群