全部版块 我的主页
论坛 休闲区 十二区 休闲灌水
783 1
2019-01-11

2018年以来外部环境不确定性加剧、国内需求表现疲弱,经济增速也随之持续下行,而经济运行稳中有变也给我国的就业形势蒙上了阴影,国务院于2018年11月中旬发布了关于促进就业的指导意见,提到就业是最大的民生,也是经济发展的重中之重。但由于就业的相关统计尚不充分,且部分统计指标与主观感受存在差异,因此市场普遍关心我国目前真实的就业情况究竟如何,而就业中又是哪些成份在承受着较大的压力,本报告对此进行展开分析。

1

失业率低位,就业并无压力?


失业率处于2018年低位。通常来说,失业率是观察就业情况最为直接的指标。我国对于失业率的统计主要有二:一是由统计局基于劳动力调查统计的城镇调查失业率,二是由人社部基于就业管理记录统计的城镇登记失业率。但2018年以来,城镇调查失业率波动范围极窄,均不超过0.3个百分点,且在8月达到2018年高点后趋势下行,而城镇登记失业率也持续回落,目前两者均处于2018年低位。


失业率走低和客观经济走势与主观感受存在差异。但是2018年以来GDP实际增速前高后低,一路下滑,三季度已降至6.5%的水平,创下2009年二季度以来的增速新低,处于低位的失业率水平与客观经济走势存在差异。此外,失业率走低与主观感受或也存在偏差,部分行业正迎来“寒冬”,降薪减员情况时有发生。

640.webp (14).jpg

新增就业增速放缓,失业增速触底回升。人社部和统计局对就业统计的另一类重要指标即是就业和失业人数,一般来说,两者之间存在着反向变动的关系。2018年11月城镇新增就业人数累计值虽然创下2013年以来的同期新高,但累计增速只有1%左右,较2017年城镇新增就业2.8%的增速水平有明显的放缓。此外,从失业人数上来看,2018年3季度城镇失业人数仍较2017年同期减少,但同比增速仅-0.4%,比2017年底的增速降幅也有明显收窄。

鉴于劳动力总量变化不大,因此,从绝对值上而言,新增就业人数的增加以及失业人数还在缩减,意味着目前就业态势依然平稳可控,但新增就业增速的放缓和失业人数增速的触底回升,说明就业压力可能已在逐渐显现。

640.webp (13).jpg

就业预期下行,服务业压力更大。此外,反映经济景气预期的PMI指标体系中也有对就业情况的刻画。2018年以来,制造业PMI从业人员指数均要低于2017年同期,而四季度更是显著下滑,创下自2016年以来的同期新低。非制造业PMI从业人员指数在四季度也有明显的下行,创下2013年以来的同期新低,而其中服务业更是刷新了2013年以来的季度值新低。由此可见,PMI从业人员指标也反映出就业的预期正在转差,我国的就业的确存在着一定的压力。

640.webp (12).jpg

2

就业稳中趋缓,何以佐证?

就业呈现稳中趋缓的态势,还能够从哪些指标上得到佐证?

就业服务机构岗位需求增速走低。根据中国人力资源市场信息监测中心对近百家城市公共就业服务机构岗位供需情况所做的统计,2018年以来用人单位的岗位需求人数增速在持续放缓,从1季度的4.5%回落至3季度的0.8%,增速几近归零,需求情况较2017年明显偏低,这意味着企业的用工意愿可能正在转弱。此外,其它类型就业服务机构的数据也呈现出同样的趋势,根据中国人民大学就业研究所与智联招聘合作发布的《中国就业市场景气报告》,2018年三季度基于智联招聘数据统计的招聘需求人数同比下降27%,较2季度的跌幅继续扩大。

640.webp (11).jpg

毕业生是每年新增就业中的重点群体,其毕业后的去向也能侧面反映出就业形势是否严峻。一般来说,考研和考取国家公务员是毕业生去企业就业之外的两种替代性选择,一旦企业就业形势趋紧,毕业生就会推迟进入职场或选择体制内的工作以规避就业风险。

考研考“公”热度攀升,毕业去向折射求职压力。2018年无论是考研还是考“公”的热度均在攀升,报名参加2019年研究生考试的人数达到创纪录的290万人,同比增速突破20%,而据中国教育在线对2019年考生考研动机的调查,就业压力大排在首位,占比接近40%。2019年国家公务员考试虽然招录人数较2018年缩减近一半,但资料审核通过人数仅缩减不到20%,这也造成审核通过人数与招录人数之比达到95:1的新高。挤破头的考研和考公无疑说明毕业生(其实也不仅是毕业生)求职压力的加大,在企业谋求一份理想工作可能并不容易。

640.webp (10).jpg

农村外出务工增速放缓,城市因何吸引力不再?农民工是就业中的另一重点群体,但2018年以来,外出务工的农民工增速已不如前,2017年农村外出务工人数季度同比增速尚能维持在1.5%水平以上,而2018年二、三季度增速水平已不足1%,为何外出务工对于农民的吸引力不再?诚然这可能与产业转移、农民工年龄结构变化等多种因素有关,但在城乡之间工资水平差距仍然存在的情况下,外出务工人数增速的放缓或也反映了城市能够提供适合农民工就业的岗位正在减少。

640.webp (9).jpg

经济减速利润转差,就业压力自然显现。宏观层面也很容易找到就业形势趋严的原因,2018年以来GDP和工业企业利润增速双双下滑,其中工业企业利润增速更是较2017年下降近10个百分点,而在经济增长速度放缓、工业企业利润增速转差的背景之下,企业经营尚且困难,更谈不上大举扩张,因此用工量趋于萎缩,就业压力的上升自然显得合情合理。

因此,多个维度的指标都表明,虽然目前我国就业态势依然平稳可控,但后续存在放缓压力。

640.webp (8).jpg

3

压力或从哪里上升?

整体来看,就业存在着放缓的风险,那么,就业压力最可能来自哪里呢?我们结合最新的数据变化来观察些微的线索。

1、二三线城市,就业或不易

二三线城市压力在加大。根据中国人民大学就业研究所与智联招聘合作发布的《中国就业市场景气报告》,我们能够观察到二三线城市的就业压力在显著上升。从招聘需求上来看,2018年三季度整体较二季度下滑超过20%,而其中仅一线城市(北上广深)环比增速跌幅不及均值,其余城市环比下降的幅度均超过均值水平。结合2018年以来的各线级城市就业景气情况,一线城市2018年前三季度CIER指数均值0.78,较2017年四季度变化不大,而新一线、二线和三线城市CIER指数的下降幅度依次递增,意味着就业竞争程度明显上升,岗位需求的增长落后于求职者需求。

640.webp (7).jpg

各线级城市之间就业形势的分化或与就业人口流动相关。随着一线城市各项生活成本的上升,以及部分一线城市户籍限制依然存在,在其中定居就业已经变得颇为不易,特别是2018年以来一线城市的房租成本有了明显的上涨,2018年涨幅均在9%以上,包揽全国城市租金涨幅的前四席,深圳和上海两城市租金涨幅更是高达19%、13%。高房价高房租或倒逼就业人口从一线城市回流到二三线城市,由此引发了二三线城市求职人数的回升,但经济回落态势下,二三线城市难以创造更多合适的岗位满足就业需求,因而就业压力日渐增强。

640.webp (6).jpg

2、去产能收缩制造业用工,金融与IT风光不再

制造业企业用工收缩。2018年以来规模以上工业企业的从业人员数量也有所走低,其中主要受到制造业的拖累,2018年11月规模以上工业企业每家平均从业人员数量同比下降9.3%,较2017年跌幅扩大5.3个百分点,而采矿业和公用事业2018年的增速跌幅均较2017年有所收窄,仅制造业企业跌幅扩大6.5个百分点,指向规模以上制造业企业平均用工人数有所收缩,或意味着制造业就业压力的加大。

去产能对制造业用工影响较大。对制造业的子行业做以进一步区分,我们发现,在从业人数普遍回落的大背景下,中游原材料行业的收缩幅度更为明显,2018年11月规模以上中游原材料类制造业企业,每家平均的从业人员数量增速跌幅要比2017年扩大超过8个百分点,而中游加工组装类制造业行业和下游行业跌幅仅扩大5-6个百分点。中游原材料类制造业从业人员数量的下滑主要同去产能有关,像受到去产能政策影响较大的有色、水泥行业平均每家企业用工人数2018年增速跌幅均较2017年扩大10个百分点以上,但钢铁行业由于企业数量较从业人员数量收缩程度更大,因此2018年平均每家规模以上企业的从业人员数量较2017年不降反升。

640.webp (5).jpg

金融与IT行业风光不再。而服务业中金融和IT行业的就业变化值得关注,根据人大和智联招聘合作发布的《中国就业市场景气报告》,2018年特别是二三季度以来,金融和IT行业的招聘需求同比增速大幅回落,远高于整体需求下滑的幅度。而且其统计的各个IT子行业,如网络游戏、计算机软件和电子商务等均表现不佳,金融中则主要受到非银子行业的拖累,二三季度基金证券投资子行业的同比增速跌幅均超过30%,银行业需求下滑幅度也超过整体水平,但相对要好于非银。这意味着曾经的高薪行业或正在缩减招聘计划,而裁员降薪的新闻也屡见报端,这些行业如今对求职者而言可能并不友好。

640.webp (4).jpg

金融行业去杠杆,监管政策趋严。金融行业岗位需求的下滑主要同去杠杆有关,资管新规发布、监管政策趋严使得非标通道等业务大幅萎缩,造成了全社会融资增速的下降,信用创造活动尚未见起色。而2018年股票市场指数的回落态势也令证券、基金等投资相关行业业绩压力渐增。金融行业整体景气下行使得用人需求也趋于收缩,部分行业甚至已经开始裁员降薪。

而互联网行业就业压力因何上升?这主要来自两方面因素的影响。

其一,互联网行业发展较多地依赖于创投等股权融资,2017年创业投资金额中接近35%都投向了互联网和IT行业,而股权投资的回报取决于退出环节,IPO是收益最高的退出方式。2018年股票市场的低迷影响了股权投资回报,进而造成其募集金额大幅下降,据清科集团统计,前11月股权投资市场募资总额同比回落近30%,这会使得互联网企业融资受到较大的影响,难以支撑其业务和人员的大幅扩张。

其二,互联网行业人力成本较高,2017年全国各行业就业人员工资中,信息传输、软件和信息技术服务业就以约13万元的年平均工资居首,超过第二名的科学研究和技术服务业2万多元,甚至对于某些轻资产公司而言,人力资源可能几乎是其唯一的成本。在行业景气度随着经济增速同步转弱之时,从人力上开始削减成本自然就成了互联网公司的首要选择,因此行业对于员工的需求不断走弱。

640.webp (3).jpg

4

缓解就业压力,期待减税加码

1、就业转弱拖累收入,房贷风险值得关注

就业转弱拖累收入。工资收入是居民收入最主要的组成部分,就业下滑对居民收入将造成很大冲击。根据统计局调查,2017年我国居民人均可支配收入2.6万元,其中工资性收入接近1.5万元,占总收入比重超过一半,而转移净收入和财产净收入占比分别为18%和8%。所以对于失去工作的人来说,没有工资收入将极大地影响整体收入水平。

消费增速同步趋缓。而从历史数据来看,我国社会消费品零售总额与人均可支配收入密切相关,在人均可支配收入下滑时期,消费增速也有明显下降。2009年和2013年均出现过人均可支配收入增速下滑的情况,相对应当年的消费增速相比于前一年也分别下降了1.5和1.6个百分点。

贫富差距也将扩大。由于高收入人群的财产性收入在总收入的比重更高,而低收入人群主要依靠工资收入,因此工资性收入的减少对低收入人群的负面影响要远远大于高收入人群。近几年,由于经济的快速发展,我国基尼系数持续回落,但是2016年出现小幅反弹。如果就业市场持续恶化,就业下滑会导致低收入人群收入下降幅度更大,并进一步拉开贫富差距。

640.webp (2).jpg

更值得注意的是,前两年房价上涨导致居民大幅加杠杆。2015年以来,一线城市的限购放开和三四线城市的棚改货币化安置推动全国各地房价都出现了大幅上涨的情况。在本轮房价上涨的过程中,全国都存在居民加杠杆买房的行为,2016年以来居民住房贷款月均新增规模达到3600多亿元,远高于前几年。

就业下滑有可能引发局部断供潮。住房贷款大规模上涨的背后意味着本轮购房的居民承担了更高的月供,目前大部分居民的购房月供主要依靠工资收入偿还,一旦部分居民失去工作,也就失去了持续还款的能力,可能引发局部房贷断供潮。这样一方面会导致银行不良贷款率持续上升,另一方面也会对部分城市的房价产生较大冲击,所带来的风险不容忽视。

640.webp (1).jpg

附件列表
640.webp.jpg

原图尺寸 229.06 KB

640.webp.jpg

二维码

扫码加我 拉你入群

请注明:姓名-公司-职位

以便审核进群资格,未注明则拒绝

全部回复
2019-1-11 13:34:32
2、高度重视稳定就业,期待减税政策加码

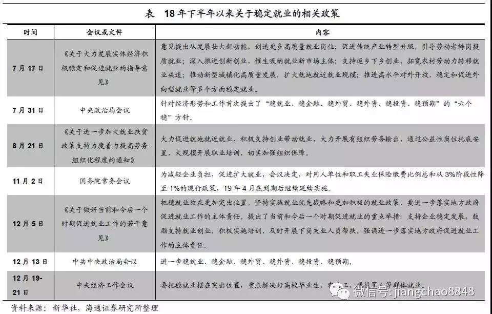
目前决策层对稳定就业工作高度重视,在2018年7月31日召开的中央政治局会议上提出六个稳定,其中稳就业居于首位,这意味着稳定就业或是当前经济工作中最重要的政策目标。

围绕着稳定就业,各部门2018年下半年以来又陆续出台了多项举措。其中7月10日发改委联合17个部门出台《关于大力发展实体经济积极稳定和促进就业的指导意见》,提出从十个方面稳定和促进就业。而8月21日人社部和财政部又联合出台《关于进一步加大就业扶贫政策支持力度着力提高劳务组织化程度的通知》,提出大力促进就地就近就业,积极支持创业带动就业,大力开展有组织劳务输出。此外,11月2日总理在主持召开的国务院常务会议上决定延长用人单位和职工失业保险缴费比例下降的政策执行时间。而12月底召开的中央经济工作会议也提出要把稳就业摆在突出位置,重点解决好高校毕业生、农民工、退役军人等群体就业。

就业的压力如何化解?由于民营企业吸纳了城镇新增就业的80%以上,因此对民营企业特别是小微企业的帮扶是缓解就业问题的有力抓手。

2018年下半年,政府出台了多项针对民营企业融资难的政策措施,民企融资环境有所改善。例如央行将采取“三支箭”的政策组合支持民营企业拓宽融资途径,包括宏观审慎评估(MPA)中新增专项指标、为金融机构提供信贷资金、设立债券融资支持工具和股权融资支撑工具等。国常会上总理也提出从拓宽融资渠道、激发金融机构内生动力和降低小微企业贷款平均利率三个方面支持民企融资。受此影响,近期民营企业的融资环境有部分改善,信用债市场显示AA级与AAA级企业债风险利差下降大概20BP。

“融资的高山”虽然有望翻越,但“市场的冰山”和“转型的火山”仍然存在。要从根本上解决民营企业的经营困境及其对就业市场带来的冲击,还需要财政政策予以配合,而首要措施就是要加大对民营企业减税降费的力度。就业的问题本质是经济问题,2018年12月全国制造业PMI指数大幅下滑,已跌至荣枯线下,可见2019年经济下行压力预计进一步加大,如果经济持续下行,那么就业市场将会面临较大冲击。更大力度的减税降费政策能够增强企业对未来的信心,促进企业扩大生产和投资,进而帮助2019年经济企稳,也只有经济企稳、企业扩大经营才能够真正改善就业市场低迷的情况。
二维码

扫码加我 拉你入群

请注明:姓名-公司-职位

以便审核进群资格,未注明则拒绝

栏目导航
热门文章
推荐文章

说点什么

分享

扫码加好友,拉您进群
各岗位、行业、专业交流群