全部版块 我的主页
论坛 会计与财务管理论坛 七区 会计与财务管理
1206 0
2019-01-22

本重要提要的目的在于汇总2018年主管部门、监管部门的最新规范、监管文件或通知,提要关注相关变化的重点,提高审计质量,并不代表应在审计中所有应关注事项或应执行的所有审计程序。本重要提要主要适用于上市实体、拟上市实体、大型国有企业等实体的财务报表审计,也供其他实体审计参考。


一、主管部门2018年度发布的或自2018年起施行的重要准则、规定


(一)财政部发布的准则、规定


1、审计准则


财政部在2018年度未颁布或修订审计准则。


财政部于2016年12月23日发布财会〔2016〕24号公告,印发《在审计报告中沟通关键审计事项》等12项注册会计师审计准则,俗称修订的审计报告相关准则。


2、企业会计准则、相关规定等


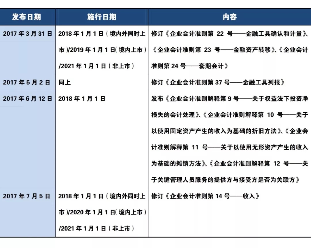
(1)2018年发布

640.webp (7).jpg

(2)以前年度发布的自2018年某时点起施行

640.webp (6).jpg


(二)中国注册会计师协会发布的规定

640.webp (5).jpg

10月12日,中注协发布了《上市公司2017年年报审计情况分析报告》。


(三)中国证监会发布的与上市公司审计有关的重要文件

640.webp (4).jpg


(四)证券交易所、全国中小企业股份转让系统发布的与上市公司审计有关的重要文件


1、1月18日,全国中小企业股份转让系统发布《挂牌公司信息披露及会计业务问答(四)——业绩预告、业绩快报与签字注册会计师定期轮换》及相关模板的公告,对创新层挂牌公司签字注册会计师定期轮换问题及业绩预告、业绩快报的披露问题作进一步的指导与规范,自发布之日起实施。


2、5月3日,全国中小企业股份转让系统发布了《全国中小企业股份转让系统公开转让说明书信息披露指引—医药制造公司》和《全国中小企业股份转让系统挂牌公司信息披露指引—医药制造公司》,自2018年7月1日起生效实施。


3、5月11日,上海证券交易所发布了《上海证券交易所资产支持证券定期报告内容与格式指引》(上证发〔2018〕29号),自发布之日起实施。


4、5月11日,深圳证券交易所制发《行业信息披露指引第10号——上市公司从事民用爆破相关业务》、《行业信息披露指引第11号——上市公司从事珠宝相关业务》和《行业信息披露指引第12号——上市公司从事软件与信息技术服务业务》,均自发布之日起施行。


5、9月19日,全国中小企业股份转让系统发布了《全国中小企业股份转让系统公开转让说明书信息披露指引—环境治理公司》和《全国中小企业股份转让系统挂牌公司信息披露指引—环境治理公司》, 自公布之日起施行。


6、10月19日,深交所发布《深圳证券交易所首次公开发行股票发行与上市指南(2018年修订)》(深证上〔2018〕492号)。


7、11月16日,上交所、深交所发布了《股票上市规则(2018年11月修订)》《创业板股票上市规则(2018年11月修订)》、《退市公司重新上市实施办法(2018年修订)》,自发布之日起施行。


8、12月28日,上交所制定或修订了《上市公司行业信息披露指引第二十一号——集成电路》等12项指引,涉及集成电路,航空、船舶、铁路运输设备制造,医疗器械,食品制造,黄金珠宝饰品,影视,家具制造,有色金属,电力,医药制造,光伏,服装等行业,自2019年1月1日起施行。


二、中国证监会2018年发布的重要监管精神


(一)依据或来源


本节的中国证监会2018年发布的重要监管精神,主要依据或来源于以下各项:


1、中国证监会会计部主办并在2018年度发布的《会计监管工作通讯》、《会计监管风险提示》、《2017年上市公司年报会计监管报告》、《2018年度审计机构基础审计程序(函证)专项检查情况通报》等监管文件。


2、财政部会同证监会发布的《我国上市公司2017年执行企业内部控制规范体系情况分析报告》。


3、2018年8月,证监会官网发布《2017年上市公司非标准意见审计报告情况分析》。


4、中国证监会会计部和中国注册会计师协会于2018年11月29至12月1日联合举办的2018年证券资格会计师事务所审计培训班所传送的内容。


(二)2017年上市公司年报会计监管报告


2018年8月3日,证监会网站发布了《2017上市公司年年报会计监管报告》,就企业会计准则和财务信息披露规则执行问题、内控与年报审计问题进行了汇总,主要内容有:

640.webp (3).jpg


(三)会计监管风险提示第8号——商誉减值


证监会会计部于2018年11月发布《会计监管风险提示第8号——商誉减值》,就商誉减值的会计监管风险进行提示,该提示旨在揭示上市公司、拟上市公司、新三板挂牌公司的商誉后续计量环节的有关会计监管风险,且分别从企业、会计师事务所、资产评估机构三个角度提出了常见问题与监管关注事项。其中,对会计师事务所的监管关注事项如下:

640.webp (2).jpg

上述针对会计师事务所的监管关注事项,还应当结合同时针对上市公司、评估机构的监管关注事项一并阅读,重点领会其监管精神。


(四)函证专项检查情况通报


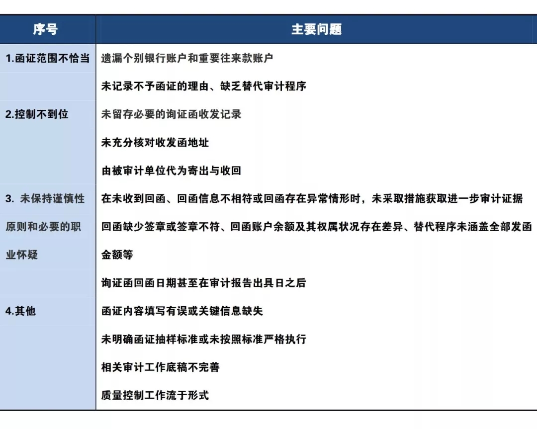
2018年证监会组织各证监局对证券资格会计师事务所开展函证审计程序专项检查整治工作,共抽取38家会计师事务所执业的365个审计项目。2018年10月证监会通报函证专项检查情况,比较突出的问题如下:

640.webp (1).jpg


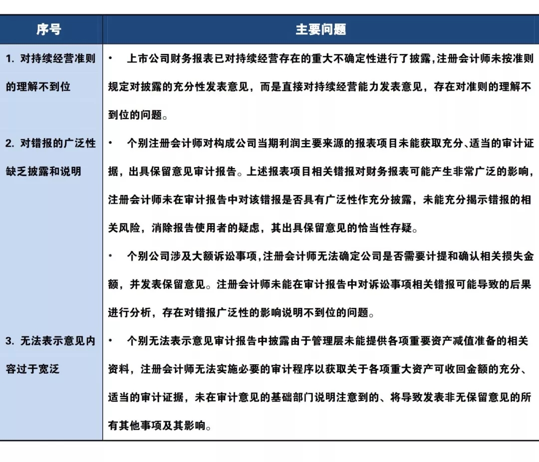
(五)2017年上市公司非标准意见审计报告情况分析


8月29日,证监会发布《2017年上市公司非标准意见审计报告情况分析》,就2017年上市公司非标意见进行了总结归纳,并指出了非标准意见审计报告存在的三点问题:

640.webp.jpg


(六)证监会会计部2018年年报培训传达的监管精神


2018年11月29日至12月1日,中国证监会会计部、中国注册会计师协会在北京联合举办了2018年证券资格会计师事务所审计培训班。证监会首席会计师兼会计部主任贾文勤、中注协秘书长陈毓圭发表了重要讲话。贾文勤强调,当前国内外经济形势稳中有变,企业经营困难较多,上市公司长期积累的风险有所暴露,各会计师事务所要在2018年年报审计工作中进一步增强风险防范意识,保持足够的职业怀疑,充分关注商誉减值、资金占用、对外担保、并购重组、重大非常规交易等领域的审计风险,切实强化风险评估、函证、监盘、分析性复核等关键审计程序的执行,确保审计质量。


二维码

扫码加我 拉你入群

请注明:姓名-公司-职位

以便审核进群资格,未注明则拒绝

栏目导航
热门文章
推荐文章

说点什么

分享

扫码加好友,拉您进群
各岗位、行业、专业交流群