全部版块 我的主页
论坛 会计与财务管理论坛 七区 会计与财务管理
3252 0
2019-01-29

一、更换会计师事务所

2017年11月13日宝馨科技(002514)召开第四届董事会第十次会议, 审议通过了《关于变更会计师事务所的议案》,同意聘请江苏苏亚金诚会计师事务所(特殊普通合伙)为公司2017年度审计机构:根据公司生产经营和业务发展需要,为了更好推进审计工作的开展,经综合评估及审慎研究,公司将变更会计师事务所,并就变更审计机构事宜通知了原审计机构立信会计师事务所及进行了协商沟通。公司董事会同意聘请苏亚金诚会计师事务所为公司2017年度审计机构。

二、2017年报前期差错更正

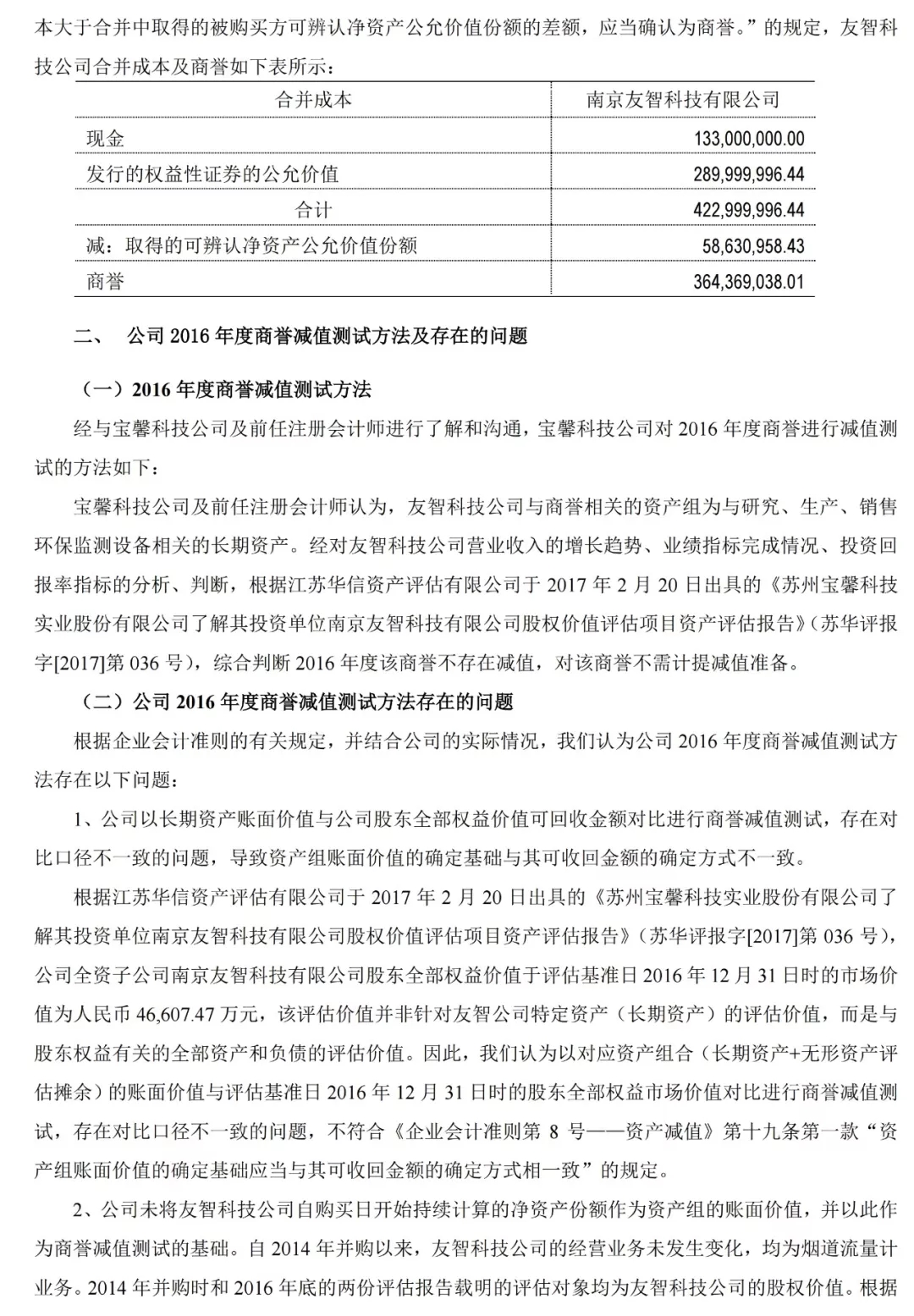
2018年4月24日宝馨科技(002514)召开第四届董事会第十四次会议及第四届监事会第十二次会议,审议通过了《关于前期会计差错更正的议案》:根据《企业会计准则第8号—资产减值》相关商誉减值的规定,资产组的可收回金额低于其账面价值的(含商誉),应当确认商誉的减值损失。本公司委托具备资质的评估机构于2017年2月20日出具的《苏州宝馨科技实业股份有限公司了解其投资单位南京友智科技有限公司股权价值评估项目资产评估报告》(苏华评报字【2017】第036号),友智科技公司股东全部权益价值于评估基准日2016年12月31日时的市场价值为人民币46,607.47万元。根据上述评估结论,截止2016年12月31日,商誉减值测试前的余额36,436.90万元,与商誉相关的资产组的账面价值19,936.92万元,友智科技公司商誉减值9,766.35万元。公司2016年度合并报表中未确认该商誉减值,本年度作为前期会计差错调整年初及上期报表数据。

三、深圳证券交易所问询函

根据2017年年报,你公司对 2016年度财务报告进行前期会计差错更正,分别调减 2016年商誉、未分配利润、净利润等科目金额9,766.35万元,调增2016年度资产减值损失 9,766.3 万元。请你公司详细说明进行前期会计差错更正的原因及合理性,请立信会计师事务所(特殊普通合伙)核查并对2016年未计提商誉减值损失的原因及是否符合会计准则的相关规定发表明确意见,并请江苏苏亚金诚会计师事务所(特殊普通合伙)就公司因2016年未计提商誉减值损失而进行会计差错更正事项是否符合会计准则规定发表明确意见。

四、立信会计师事务所答复

立信会计师事务所《关于宝馨科技2016年12月31日未计提友智科技相关的商誉减值准备专项核查报告》如下:

立信会计师事务所认为:

1、宝馨科技管理层 2018 年 4 月 26 日对友智科技是否存在商誉减值迹象所作判断的依据,与公司 2016 年度资产减值公告时的依据一致。宝馨科技管理层在没有发现新的重大证据的情况下,依据同一证据,对同一资产在同一时点的可收回金额的判断结论截然相反,进而否定自己以前年度的会计处理,且数额巨大,我们认为不够谨慎。

2、通过阅读宝馨科技公司 2017 年 5 月 24 日《关于对深圳交易所问询函回复的公告》(2017-049 号)的内容,我们可以看出在 2016 年末宝馨科技管理层对友智科技基本面的判断是良好的,未发现减值迹象的。2018 年宝馨科技管理层在没有发现新的重大证据的情况下认为与友智科技相关的商誉在2016年12月31日存在重大减值,我们认为其自相予盾。如果 2017-049 号公告是客观公正的,即使 2017 年末宝馨科技管理层发现该项商誉存在减值迹象,也不应该追溯调整。

3、根据宝馨科技发布的前期差错更正公告及 2017 年度财务报表审计机构出具的审计报告,其计算商誉减值的方法为 4.66(股东权益市场价值)-3.64(商誉账面价值)-1.99(企业账面净资产)=-0.97 亿元。该减值测试模型不符合《企业会计准则第 8 号——资产减值》的相关规定。如:资产组完全等同于子公司整体净资产、股东权益市场价值等同于资产组可收回金额、采用企业会计准则未定义的参数作为减值计提的依据等均不符合企业会计准则的相关规定。

4、依据《企业会计准则第 8 号——资产减值》的规定“资产组一经确定,各个会计期间应当保持一致,不得随意变更”,公司的处理也未遵循该项规定。

5、我们认为公司商誉减值测试的逻辑存在问题,如果套用以上宝馨科技的计算公式,则公司实现的净利润越多,计提的商誉减值可能越大;利润分配越多,计提的商誉减值可能越小,显然不合常理。

6、从宝馨科技发布的前期差错更正公告及及2017 年度财务报表审计机构出具的审计报告中,我们无法得知其追溯调整的期间是否正确 ,为何仅针对2016年度追溯调整。

640.webp (8).jpg 640.webp (7).jpg 640.webp (6).jpg 640.webp (5).jpg 640.webp (4).jpg

五、江苏苏亚金诚会计师事务所问询函答复

江苏苏亚金诚会计师事务所主要观点如下:

根据企业会计准则的有关规定,并结合公司的实际情况,我们认为公司 2016 年度商誉减值测试方法存在以下问题:

1、公司以长期资产账面价值与公司股东全部权益价值可回收金额对比进行商誉减值测试,存在对比口径不一致的问题,导致资产组账面价值的确定基础与其可收回金额的确定方式不一致。

2、公司未将友智科技公司自购买日开始持续计算的净资产份额作为资产组的账面价值,并以此作为商誉减值测试的基础。自 2014 年并购以来,友智科技公司的经营业务未发生变化,均为烟道流量计业务。2014 年并购时和 2016 年底的两份评估报告载明的评估对象均为友智科技公司的股权价值。根据《企业会计准则第 8 号——资产减值》第十八条第二款:“资产组的认定,应当以资产组产生的主要现金流入是否独立于其他资产或者资产组的现金流入为依据。同时,在认定资产组时,应当考虑企业管理层管理生产经营活动的方式(如是按照生产线、业务种类还是按照地区或者区域等)和对资产的持续使用或者处置的决策方式等”。据此,我们认为:应将友智科技公司自购买日起持续计算的净资产份额作为资产组的账面价值,并以此作为商誉减值测试的基础。

640.webp (3).jpg 640.webp (2).jpg 640.webp (1).jpg 640.webp.jpg


二维码

扫码加我 拉你入群

请注明:姓名-公司-职位

以便审核进群资格,未注明则拒绝

栏目导航
热门文章
推荐文章

说点什么

分享

扫码加好友,拉您进群
各岗位、行业、专业交流群