全部版块 我的主页
论坛 金融投资论坛 六区 金融实务版 投行专版
1295 0
2019-02-13

IPO无形资产出资问题在IPO过程中比较普遍。   

一方面是因为各地工商局为了招商引资或者不作为等原因,导致企业无形资产出资比例不符合公司法的规定。正常来说,公司法规定是非常明确的,如果各地工商局能够严格按照法律规定执行,是不应该出现出资比例不合规定的问题的。

另一方面由于在企业成立之初,规模还较小,各地招标或者评比等对注册资本有要求,而企业达不到要求通常会拿无形资产来凑,拿一些本身并没有多大含金量的专利权等通过评估公司,高价评估,用来出资,做大公司实收资本。

本文将通过对无形资产出资存在的问题及法律规定、监管审核要求、解决方案、案例分析等方面对无形资产出资问题进行简单分析。

一、存在的问题及法律规定

如前文所述,无形资产出资主要存在出资比例不合规及资产价值不足两个问题,下文分别对两个问题进行分析。

(一)无形资产出资比例不合规

无形资产出资比例主要系公司法规定,各个时间的公司法对无形资产出资比例规定不一致。

1999年《公司法》规引二十四条第二款规定:“以工业产权、非专利技术作价出资的金额不得超过有限责任公司注册资本的百分之二十,国家对采用高新技术成果有特别规定的除外。”也就是说按照当时的规定,无形资产出资最高只能是20%,部分高新园区规定最高可达35%,但事实上是与国家规定相抵触的。

2006年修订的《公司法》第二十七条第三款规定:“全体股东的货币出资金额不得低于有限责任公司注册资本的百分之三十。”因货币出资不低于30%,理论上说无形资产出资最高可达70%。

2013年修订的《公司法》删除了对货币出资或者无形资产出资比例的要求。

由于各个时期对无形资产出资比例规定不一致,比较常见的是在2006年修订公司法之前出资比例超过了20%,但是未超过35%。在2006年修订公司法后,由于无形资产出资比例可达70%,相对来说,此时不合规情况会少很多。另外2013年修订新公司法后,不再对货币出资或者无形资产出资比例做要求,对一大批拟IPO企业是件喜事,因为即使当时存在问题,现在也符合现行公司法了。

(二)无形资产出资不实

1999年《公司法》规引二十四条第一款规定:“对作为出资的实物、工业产权、非专利技术或者土地使用权,必须进行评估作价,核实财产,不得高估或者低估作价。”

2006年修订的《公司法》第二十七条第二款规定:“对作为出资的非货币财产应当评估作价,核实财产,不得高估或者低估作价。法律、行政法规对评估作价有规定的,从其规定。”

2013年修订的《公司法》第二十七条第二款规定:“对作为出资的非货币财产应当评估作价,核实财产,不得高估或者低估作价。法律、行政法规对评估作价有规定的,从其规定。”

各个时期对无形资产出资评估都有要求,只是描述小有差异而已。在实务中,不少公司为了做大公司注册资本,会通过评估公司高评无形资产价值,用无形资产出资。在公司计划IPO之前,这不会存在什么问题,但一旦公司打算IPO,就需要对过去的问题进行补救。

二、监管要求

由于是公司法的硬性规定,因此对于无形资产出资的问题,其实证监会监管方面并没有太大弹性。

(一)无形资产出资比例不合规的监管政策

由于无形资产出资比例问题,随着时间推移,现在已经不再是问题了,所以对历史上无形资产出资比例不合规通常只需要详细披露历史上不合规的问题,取得当地工商局对此事件发表的不追究责任的意见,一般都能通过审核,不会成为IPO发行的障碍。

(二)无形资产出资不实监管政策

对于无形资产出资不实问题要求较严格,因为对于虚假出资、抽逃出资不仅是违反公司法,刑法对此还规定了刑事责任。历史上IPO审核对无形资产出资不实监管政策基本一致,最新的51条规定也对此做出了要求:

发行人股东存在未全面履行出资义务、抽逃出资等情形的,或在出资方式、比例、程序等方面存在瑕疵的,应当在申报前依法采取补缴出资、补充履行相关程序等补救措施。

保荐机构和发行人律师应当对出资瑕疵事项的影响及发行人是否因出资瑕疵受到过行政处罚、是否构成重大违法行为及本次发行的法律障碍,补足出资是否已取得其他股东的同意、是否存在纠纷进行核查并发表明确意见。发行人应当充分披露存在的出资瑕疵事项、采取的补救措施,以及中介机构的核查意见。我会在审核中充分关注发行人的出资瑕疵问题,综合考虑出资瑕疵性质、采取的补救措施及有效性、有权机关的行政处罚决定等因素,对于涉及金额较大、存在恶意隐瞒、提供虚假文件或者对股东权益有重大影响等重大出资瑕疵事项作为影响发行上市条件的问题进行重点关注,出现前述情况的,原则上构成发行上市的法律障碍。

因此对于无形资产出资不实问题,应当采取补救措施,保荐机构、律师发表意见,发行人充分披露等。

三、解决方案

(一)无形资产出资比例不合规的解决方案

由于无形资产出资比例在2013年修订的公司法已经取消,因此这不再是一个严重的问题。对此的解决方案是:充分披露历史出资过程及存在问题,说明虽然不符合当时的公司法规定,但是符合现行有效的公司法规定,取得工商局出具的合法合规证明及对此事项不追究责任的说明,保荐机构、律师对此事项发表明确意见。

(二)无形资产出资不实解决方案

无形资产出资不实问题应当谨慎对待,对此通常解决思路为:

1、对历史上出资过程进行详细说明,说明无形资产是否进行评估,评估机构是否具备证券资格,评估价格是否符合出资时点时的公允价值,评估价格是否过高

2、对于历史上无形资产出资,如果评估机构无证券资格,应当聘请具有证券资格的评估机构进行评估复核。

3、如果评估价格存在问题,应当由问题出资当时的股东进行全额补足。

4、控股股东、实际控制人应当承诺:若公司因无形资产出资问题被有关部门追究法律责任,由控股股东、实际控制人承担一切损失。

5、保荐机构、律师发表明确意见,无形资产出资问题是否构成本次发行障碍。

四、案例分析

北京真视通科技股份有限公司(002771)于2015年6月IPO成功,其招股说明书披露了其无形资产出资瑕疵问题。

2006年5月15日,直真有限股东会通过决议,决定增加注册资本560万元,由胡小周以非专利技术“TDY-XX系列移动通讯电源技术”出资180万元、货币出资72万元;由王国红以非专利技术“AV资源管理系统软件技术”出资220万元、货币出资88万元,并相应修改公司章程。本次增资经北京中达安永会计师事务所有限责任公司于2006年5月23日出具的中达安永[2006]验字041号《验资报告》审验。发行人于2006年5月31日完成了本次工商变更。

1)本次增资涉及的资产评估及资产转移情况

北京市洪州资产评估有限责任公司于 2006 年 4 月 17 日出具洪州评报字(2006)第 2-089 号《评估报告》,对胡小周、王国红用以出资的非专利技术“TDY-XX 系列移动通讯电源技术”、“AV 资源管理系统软件技术”进行了评估,根据该《评估报告》,“TDY-XX 系列移动通讯电源技术”、“AV 资源管理系统软件技术”的评估价值分别为 180 万元、 220 万元,评估基准日为 2006 年 4 月 15 日,评估方法为收益现值法。

2006 年 5 月 23 日,胡小周、王国红分别与直真有限签订《财产转移协议》,将其用以认缴增资的无形资产转让给直真有限。 2006 年 5 月 23 日,北京中达安永会计师事务所有限责任公司出具中达安永[2006]专审 070 号《财产转移专项审计报告》,经其审计,上述用以出资的非专利技术均已办理财产转移手续,直真有限已作相应会计处理。

2)关于出资的无形资产为非职务专有技术的情况说明

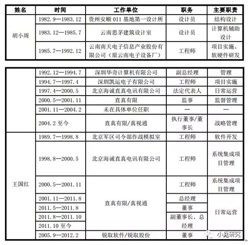
胡小周、王国红的工作单位、职务和主要职责按时间节点整理如下表: 640.webp.jpg

……(对出资的无形资产为非职务专有技术的情况说明进行了详细阐述)

3)出资无形资产的投入使用情况

上述两项专有技术投入公司后即开始发挥实际作用,其中,“AV 资源管理系统软件技术”用于研发形成了综合会议管理平台软件,“TDY-XX 系列移动通讯电源技术”通过集成应用用于视频会议终端设备、音频设备及视频显示设备的驱动电源。

4)评估复核情况

由于北京市洪州资产评估有限责任公司未取得证券期货相关业务评估资格证书,2012年6月,发行人聘请上海东洲资产评估有限公司(持有编号为0210049005的证券期货相关业务评估资格证书)对该次无形资产出资进行了评估复核,并出具了《北京真视通科技股份有限公司无形资产评估复核报告》(沪东洲资评报字【2012】第0503187号)。评估复核结论为:原评估报告评估目的、评估方法、评估基准日和评估结果等基本合理,未发现明显存在重大不合理或瑕疵事项。有关评估复核报告的具体内容参见本招股说明书“第十节财务会计信息十四、股份公司设立时及报告期内资产评估情况(二)评估复核情况”。

……(评估复核过程进行详细阐述)

5)非专利技术增资的合法性分析

发行人以非专利技术增资已经股东会审议并通过,符合发行人《公司章程》的相关规定。

直真有限以非专利技术增资,符合 2005 年 10 月 27 日颁布 2006 年 1 月 1 日开始实施的《公司法》第二十七条“股东可以用货币出资,也可以用实物、知识产权、土地使用权等可以用货币估价并可以依法转让的非货币财产作价出资;但是,法律、行政法规规定不得作为出资的财产除外”的规定。

用以出资的非专利技术已办理财产转移手续,并经北京中达安永会计师事务所有限责任公司出具中达安永[2006]专审 070 号《财产转移专项审计报告》的确认,符合2005 年 10 月 27 日颁布 2006 年 1 月 1 日开始实施的《公司法》第二十八条“股东应当按期足额缴纳公司章程中规定的各自所认缴的出资额,以非货币财产出资的,应当依法办理其财产权的转移手续”的规定。

该次增资经北京中达安永会计师事务所有限责任公司于 2006 年 5 月 23 日出具的中达安永[2006]验字 041 号《验资报告》审验,符合 2005 年 10 月 27 日颁布 2006 年1 月 1 日开始实施的《公司法》第二十九条“股东缴纳出资后,必须经依法设立的验资机构验资并出具证明”的规定。

用以出资的非专利技术的资产评估、评估复核过程及结果合理、有效,符合 2005年 10 月 27 日颁布 2006 年 1 月 1 日开始实施的《公司法》第二十七条“对作为出资的非货币财产应当评估作价,核实财产,不得高估或者低估作价。法律、行政法规对评估作价有规定的,从其规定”的规定。

出资变更完成后,发行人注册资本为 1,060 万元,其中非专利技术出资 400 万元,占公司注册资本 37.74%;货币出资 660 万元,占注册资本的 62.26%,符合 2005 年10 月 27 日颁布 2006年 1 月 1 日开始实施的《公司法》第二十七条“全体股东的货币出资金额不得低于有限责任公司注册资本的百分之三十”的规定。

发行人以非专利技术增资后,北京市工商行政管理局于 2006 年 5 月 31 日核准了本次变更,符合 2005 年 10 月 27 日颁布 2006 年 1 月 1 日开始实施的《公司法》第一百八十条“公司增加或者减少注册资本,应当依法向公司登记机关办理变更登记”的规定。

综上所述,保荐机构及律师认为,发行人前身直真有限股东以非专利技术经评估后认缴新增注册资本,符合当时有效的《中华人民共和国公司法》的相关规定。

6)非专利技术增资不存在损害其他股东利益的情形

经核查,发行人本次以非专利技术出资是基于对员工股东激励的考虑,且经当时全体显名股东和隐名股东的一致同意。在该次增资完成后,新增注册资本由所有股东按比例一并享有,各自享有的股权按照原有的出资比例随之无偿增加,未被稀释,且发行人所有显名股东和隐名股东对于该次增资没有其他协议安排。

另外,胡小周出具承诺:“本人作为出资方式的‘TDY-XX 系列移动通讯电源技术’系本人所有,不属于执行股份公司前身北京直真视通科技有限公司的工作任务,也不存在利用直真有限的物质技术条件的情形。如本人和/或股份公司股东王国红因此以作为出资方式被有权机关认定不符合规定而要求纠正,或导致股份公司遭受任何债权人或第三方的追索的,本人将以现金支付的方式予以替换该出资,并承担股份公司因此受到的全部经济损失;且与股份公司股东王国红就此承担连带责任。”

同时,王国红出具承诺:“本人作为出资方式的‘AV 资源管理系统软件技术’系本人所有,不属于执行股份公司前身北京直真视通科技有限公司的工作任务,也不存在利用直真有限的物质技术条件的情形。如本人和/或股份公司股东胡小周因此以作为出资方式被有权机关认定不符合规定而要求纠正,或导致股份公司遭受任何债权人或第三方的追索的,本人将以现金支付的方式予以替换该出资,并承担股份公司因此受到的全部经济损失;且与股份公司股东胡小周就此承担连带责任。”

综上所述,保荐机构认为:

第一、发行人前身股东用以增资的资产作价真实可靠,增资行为履行了必要的法律手续,评估及验资过程合规合法、结果真实有效,符合《公司法》、《首次公开发行股票并上市管理办法》等法律法规的规定。

第二、上述增资发生时,所有股东均一致同意了此次增资行为,且该次增资按照当时所有股东的持股比例进行共享,所有股东均按持股比例获得了相应的份额,各股东均没有异议。

第三、胡小周、王国红二人均已出具承诺,对其以非专利技术出资的行为可能对股份公司带来的经济损失予以承担。因此,发行人该次以非专利技术增资不存在出资不实或虚假出资的情况,不存在损害其他股东利益的情形,不存在责任追究或其他法律风险,不对本次发行上市构成障碍。

发行人律师认为,上述非专利技术增资过程中,对于增资资产的评估过程合法合规,评估结果真实、有效;该次增资不构成出资不实或虚假出资;不存在损害其它股东利益的情形;亦不存在责任追究或其他法律风险;对发行人本次首发不构成实质障碍。

保荐机构及发行人律师认为,发行人前身股东用以增资的非专利技术属于可以用货币估价并可以依法转让的非货币财产,符合 2005 年 10 月 27 日颁布、 2006 年 1 月 1日开始实施的《公司法》第二十七条关于出资等的相关规定。

真视通解决问题思路为:

1、说明无形资产已进行资产评估及资产转移

2、说明当时出资的无形资产真实状况,描述该无形资产产生背景,技术先进性,说明该无形资产属于出资人所有,非职务发明。

3、说明该无形资产真实投入到公司使用。

4、对资产进行评估复核,站在当时时点,其价值未被高估。

5、说明用无形资产增资的合法性,与当时有效的公司法规定进行对比

6、说明无形资产出资未损害其他股东利益,控股股东、实际控制人出具承诺。

7、保荐机构、律师发表明确意见。


二维码

扫码加我 拉你入群

请注明:姓名-公司-职位

以便审核进群资格,未注明则拒绝

栏目导航
热门文章
推荐文章

说点什么

分享

扫码加好友,拉您进群
各岗位、行业、专业交流群