全部版块 我的主页
论坛 金融投资论坛 六区 金融实务版 投行专版
4134 0
2019-02-17

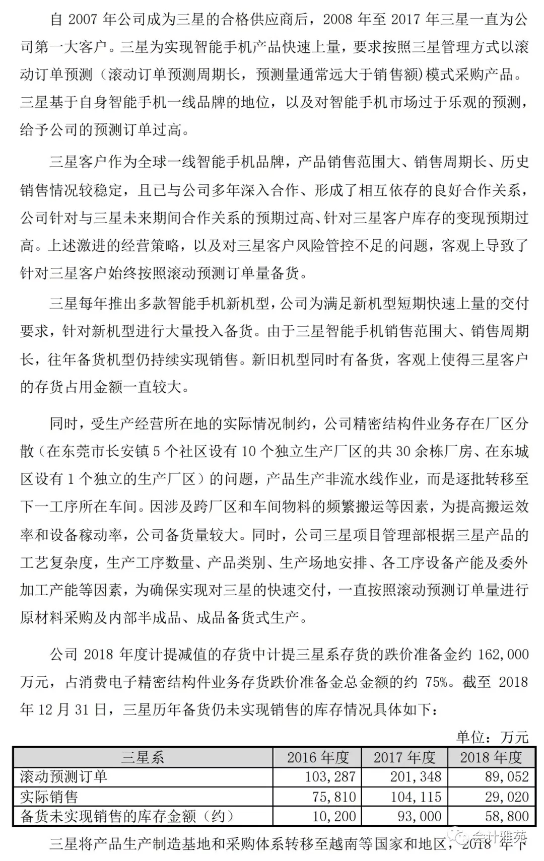
      2018年预计因主要计提存货跌价准备21亿元导致巨亏28亿元,交易所对其2017年、2018年半年报存货跌价准备计提是否充分表示质疑,突然如此大额计提要么存在财务大洗澡嫌疑,要么存在以前年度计提不足的嫌疑,还有那种可能呢?上市公司被交易所直接问询是否利用跌价准备计提或转回进行利润操纵!


1、2019年1月31日,劲胜智能(300083)对外披露了《2018年度业绩预告》,预计亏损28.70亿元至28.75亿元,主要原因是公司对消费电子精密结构件业务的相关存货计提跌价准备21.44亿元、相关固定资产计提减值准备1.81亿元。



2、在2017年年报问询函和2018年半年报问询函中均要求你公司说明存货跌价准备计提是否充分,你公司分别回复称2017年度存货跌价准备计提充分、2018半年度无需计提存货跌价准备。请你公司结合行业发展情况、主要客户销售情况、各库龄段存货情况等,补充说明你公司是否存在2017年年报和2018年半年报存货跌价准备计提不充分的情况,以及是否存在2018年度利用大额计提存货跌价准备、未来年度利用存货跌价准备转回分别进行利润调节的动机。


以下来自:上市公司公告、会计雅苑

640.webp (6).jpg 640.webp (5).jpg 640.webp (4).jpg 640.webp (3).jpg 640.webp (2).jpg 640.webp (1).jpg 640.webp.jpg


二维码

扫码加我 拉你入群

请注明:姓名-公司-职位

以便审核进群资格,未注明则拒绝

栏目导航
热门文章
推荐文章

说点什么

分享

扫码加好友,拉您进群
各岗位、行业、专业交流群