全部版块 我的主页
论坛 休闲区 十二区 休闲灌水
720 1
2019-02-26

在华为成功的背后,有很多值得我们学习的地方。今天和大家分享一篇有关思维和时代的文章,希望能对大家有所启发。

1

思维方式决定长远价值

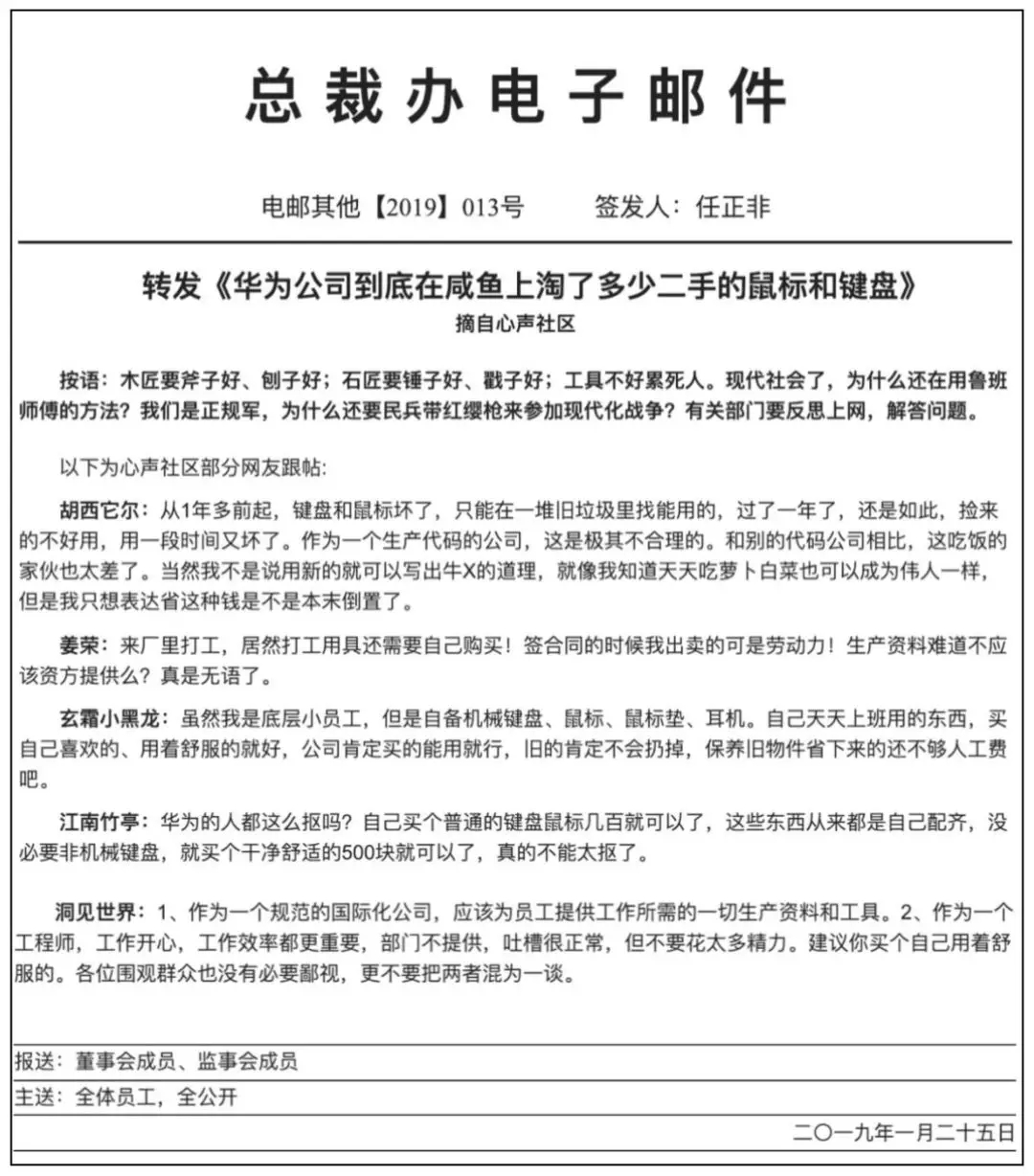
最近有员工在华为“心声社区”发帖子吐槽:

华为提供给员工的鼠标、键盘都是旧的,容易坏又不好用,在一个靠代码为生的公司,这种行为大大的影响到了工作效率和质量。很多员工都只能自备办公用品。

甚至有员工嘲笑说:公司到底在闲鱼上淘了多少二手鼠标、键盘?

很多人也许认为这是一件小事,但没想到这件小事惊动了任正非,近日华为总裁办正式发布了第13号文回应这次的争论。

任正非写道:“木匠要斧子好、刨子好;石匠要锤子好、戳子好;工具不好累死人。现代社会了,为什么还在用鲁班师傅的方法?我们是正规军,为什么还要民兵带红缨枪来参加现代化战争?”

640.webp.jpg

很多人认为这些都是小事,但这恰恰反映了管理思路上的落后,一些管理者只关注成本,但是却忽略了工作效率低下,长远价值的受损。

这就像是知名管理学家陈春花说的,很多人虽然生活在2019年,但是思维方式还停留在互联网前夜的1996年。

他们并没有关注到社会、组织、知识,乃至年轻员工和前沿方法论在发生什么变化,很多人还是在用旧的思维、方法来认识世界、解决问题。

人的思维很容易跟不上时代的发展,究其原因,主要有三个。

2

被动的认识世界

只做历史的追随者

前几天在一次访谈中,我跟香港浸会大学一位助理教授聊到新技术快速发展对社会的影响,她问我:从你的角度来看,新技术给普通人带来的最大挑战是什么?

我说:普通人面临的最大挑战,就是对挑战一无所知正是因为对此一无所知,普通人根本不可能提前应对社会的变化,也很难找到方法。

这也就是很多人的思维方式和观点长期没有变化的核心原因,他们并没有意识到自己应该去了解这个世界,乃至自己所在领域里正在发生什么变化、产出了什么新知识。

傅盛曾经举过一个例子,他经常在微博上收到各种讲产品点子的私信,但是他基本不回。为什么?

因为这些人做产品的方法论基本都停留在5年、10年,甚至20年前。

他们往往想靠一个功能热点颠覆BAT,想做个网址导航就做出来hao123,还想做个聊天工具就成为微信、QQ,还想逆向一个DOC 3.0就能做出WPS然后去美国上市。

他们不知道,靠一个功能吃遍天的时代一去不复返了,从这个角度出发想单点突破的“点子”,往往没什么价值。

要知道这十年互联网创业红海的激烈竞争、各大厂“流量+生态+研发+收购”的碾压策略、互联网方法论翻天地覆的变化,诸多因素的叠加让创业战争没那么好打了,单一功能的APP想出头越来越难了。

如果这些创业者愿意提前深入地研究行业趋势,研究对手做过什么,研究行业现象并分析相关规律,那他们的创意很可能不会是这样。

这也同样是很多人的问题,没有主动学习的意愿,更不会去研究这个世界,乃至自己的领域正在发生什么,因而思维方式就很难成长。

3

缺乏优质精神食粮

长期依赖低效信息渠道

法国社会心理学家托利得曾经提出了“托利得定理”: 测验一个人的智力是否上乘,只看他脑子里能否同时容纳两种相反的思想,而无碍于其处世行事。

同时容纳两种相反的思想,不是特指两种思想,而是说你能够多角度、理性地看待问题,而不偏狭、激进。

要达到这种境界,在很大程度上你要依赖广泛的信源,吸收充分的精神营养,让多种优秀的思想、知识在你的大脑里互相交锋。

大象公会的黄章晋曾经问罗永浩:哪一本书对你的人生影响最大?

罗永浩的回答很有意思:很多人都有这种简单化的思维,认为世界上存在这么一本奇书,只要读了就能解决一切人生难题。

但是从来不是一两本书塑造你的人生,而是一堆书塑造你的人生。

如果说是一堆书塑造人生,那么如果你长期浏览的文字、视频都是没有营养的,那你的精神世界就大概率是贫瘠的,你的思维方式也很难取得进步。

但我们大多数人赖以生存的精神食粮质量堪忧,就像最近网上热传的中美大学生书单对比,美国大学生借阅最多的10本是:

《理想国》(柏拉图)

《利维坦》(霍布斯)

《君主论》(马基亚维利)

《文明的冲突》(塞缪尔·亨廷顿)

《风格的要素》(斯特伦克)

《伦理学》(亚里士多德)

《科学革命的结构》(托马斯·库恩)

《论美国的民主》(托克维尔)

《共产党宣言》(马克思)

《政治学》(亚里士多德)

而中国大学生借阅的书中,排第一位的是小说类,例如《平凡的世界》《三体》《盗墓笔记》《神雕侠侣》《绝代双娇》《天龙八部》《解忧杂货铺》等,思想性、学术性的书相对较少。

很多人的精神食粮甚至还比不上这些小说,他们在各种公众号、微博、抖音上接受碎片化、低质的信息,给他们带来了极大的满足感,却很难支撑他们的知识体系,也就很难取得进步。

这不是夸大其词,好的观点、知识是可以帮助你认识这个世界,乃至你自己的。

比如我读书的时候导师就说:不管你们未来是要就业,还是要从事学术工作,你们都要去了解新闻联播、影视剧之外的真实中国。

因此老师给我们开的第一期书单就有《万历十五年》《叫魂》《大门口的陌生人》和《乡土中国》。

而为了训练我们的思维方式,则给我们开了《社会学想象力》《规训与惩罚》和《新教伦理与资本主义精神》。

虽然其中很多是入门书,但是很大程度上让我们认识到了一个多元、复杂、真实的中国社会,一扫我以前的幼稚的、二元化的认知,我从这些优秀书籍中受到的影响再怎么形容都不为过。

4

缺乏初学者心态

Stay Hungry ,Stay Foolish

禅宗大师铃木俊隆在著作《禅者的初心》里指出:

禅宗有一种非常重要地初学者心态,禅宗大师会刻意的训练自己在接触新的知识,或者复习旧知识时,保持初学者的心态,不让自己的经验、知识、成见影响到自己学习知识。

这也是很多人思维长期停滞不前的症结所在,他们接触到别人的想法、行为时,总是先想自己如何好,别人如何如何蠢且坏。

看谁都是笨蛋的人,反倒自己很可能就是那个笨蛋。

这种刺猬一样的防御心态,是不可能让你学到任何东西的,就算不是笨蛋,可能也聪明不到哪里去。

我刚参加工作的时候,因为是部门最年轻的员工,所以像机关的会议纪要、会议直播这类工作就分配给了我。

记录工作或许只需要2个小时或者1天,但是随后的几天我可能都会研究与会领导、嘉宾的发言,以及相关记者的新闻稿。

仔细的琢磨为什么他们要这么说、这么写,以及换一种提法有什么问题,跟什么国家政策相呼应……

不得不说,以前我会觉得这种会议上都是空话、套话,但是当我仔细研究之后,我却发现里面大有学问,甚至可能干货满满。

尽管我现在已经不在体制内了,但这个习惯依然让我受益。

在我刚开始做自媒体的时候,我为了研究当时最优秀的那些作者,我特意买了打印机,把他们所有的爆款全部打印出来,复盘那些作者的选题、行文、结构、遣词造句的方式。

我想这种空杯心态是很重要的,只有当你把自己看得低一点,努力的看到别人优秀的一面,stay hungry,stay foolish,你才能从别人那里学到东西。



二维码

扫码加我 拉你入群

请注明:姓名-公司-职位

以便审核进群资格,未注明则拒绝

全部回复
2019-2-26 21:29:39
前一段时间我发了一篇关于华为海外员工因为工作太辛苦而离职的文章。

有个读者就留言指责:他说年薪50W,还不算什么大成就,我看到这一句就取关了,装逼也不是这么装的,呵呵了。

我回复他,这不是他装逼,而是你层次不够,因为他说的确实没错,对于他这种华为的员工,还是在海外的员工,年薪50W确实算不了什么大成就。

这个读者就是典型的没有学习心态。

就像一个老师曾经告诫我的,一定要放低自己才能学到东西,不要总是觉得自己有多少才华,毕竟如果你真的那么有才华,在这个网络时代是不会被埋没的。

因为这是一个一群人可能“打“不过一个高手的时代,真正有才华的人早就出头了,如果你还没出头,只能说明你没什么才华。

事实上我必须提醒你,我们正身处在一个激荡不休的大时代,我们的社会正在发生非常巨大的变化,因而我们的思维方式、方法论追不上时代的变化是一件很正常的事。

但是假如你想要有所成就,你就要积极地去研究这个世界正在发生什么,研究人类最优秀的思想是什么,研究你的对手是如何成功或失败的。

这是一件艰难的事情,但正是因为艰难,所以才更显价值。

我常说一切天赋都是对经验的神化,一切经验都来自于对现象的洞察和对知识的学习。

人生路上从来没有什么捷径,只有不断的鞭策自己,才能够不被时代淘汰。
二维码

扫码加我 拉你入群

请注明:姓名-公司-职位

以便审核进群资格,未注明则拒绝

栏目导航
热门文章
推荐文章

说点什么

分享

扫码加好友,拉您进群
各岗位、行业、专业交流群