经管之家App
让优质教育人人可得
立即打开
全部版块
我的主页
›
论坛
›
金融投资论坛 六区
›
金融实务版
›
投行专版
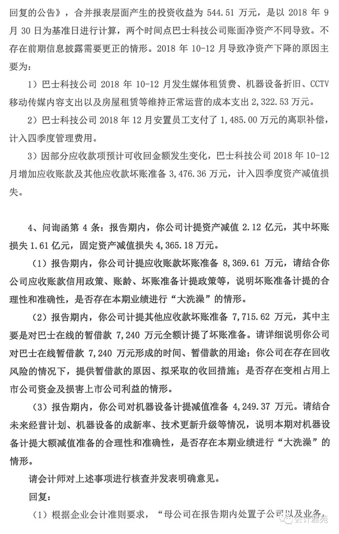
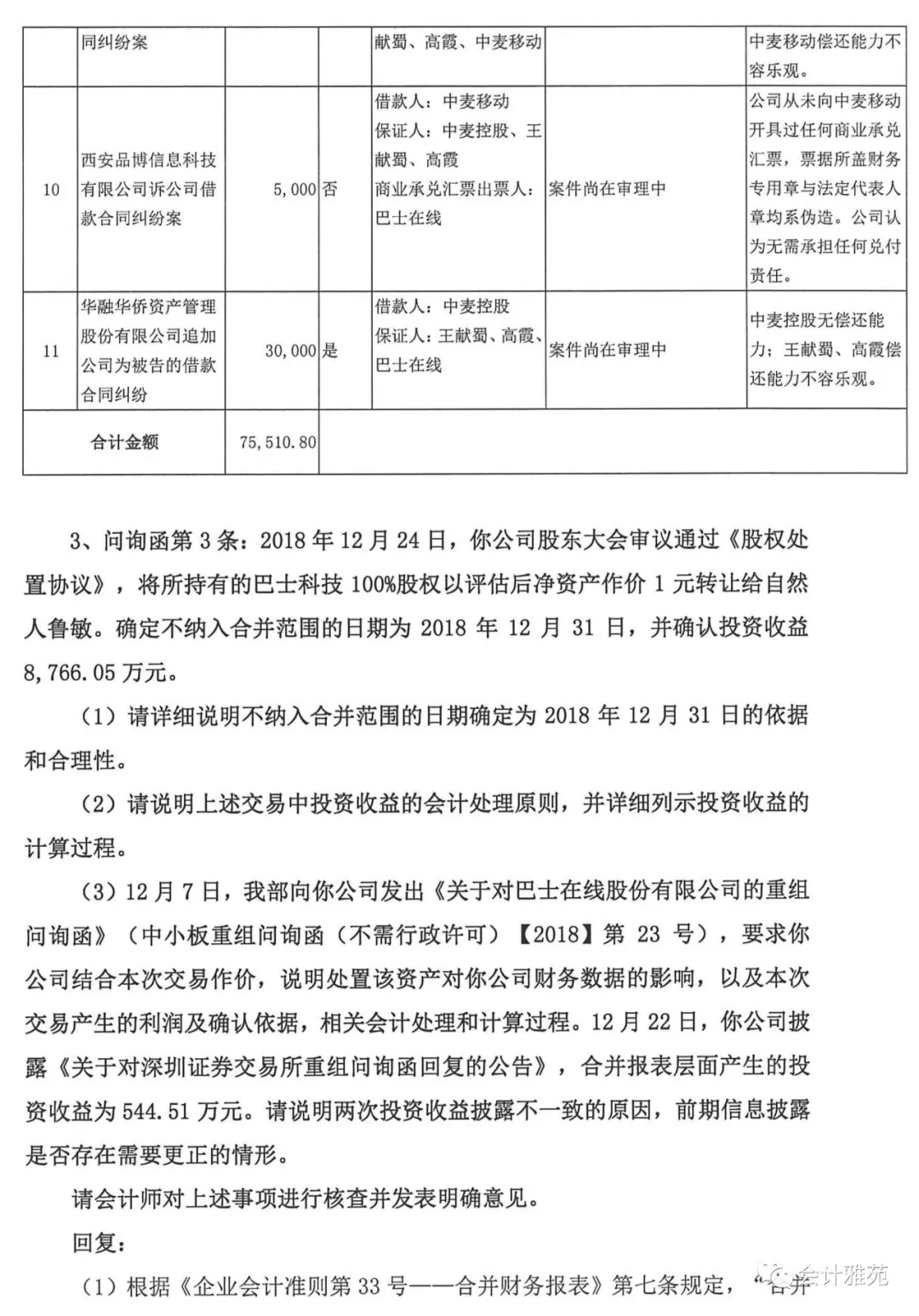
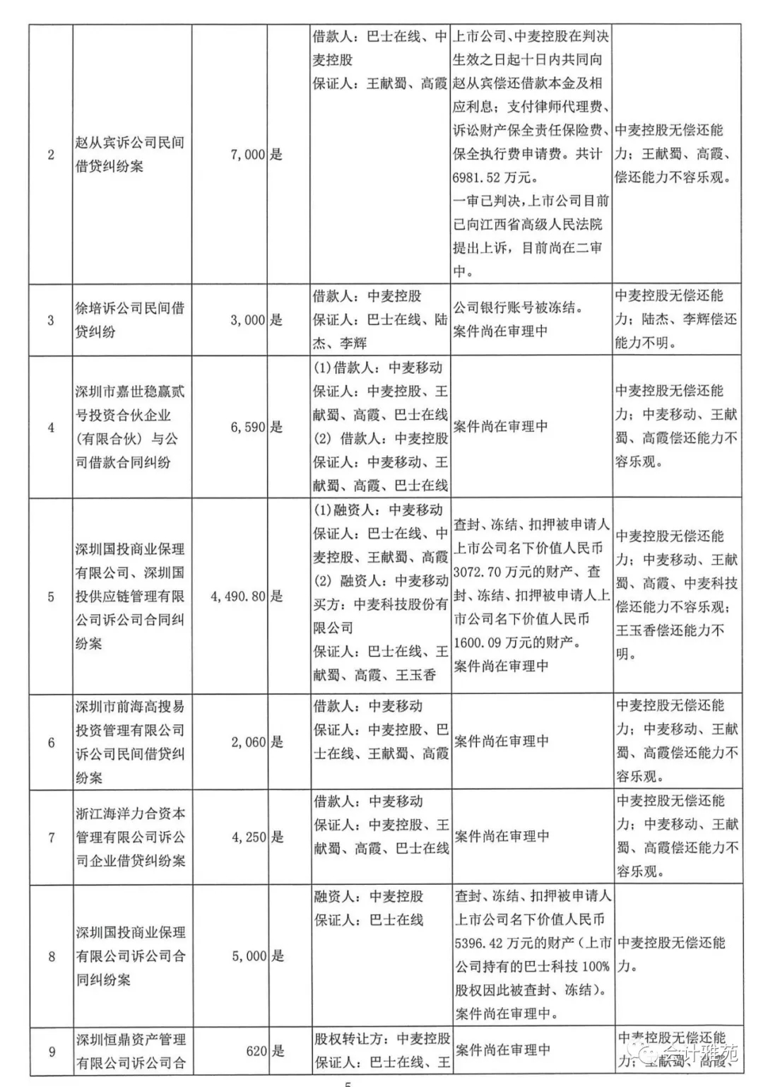
首份保留意见年报问询函回复
楼主
杨明凡
983
0
收藏
2019-02-27
扫码加我 拉你入群
请注明:姓名-公司-职位
以便审核进群资格,未注明则拒绝
栏目导航
投行专版
stata专版
行业分析报告
经管文库
文献求助专区
数据交流中心
热门文章
CDA 认证考试大纲 2025 重磅更新:一二级考 ...
Gemini准确率从21%飙到97%!谷歌只用了这一 ...
《2025全球电子商务手册》中文简版
2025年零售新品情报合集
现代数学译丛06应用偏微分方程 中译本,John ...
现代数学译丛21欧拉图与相关专题,(英)费莱 ...
品牌创新力与城市烟火气的双向奔赴
CDA数据分析师实战:因子分析的业务应用与落 ...
如盈财女:1.19黄金回踩顺势做多,原油高空 ...
《AI+医疗治理白皮书2026》
推荐文章
【必看】【本版版规,欢迎发悬赏贴求助】
26年寒假天津站|Gemini论文写作&数据分析 ...
2026JG学术冬训营:从Stata初高到Python机器 ...
关于如何利用文献的若干建议
关于学术研究和论文发表的一些建议
关于科研中如何学习基础知识的一些建议 (一 ...
一个自编的经济学建模小案例 --写给授课本科 ...
AI智能体赋能教学改革: 全国AI教育教学应用 ...
2025中国AIoT产业全景图谱报告-406页
关于文献求助的一些建议
说点什么
分享
微信
QQ空间
QQ
微博
扫码加好友,拉您进群
各岗位、行业、专业交流群