全部版块 我的主页
论坛 金融投资论坛 六区 金融实务版 投行专版
1683 0
2019-03-02

事件概述:

在中国并购如火如荼的浪潮中,中国金融从业人员素质参差不齐,除了大型金融机构和财务顾问,有极大多数的投行人员已经沦为“倒票贩子”,哪里火向哪里凑,什么稀缺找什么,哪类标的贵找哪类标的。其中,最直接的表现,就是对于并购重组过程中“尽职调查”职责和专业素养的缺失。

这也是海外高大上投行人,回归国内后,除了高就大机构外,在“金融圈”市场里打拼的或自立门户的,会发现自己“手无缚鸡之力”,觉得为什么中国投行是一个“卖方市场”,要么花精力找到好标的结果找不到买方,要么找到服务的买方找标的的价值观被不屑一顾。这是“中国本土投行人堕落”的悲哀。

今日为各位读者精心整理了“中国国际金融有限公司”和“摩根史丹利”的尽职调查操作指引,非常值得学习和借鉴,二者的共性在于对并购标的尽职调查的流程规范性和完备性,二者的差异在于中西方文化差异和财务顾问服务意识形态的差异。

①中金的并购尽职调查

(1) 尽职调查概述

财务顾问开展尽职调查工作的依据:

640.webp (40).jpg

财务顾问尽职调查的主要对象:

640.webp (39).jpg

财务顾问尽职调查的目的和主要领域:

640.webp (38).jpg

财务顾问尽职调查的关注要点:

640.webp (37).jpg

财务顾问尽职调查的关注要点(续):

640.webp (36).jpg

财务顾问尽职调查的方式:

640.webp (35).jpg

财务顾问尽职调查的方式(续):

640.webp (34).jpg

全面尽职调查团队的组成:

640.webp (33).jpg

(2)财务顾问尽职调查的限制因素

限制因素一:保密的要求

640.webp (32).jpg

限制因素二:上市公司的信息披露要求

640.webp (31).jpg

限制因素三:被调查对象的开放程度

640.webp (30).jpg

限制因素四:时间的要求

640.webp (29).jpg

财务顾问尽职的衡量标准

640.webp (28).jpg

·案例一

640.webp (27).jpg

·案例二

640.webp (26).jpg

·案例三

640.webp (25).jpg

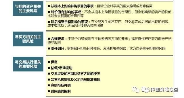
(3)在并购项目中的风险因素及控制

财务顾问在并购项目中的风险因素:

640.webp (24).jpg

财务顾问处理风险的主要原则:

640.webp (23).jpg

财务顾问处理风险的主要原则(续)

一些操作经验及建议:

640.webp (22).jpg

②Morgan Stanley的并购尽职调查

(1)尽职调查的范围

尽职调查是买方认知卖方的过程,虽然第一阶段和第二阶段的尽职调查工作比较繁重,但其实尽职调查工作贯穿于整个并购交易的始末。

示意性的并购交易流程图:

640.webp (21).jpg

买方和卖方之间存在着信息不对称,买方所获得的信息也是不完备的,尽职调查可以减少这种信息的不对称,尽可能地降低买方的收购风险;尽职调查的结果和买方对风险的承受能力可能决定了并购是否能继续往前推进;尽职调查的结果也是买卖双方估值讨论的基础;尽职调查也是买卖双方知己知彼从而编制合并后合作业务计划书的基础。


二维码

扫码加我 拉你入群

请注明:姓名-公司-职位

以便审核进群资格,未注明则拒绝

栏目导航
热门文章
推荐文章

说点什么

分享

扫码加好友,拉您进群
各岗位、行业、专业交流群