全部版块 我的主页
论坛 金融投资论坛 六区 金融实务版 投行专版
4478 0
2019-03-13

科创板是真的太火了!

一、科创板上市门槛相对较低,新三板、港股等公司热情高涨

科创板上市不需要必须盈利,上市门槛比其他A股板块低,港股公司、新三板公司一个个都坐不住了。

目前,科创板的提供“五选一”的上市门槛,市值低于15亿元但不少于10亿元的,要求必须盈利;市值高于15亿元的,不要求盈利,亏损的企业都可以上市。科创板上市门槛较低,其提供“五选一”的上市条件如下:

1、预计市值不低于10亿元,最近两年净利润均为正且累计净利润不低于5000万元,或者预计市值不低于10亿元,最近一年净利润为正且营业收入不低于1亿元;

2、预计市值不低于15亿元,最近一年营业收入不低于2亿元,且最近三年研发投入合计占最近三年营业收入的比例不低于15%;

3、预计市值不低于20亿元,最近一年营业收入不低于3亿元,且最近三年经营活动产生的现金流量净额累计不低于1亿元;

4、预计市值不低于30亿元,且最近一年营业收入不低于3亿元;

5、预计市值不低于人民币40亿元,主要业务或产品需经国家有关部门批准,市场空间大,目前已取得阶段性成果,并获得知名投资机构一定金额的投资。医药行业企业需取得至少一项一类新药二期临床试验批件,其他符合科创板定位的企业需具备明显的技术优势并满足相应条件。

由于门槛相对较低,于是很多符合条件的企业跃跃欲试,欲申请科创板,十分火爆。已经在香港主板上市的公司宣布在科创板发行股票融资而新三板企业2018年扣非后净利润下降58.9%、且金额仅仅470万元,也宣布要申报科创板。

二、香港主板企业宣布冲刺科创板

3月8日晚间,港股主板公司——复旦张江发布公告称,董事会已作出决议,公司拟在中国向有关监管部门申请,向符合条件的询价对象及在上交所开设证券账户的科创板合格投资者以及符合证监会、上交所规定的其他投资者,配发及发行不超过1.2亿股每股面值0.1元之A股,及向上交所申请A股上市及买卖。已经在香港上市了,还要回内地融资,看来科创板吸引力十足,起码融资市盈率等要有优势,否则回内地融资就亏大了。

640.webp (9).jpg

                 

复旦张江2002年8月在港首发上市,其主营业务是在中国从事生物医药的创新研究、开发、生产和销售,为客户提供合约制研究、制造及出售医疗产品,以及提供其他医疗服务。复旦张江的官网介绍则显示,其于1996年11月创建于上海浦东张江高科技园区,上海医药集团股份有限公司、新企二期创业投资企业和上海复旦资产经营有限公司等企业和大学为公司股东。wind显示,以3月8日的收盘价计算,复旦张江的总市值约合人民币47.亿元,符合科创板的上市条件。

640.webp (8).jpg

三、新三板企业热情高涨,2018年扣非后净利润470万元、且下降58.9%的企业拟申请科创板,中金为辅导券商

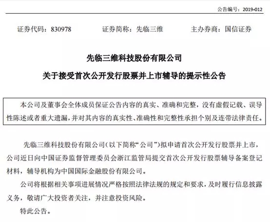
此外,新三板企业也兴趣盎然,已有4家新三板企业江苏北人、金达莱、先临三维、大力电工已发布相关公告,拟申请首次公开发行股票并在科创板上市。

2月27日,先临三维科技股份有限公司(以下简称“先临三维”,代码830978)公告IPO上市计划,向中国证监会浙江监管局提交了首次公开发行股票辅导备案登记材料,辅导机构为中国国际金融股份有限公司(中金公司)。据中国基金报、e公司讯,先临三维计划赴科创板上市。看了看先临三维的财务指标,只符合科创板的上市条件,2018年预计扣除非经常性损益后的净利润仅仅470万元。

640.webp (7).jpg


先临三维科技股份有限公司自2004年成立,专注于3D数字化及3D打印技术。公司累计投入约5亿元资金进行技术突破,截至目前公司拥有金属、塑料、树脂、生物材料和细胞等多种工艺的3D打印设备系列以及各类精度和用途的3D扫描设备系列,形成面向工业制造、教育消费、生物医疗等多个应用方向的20多款自主3D扫描与3D打印产品,形成了完整的产品链,同时在杭州、南京、佛山、温州、威海、重庆、海门、邵东、徐州、彭州等10多地开设线下3D打印创新服务中心。

最近三年先临三维连续盈利,不过扣非后净利润出现较大波动,盈利不大稳定。2015年、2016年、2017年,扣非后净利润分别为514万元、2398万元和1144万元,不过营业总收入呈现持续增长的良好趋势。

640.webp (6).jpg

先临三维2018年营业收入增长13.54%,但营业利润等出现大幅下滑。根据先临三维(830978)2月27日公告的业绩快报,其2018年营业收入为4.12亿元,实现营业利润831万元,相比上年下降79.23%,归属于挂牌公司股东的扣除非经常性损益后的净利润470万元,相比上年下降58.9%。

640.webp (5).jpg

截至2018年3月8日,先临三维总股本3.12亿元,收盘价为6.83元,总市值21.33亿元。此外,先临三维2017年度报告披露,2016 年度、2017年度研发费用分别为44,658,371.00 元、61,981,330.57元,占公司当期营业收入的比例分别为14.26%、17.09%。因此,先临三维符合科创板上市条件中的五选一中的“预计市值不低于15亿元,最近一年营业收入不低于2亿元,且最近三年研发投入合计占最近三年营业收入的比例不低于15%”的规定。

有些企业其实已经成立十几年甚至二十多年了,还没有发展壮大,除了上科创板圈钱外,恐怕还是要在研发和经营上下大功夫,否则企业壮大发展永远是空话;另外,除了鼓励科技企业登陆科创板外,恐怕如何建立约束激励机制,使得科创板企业做大做强,形成真正的核心竞争力,这才是关键,而不要沦为圈钱的一个场所。


二维码

扫码加我 拉你入群

请注明:姓名-公司-职位

以便审核进群资格,未注明则拒绝

栏目导航
热门文章
推荐文章

说点什么

分享

扫码加好友,拉您进群
各岗位、行业、专业交流群