变压器行业基本概况分析:定义、分类
变压器是利用电磁感应的原理来改变交流电压的装置,主要构件是初级线圈、次级线圈和铁芯(磁芯)。主要功能有:电压变换、电流变换、阻抗变换、隔离、稳压(磁饱和变压器)等。
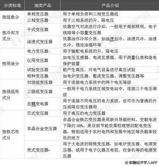
根据不同的分类标准,变压器分为不同的产品类型,目前主要有五种分类标准。按照相数分,细类产品可以划分为单相变压器和三相变压器;按冷却方式分,细类产品可以划分为干式变压器、油浸式变压器;按用途分,细类产品可以划分为电力变压器、仪用变压器、试验变压器、特种变压器;按绕组形式分,细类产品可以划分为双绕组变压器、三绕组变压器、自耦变电器。按铁芯形式分,细类产品可以划分为芯式变压器、非晶合金变压器、壳式变压器。
变压器行业产品分类统计情况

资料来源:前瞻产业研究院整理
中国变压器生产位居世界前列,出口比例偏低
据不完全统计,中国生产的变压器占世界变压器市场份额的35%,欧洲厂商生产的变压器占世界变压器市场的14%,而北美生产的变压器占到15%,所有其它地区的变压器生产厂商占36%。我国变压器制造行业在全球变压器市场具有重要地位。
与其他国家不同的是,我国变压器出口比例较少,只占全球变压器出口数量的10%左右,其中出口占比最多的地区为非洲,占当地变压器市场比重达到20%。
中国变压器行业市场竞争格局分析:竞争激烈分为四大阵营
从整体上看,中国变压器行业竞争激烈,外资跨国公司抢占了很大市场份额,国内变压器制造企业数量也在快速增长,中低端变压器市场竞争激烈。中国变压器企业可以分为四大阵营:
1、ABB、AREVA、西门子、东芝等几大跨国集团公司以技术和管理优势形成了第一阵营,占据20%-30%的市场份额,且市场份额仍在不断扩大;
2、保变、特变、西变等国内大型企业通过提升产品的技术水平和等级,占有30%-40%的市场份额,形成第二阵营;
3、以江苏华鹏变压器有限公司、青岛青波变压器股份有限公司、顺特电气有限公司、山东达驰电气有限公司、杭州钱江电气集团有限公司等为代表的制造企业形成了第三阵营;
4、不少民营企业由于经营机制灵活,没有非生产性的负担,也形成了一定的市场份额,形成第四阵营。
变压器制造行业发展前景预测
随着我国经济的快速发展,电力需求的不断增加,作为输变电系统中的主要设备变压器也得到了长足的发展。为适应和满足市场需求,许多变压器制造厂家为不断改进产品结构,提高产品性能,从国外引进先进的生产技术和装备,加强对新工艺新材料的探索。
目前,智能电网已经进入全面建设的重要阶段,城乡配电网的智能化建设将全面拉开,智能电网及智能成套设备、智能配电、控制系统将迎来黄金发展期。这无疑给变压器制造业提供了良好的增长空间。
据前瞻产业研究院发布的《中国变压器制造行业市场需求预测与投资战略规划分析报告》统计数据显示,2019年我国变压器产量规模将达到19.1亿千伏安。2020年我国变压器的产量将超20亿千伏安。根据我国电力行业发展规划,以及变压器的历史发展规律。前瞻产业研究院预测2024年我国变压器产量规模将达到22.2亿千伏安,变压器制造行业市场规模有望突破6000亿元。
2019-2024年我国变压器产量规模统计情况及预测

数据来源:前瞻产业研究院整理