全部版块 我的主页
论坛 金融投资论坛 六区 金融实务版 投行专版
12096 3
2019-03-28

前言

爱因斯坦曾经说过:“世界上最强的力量不是原子弹,而是复利+时间。

母基金的存在意义是对于子基金管理人而言,解放了管理人募集的压力,有效地缩短了子基金的募集期。

虽然我国的私募股权投资行业已经相对成熟,但由于母基金这一类规模化且规范化的私募股权投资LP机构尚属于起步发展阶段,面对约二万家的私募股权投资机构,如何进行评价,如何通过尽调准确评估出一家股权投资基金的真实能力和水平,又如何选择潜在投资回报更高的投资机构和投资人,依然是困扰广大LP的问题。

也经常会有小伙伴问母基金的尽调清单,给大家分享母基金研究中心、宜信财富、ILPA的尽调指引,以期为LP机构特别是母基金提供一份标准化、可操作同时可以实现尽职调查目的的尽调指引。

来源:母基金研究中心、宜信财富、ILPA、瓜目相看

整编:积募

如需转载请注明以上来源。

01

母基金尽调程序

一、成立尽调工作小组

对于参与调查的人员,一方面,工作小组的人员应具备相关的专业技能,包括法律、财务、人力资源管理等;另一方面,管理机构的高管应适当参与到尽职调查中,以便及时了解调查信息,做好战略等分析工作。

二、拟定调查计划并进场尽调

三、整理/汇总资料并撰写尽调报告

对获取的相关资料进行汇总整理,发现问题,揭示风险。根据对所获取资料的评估分析,撰写尽职调查报告,报告应尽可能准确、全面和详实。

四、内部复核

一般都会对尽调材料做”二次验证“,二次验证的方法有很多,举个例子:宜兴财富母基金团队曾经对一支已经成立了一段时间的基金进行尽调。这支基金看上去一切都很好,因为当时基金的一个LP无法兑现承诺的投资金额,因此空出一些额度来,给了母基金平价进去的机会。并且该基金的帐面业绩显得相当不错,只看数据来说,这是一个很好的二手份额机会。但后来和这些项目的其他投资者沟通,发现大家对这些项目并没有那么看好,帐面收益有水分存在。所以经过综合考量,我们放弃了这个项目。


五、三方访谈

除了访谈管理团队之外,还要去访谈他们过去投资过的企业、行业里的合作伙伴等等,有时候还会访谈这家基金过往的LP。

这些第三方的口碑非常重要,能够看出这个投资人和企业的关系是怎样的:企业家是是如何对待这个投资人的?是当朋友般亲密无间,还是仅当作一个投资股东客客气气的对待?一起开董事会的时候,这个企业其他的投资者对这个投资机构如何评价?过往的LP为什么会继续支持,或者又为什么不再支持?这些都是需要挖掘的重要信息来源。

更为重要的是,母基金有实力拥有丰富的独立第三方信源,不是仅靠对方提供的名单去挖掘这些信息。

六、多维评价及投资方案建议

在母基金投资决策委员会认可尽调结果后,最终会从多方面去评价基金管理人,是否属于“德才兼备”的管理人;其所管理的基金是否在投资四分法的top序列当中;基金是否符合母基金的配置策略等,综合做出投资判断。

02

尽职调查的主要内容

我们先参看一下ILPA《原则2.0》(ILPA的全称是“InstitutionalLimited Partners Association”,机构有限合伙协会,是一个非盈利机构,比较像一种“商会”,主要为全球私募股权产业的有限合伙人投资者提供服务。

Jason Kelly在他的《私募帝国》一书中介绍了这个ILPA设立和发展的背景。)

ILPA私募股权投资原则

利益一致原则

ü  业绩提成/分配方式

ü  管理费和支出

ü  基金存续期

ü  普通合伙人的费用收入对抵

ü  普通合伙人的承诺

ü  多个产品的基金管理公司的标准

基金治理原则

ü  投资团队

ü  投资策略

ü  信义义务

ü  基金变更

ü  有限合伙人咨询委员会(LPAC)的职责

透明度原则

ü  管理费及其他费用

ü  出资请求书和分配通知书

ü  有关普通合伙人的事项的披露

ü  风险管理

ü  财务信息

ü  关于有限合伙人的信息

附件A:有限合伙人咨询委员会

ü  LPAC的设立

ü  关于最佳LPAC会议模式的建议

附件B:关于业绩回拨的最佳模式

ü  争取避免发生回拨

ü  普通合伙人的回拨担保

ü  税收负担的公平处理

ü  完善回拨计算公式

附件C:财务报告

可以看到,《原则》几乎完整地约定了一个股权投资基金的投、融、管、退全流程。更重要的是,它不仅是“全流程覆盖”,在流程、具体条款、议事规则等方面,有很详细且有指导意义的约定。

例如,关于业绩回拨(又称“勾回条款”,指在基金未结束前产生了管理费等报酬时,应考虑如果出现净值低于1以后,管理人过往收取的业绩报酬是否应当退还的问题)的最佳模式上,《原则》详细提到了“资产净值范围测试”“临时回拨”“开立提存账户”“回拨担保”等细节问题。

感兴趣的小伙伴可以在积募后台回复“ILPA”下载1.0和2.0版《原则》。

母基金研究中心尽职调查的主要内容

1. 基本状况

查看子基金管理机构的基本运营情况,一是为了核实其设立、经营过程中的合法性,另外是为了了解其发展的过程、经营范围、收入来源等。子基金的设立合法是指在设立时包括取得了相关的批准、资质、许可等,符合我国法律法规的设立条件;在设立的程序上符合相关规定,工商注册登记合法真实。

子基金的经营过程合法包括存续期合法和投资运营合法。存续期合法即不存在经营期限届满、营业执照被吊销的情况和隐患;子基金的投资运营符合法规和政策要求,财务等相关文件真实合法。以公司章程为例,在查看章程内容合法的同时,还应关注章程的具体条款,例如是否含有特别授权的条款,是否含有特别程序条款,是否含有会影响母基金参股投资的其他特别规定。子基金运营流程的规范性是保证基金在人力、财力、物力方面能得到效用最大优化的前提条件,拥有规范的运营流程,优秀的管理团队才能在其投资策略下实现高效地决策和风控。

表1是供参考的子基金基本状况尽职调查清单

640.webp (9).jpg

2. 历史业绩

股权投资基金的历史业绩包括已完成的项目和正在进行的项目情况,可从投资收益率、投资行业集中度、投资回报时间等方面进行考察。若股权投资基金的创立时间较短,则可以考察其创始人的经验和历史业绩。但在考察其创始人或合伙人时应关注其是确实参与基金的管理工作还是仅仅是挂名而不参与管理工作。对于不参与到实际管理工作中的知名创投人,虽然有丰富的经验和人脉,但并不能真正为股权投资子基金利用,带来实质价值。

子基金的历史业绩一方面可作为拟投资项目收益率的参考;另一方面,历史业绩是子基金管理人积累资源的重要渠道,过往的投资经历让子基金接触到不同行业的专家、投资企业(人)以及中介机构等,并逐渐形成其优势行业,具有规模效应,有助于资源整合,为拟投资的项目可行性提供一定的保障,提高投资成功率,增强子基金投资的综合实力。此外,过往的投资经验反映在历史业绩中,尤其是项目退出所涉及的IPO、并购等各种方式,丰富的项目退出经验为拟投资项目的退出拓宽了道路。

尽职调查过程中考察股权投资子基金的历史业绩不仅需要考察其绝对和相对收益情况、投资业绩的波动性和投资损失率等业绩指标,还需比较实际投资回报与基金经理预测的投资回报之间的差异,并关注现金流量等重要的财务指标分析,同时分析评估股权投资子基金所采用的估值方法是否合理。更为重要的是考察股权投资子基金在成功项目中所发挥的关键性作用,以及股权投资子基金所表现出的实力是否具有可持续性和可复制性。比如在投资后的管理阶段,该子基金是否为被投资企业提供过增值服务,这些服务为该企业带来的具体价值和意义。

表2列举了供参考的子基金历史业绩尽职调查提纲

640.webp (8).jpg

3.  管理团队

对管理团队的调查主要包括三个方面:调查其基本信息、查看团队高管的简历、考察团队的投资能力。

基本信息包括管理团队高管人员、专业人员的名单、身份证明、征信记录以及是否曾受过行政主管单位或司法机关重大处罚的证明等材料。

管理团队的历史业绩是对管理团队投资能力对好的证明,因此在考察团队投资能力时重点考察成员以往的投资、品牌建设情况、业内认可度以及相关的奖励。管理团队中成员个人过往的投资则包括募资成功率和效率、已投资项目发展情况、退出项目情况(尤其是成功案例的情况和IPO成功率)和投资利润率及项目平均投资时间。而对管理团队投资能力的考察不仅涉及每一个团队成员的能力还涉及团队的协作能力,因此管理团队的稳定性以及其分工是否明确也将对基金运行产生重要影响。管理团队的稳定性即人员的流动情况,频繁的人员变动尤其是高管的变动,不利于整个团队的管理和持续。管理团队的分工明确则可以推进资金募集程序、把控投资质量以及确保投资后的管理工作顺利开展。

表3为调查子基金管理团队能力提供了参考的调查清单

640.webp (7).jpg

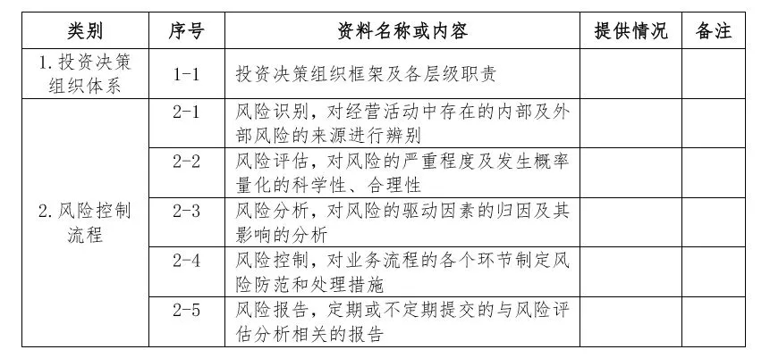
4.  决策及风险控制

从投资的流程上看可以从投资前、投资过程中和投资后的三个阶段来设立高效的投资决策流程以及风险控制机制。

尽职调查时还需注意子基金决策机制和投票权的制衡性和回避机制,缺乏这两项时则会导致子基金投资决策出现“一言堂”或利益冲突的情况。

在投资的不同阶段中,是否有充分、全面、客观、专业的投资前调查,是否有优秀的管理团队对投资项目进行管理、最终项目的进展,是否存在盲目扩张、进行不正当关联交易或做出其他不明智决策等,都是风险控制机制应当涉及的内容。

表4是子基金决策及风险控制调查的参考清单

640.webp (6).jpg

5.  投资策略

投资策略可以分为以下几个方面:

一是投资策略的机构特性,即了解子基金整体的投资策略特点,包括投资策略的完整性、系统性以及投资的重点领域和区域,并将其与相似的机构进行横向对比。

二是投资策略的一致性和连续性,即了解子基金在同一个项目的不同阶段和不同项目上是否保持一致,包括投资的行业、投资金额大小等的变动情况,并通过了解其投资目标与实际的投资结果来判断该机构的投资策略是否得到执行,考察其执行能力。

三是对市场的敏感度,包括其对当前的经济的发展、行业的前景以及对特定投资项目的看法和评价。同时也需考察其对于市场出现变动时的应对能力,是否有拟应对各种突发状况的应急预案。虽然目前而言我国的基金市场蓬勃发展,收益普遍偏高,但是当宏观经济状况发生改变的时候很可能对机构的发展带来较大的冲击,因此有合理充分的应急预案可以使得基金更加长期持久地获益。

因此,在对子基金投资策略进行尽调时,需要分别对子基金的投资特点以及投资后管理进行考察。

表5列举了子基金投资策略尽职调查清单的内容

640.webp (5).jpg

6.  储备项目及合作伙伴资源

子基金已经具有意向或者潜在的储备项目和包括地方政府、行业协会以及其他合作股权投资机构在内的其他资源,都是对股权投资机构未来发展潜力的重要衡量。

同时,对于具有产业引导目标的政府引导基金来讲,除了与子基金在投资协议中对投资产业引导和投资地域限制做出规定,通过对子基金本身项目储备的丰富程度进行考察也是对子基金引导效果的提前判断。

除此之外,政府引导基金在尽调过程中通过对包括政府、孵化器等资源的调研,也可以衡量子基金在实现引导资本投资本地项目或引入项目至本地的能力和潜力。

表6 子基金储备项目及合作伙伴资源尽调清单

640.webp (4).jpg

今天的分享就到这里,如有相关的补充欢迎大家留言分享。


二维码

扫码加我 拉你入群

请注明:姓名-公司-职位

以便审核进群资格,未注明则拒绝

全部回复
2019-3-29 09:47:33
很有价值,除了第一句爱因斯坦说的话跟本文内容不搭调之外,都挺好的
二维码

扫码加我 拉你入群

请注明:姓名-公司-职位

以便审核进群资格,未注明则拒绝

2019-3-29 18:25:49
鼓励发帖。
二维码

扫码加我 拉你入群

请注明:姓名-公司-职位

以便审核进群资格,未注明则拒绝

2022-1-29 09:30:09
谢谢,借用一下你的模板
二维码

扫码加我 拉你入群

请注明:姓名-公司-职位

以便审核进群资格,未注明则拒绝

栏目导航
热门文章
推荐文章

说点什么

分享

扫码加好友,拉您进群
各岗位、行业、专业交流群