华为造车的传闻由来已久,华为不造车,那是想做什么呢?
“华为不造车!”,在2019上海汽车展上,面对媒体的反复追问,华为轮值董事长徐直军笑着无奈表示:“大家就不要怀疑了,你再怀疑我就没办法了,是不是还要写个血书?”
华为造车的传闻由来已久,每每传出,高管就会出来否认。华为一直在汽车领域动作频频,与20多个汽车厂商签署战略合作,欧洲、国内招聘大量汽车制造专家,这些动作,不打算造车,华为想做什么呢?
今年是华为首次以Tier1的身份,参加上海汽车展,华为造车意图显而易见。
全球Tier1供应商意味什么?Tier1(Tier One)意为给设备厂商供货的一级供应商,也就是说华为参展的角色定位为产品直接供应整车厂的汽车零部件供应商。
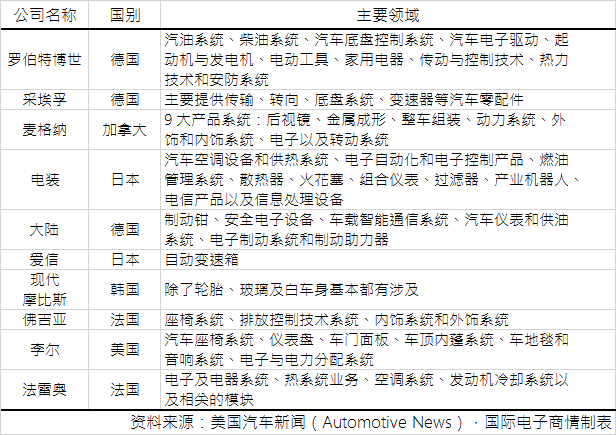
咨询机构IHF曾预测,到2035年全球智能汽车销量将突破1000万辆。20年内中国交通面貌或将焕然一新。到2040年,55%的乘客里程将用于电动汽车、自动驾驶汽车和共享汽车。况且,目前汽车电子产业链Tier1 系统集成厂商处于国际寡头垄断的市场格局,全球前十大汽车电子供应商拥有70%市场占有率,国内市场也被博世、大陆、电装等国际Tier1巨头所垄断。

随着汽车行业转向电动汽车和自动驾驶汽车,中国很可能将占据主导地位。在我国汽车电子领域,当前缺乏一个世界级的Tier1 供应商,而华为日前在2019年4 月的上海车展首次以Tier1 的定位亮相,展出了MDC、智能互联、mpower、华为云、三类传感器等配套解决方案,彰显了华为进军汽车电子的雄心。
上万亿美元的市场,谁不想分一杯羹?
华为的产品对于为何参加这次车展,徐直军坦言是华为的一些汽车解决方案可以投入使用,华为将汽车看成ICT延伸的一个应用场景。
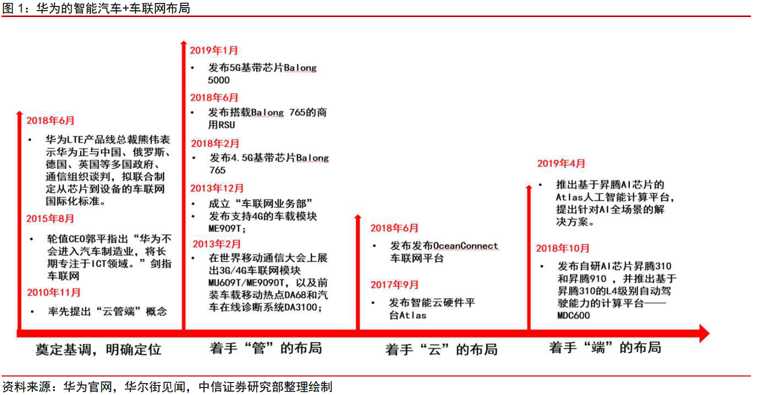
华为是全球领先的ICT(信息与通信)基础设施和智能终端提供商,借助通信优势,入局智能汽车+车联网。早在2013 年,华为便宣布推出车载模块ME909T,并成立“车联网业务部”。
目前,华为已经跟一汽、广汽、奥迪、奔驰、DS等车企进行了合作,对车联网、自动驾驶等层面进行深度的探讨,并且为汽车厂商制定工业互联网的方案和技术支持。

据了解,华为在汽车领域主要做解决以下四个方面的事情:
- 连接:提供4G、5G的通信模块;
- 计算平台:计算大脑,用于自动驾驶、模拟仿真等;
- 华为云,提供名为八爪鱼的自动驾驶训练平台;
- 智能终端生态和车结合:实现人车家全场景智能生活,主要是将华为手机与汽车生态打通。
简单来说,就是端管云。“端”是车联网的“器官”,主要指智能汽车终端,涵盖智能驾驶舱、智能驾驶、智能动力和智能网关等不同场景;“管”是车联网的“神经”和“血脉”,通过智能联网实现车与车、车与人、车与路侧单元(RSU)以及车与云的互联互通和相互协同;“云”是车联网的“大脑”,包括自动驾驶训练系统和车联网云平台,为车联网提供云端算力和服务内容。
最核心的是自研AI 芯片部分,华为通过自研AI 芯片和基于AI芯片的计算平台,推动汽车终端智能化。2018 年10 月,华为发布AI 芯片昇腾310 和昇腾910 以及能够支持L4 级别自动驾驶能力的计算平台——MDC600,该平台基于8 颗昇腾AI 芯片,将集成在奥迪在华生产的汽车上。2019 年4 月,华为推出基于昇腾AI 芯片的Atlas 人工智能计算平台。华为正依托自研AI 芯片和计算平台加速汽车终端智能化落地。
利好相关产业链华为寻求多方合作,深化生态联盟。从开始布局车联网至今,华为积极与大型整车厂、ICT 厂商、芯片厂商以及AI 技术厂商合作,加速车联网生态联盟建设。一方面,华为与广汽、上汽、一汽等大型整车厂商在车联网、智能汽车、国际化业务拓展等多个领域展开深度合作,扩大生态联盟;另一方面,华为也与众多软件厂商在自动驾驶、远程控制和城市交通安全等方面展开合作,优化解决方案。2016 年华为与奥迪、宝马、戴姆勒、爱立信、英特尔、诺基亚及高通联合宣布成立“5G 汽车联盟”,旨在整合各巨头间资源,加快无人驾驶汽车的研发进度,调配研发过程中所需的互联设备。
智能汽车展望
此前,华为董事长表明,华为只针对车联网和汽车中的电子部分进行研发和生产,并没有对汽车主机厂有过任何的投资,可谓是在自身擅长的领域向汽车行业进行辅助。
智能驾驶就是一个空间十分广阔的市场。华为相关人士曾表示,公司将逐渐开始对技术无人区进行探索,或将给之后华为在车联网领域发展带来新的推力。
不止华为,互联网的BAT也在积极布局和参与汽车相关产业。这样看来,ICT全面融合汽车产业或将是大势所趋。
未来几年,智能互联电动汽车时代即将到来,人、车、生活或将实现无缝衔接。华为是否可以像其智能手机业务一样,也为智能车联网的领域交出漂亮的答卷呢?