经管之家App
让优质教育人人可得
立即打开
全部版块
我的主页
›
论坛
›
提问 悬赏 求职 新闻 读书 功能一区
›
悬赏大厅
求财务共享中心全套制度
楼主
feng3630418
1771
1
收藏
2019-05-06
悬赏
260
个论坛币
未解决
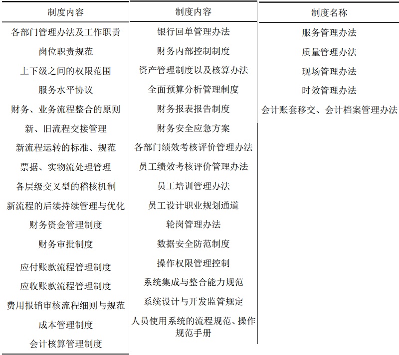
城商行组建财务共享中心,需要编写制度,需要成体系的一整套共享中心制度作为参考。
1.需要整套制度,涵盖共享中心的各方面工作,参考范围见下图
2.最好是银行的制度,也可以考虑其他知名企业
3.Word版本优先
4.仅供单位内部编写制度参考使用,不会进行散布传播,提供具体制度时可隐去单位名称
扫码加我 拉你入群
请注明:姓名-公司-职位
以便审核进群资格,未注明则拒绝
全部回复
沙发
mujahida01
2021-3-25 12:43:21
https://bbs.pinggu.org/a-3242655.html
你看看这个,好象是你。。。。。。。。。。
扫码加我 拉你入群
请注明:姓名-公司-职位
以便审核进群资格,未注明则拒绝
栏目导航
悬赏大厅
爱问频道
休闲灌水
经管文库(原现金交易版)
学道会
经济金融数学专区
热门文章
【浙商证券】太空算力与商业航天行业专题报 ...
现代数学译丛14非线性最优化基础
2026年技术趋势报告 Tech Trends 2026-德勤 ...
【南方农村报】2025中国牛蛙产业报告
现代数学译丛10 调和分析基础教程
民营企业涉税合规自查手册
【华西证券】AI浪潮之基,电力价值与生态重 ...
物流运作基础 (英国皇家采购与供应学会(CI ...
【顶刊方法,24重磅!】2005-2024上市公司绿色 ...
2026年Stata初高级寒假班—AI赋能+原理+操作 ...
推荐文章
26年寒假天津站|Gemini论文写作&数据分析 ...
2026JG学术冬训营:从Stata初高到Python机器 ...
关于如何利用文献的若干建议
关于学术研究和论文发表的一些建议
关于科研中如何学习基础知识的一些建议 (一 ...
一个自编的经济学建模小案例 --写给授课本科 ...
AI智能体赋能教学改革: 全国AI教育教学应用 ...
2025中国AIoT产业全景图谱报告-406页
关于文献求助的一些建议
几种免费下载文献的方法----我的文献应助经
说点什么
分享
微信
QQ空间
QQ
微博
扫码加好友,拉您进群
各岗位、行业、专业交流群