全部版块 我的主页
论坛 金融投资论坛 六区 金融实务版 投行专版
1128 0
2019-05-09

1

立信与普莱德管理层的沟通情况回复

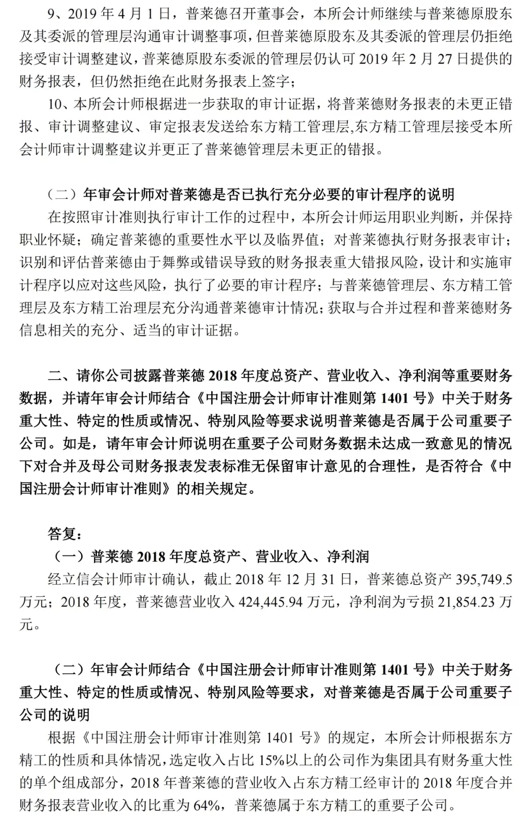
1、2018年11月,本所会计师对普莱德进行了预审并将预审发现的问题以书面沟通函的形式与普莱德管理层进行了沟通;


2、2019年1月,本所会计师正式对普莱德进行2018年度财务报表审计,对普莱德管理层进行了访谈,在履行了必要的审计程序并获取相关审计证据后,在1月底将初步审计结果发送给了普莱德财务负责人;


3、2019年1月29日,在北汽集团总部,本所会计师与普莱德原股东代表北大先行科技产业有限公司董事长及普莱德管理层就主要的审计调整事项进行了沟通;


4、在普莱德现场审计过程中,由于普莱德管理层不能就宁德时代新能源科技股份有限公司(以下简称“宁德时代”)返利公允性提供合理依据,2019年2月18日,本所会计师在东方精工佛山总部与宁德时代财务总监和财务经理就宁德时代返利公允性进行了沟通,但宁德时代财务总监未能提供宁德时代与普莱德返利公允性的合理解释和依据;


5、2019年2月20日,在东方精工佛山总部,本所会计师制作一个关于普莱德审计调整建议及初步审计结果的书面沟通函PPT文件,与普莱德管理层、普莱德全部的原股东代表、东方精工管理层当面进行了详细、充分地沟通和讲解;


6、2019年2月22日,本所会计师与普莱德财务负责人和财务主管沟通了主要调整事项;根据会计师的审计调整建议,普莱德原股东委派的管理层更正了普莱德的部分错报,于2019年2月27日提供了一份仅加盖普莱德公章但相关人员未签字的普莱德2018年度财务报表,普莱德此次提供的报表净利润比本所会计师初步审计的报表净利润多4.90亿元;


7、2019年3月27日,本所会计师前往普莱德北京总部,计划与普莱德管理层就宁德时代返利事项、关联方交易公允性、产品质量保证金等事项进行当面访谈和沟通,但管理层提出先提供书面访谈沟通问卷,本所会计师于是通过邮件发送了访谈问卷并要求其进行回复,但普莱德管理层拒绝接受访谈以及回复访谈问卷;


8、2019年3月27日,本所会计师要求普莱德管理层联系宁德时代相关人员沟通返利事项并发送了访谈问卷,直至2019年4月10号,普莱德管理层的代表才回复宁德时代授权其年审会计师与本所会计师进行沟通,截至东方精工审计报告出具日,宁德时代或宁德时代的会计师也未与本所会计师就返利事项进行沟通和回复访谈问卷;


9、2019年4月1日,普莱德召开董事会,本所会计师继续与普莱德原股东及其委派的管理层沟通审计调整事项,但普莱德原股东及其委派的管理层仍拒绝接受审计调整建议,普莱德原股东委派的管理层仍认可2019年2月27日提供的财务报表,但仍然拒绝在此财务报表上签字;


10、本所会计师根据进一步获取的审计证据,将普莱德财务报表的未更正错报、审计调整建议、审定报表发送给东方精工管理层,东方精工管理层接受本所会计师审计调整建议并更正了普莱德管理层未更正的错报。


链接1:指责立信!普莱德召开业绩真相媒体发布会!


链接2:上市公司指责立信严重违反CPA职业准则

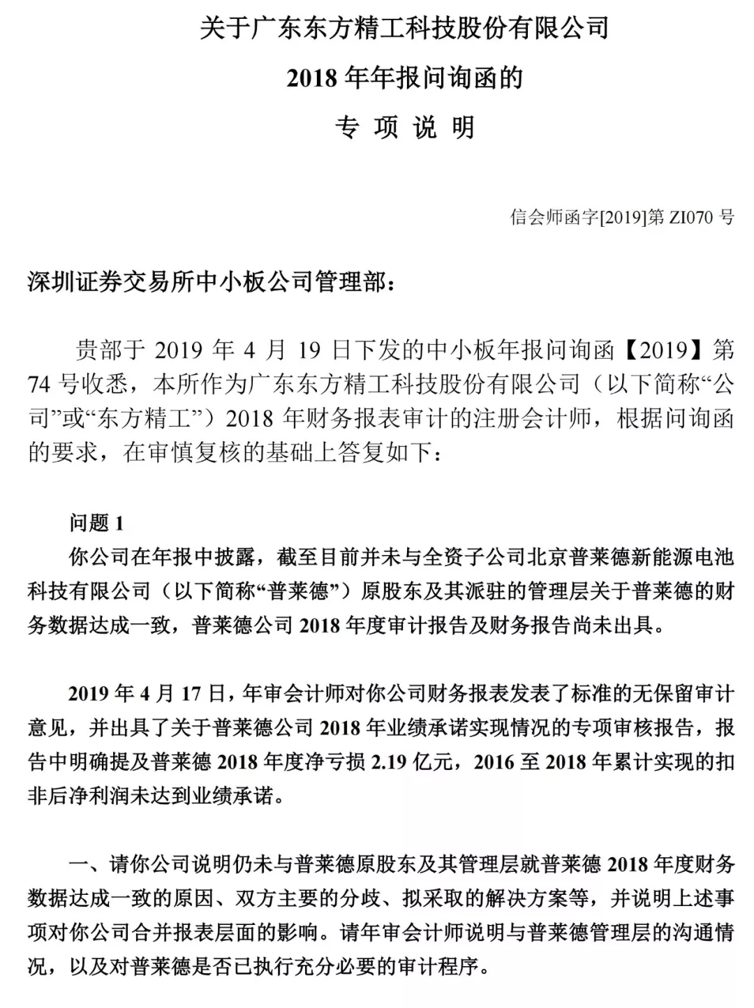
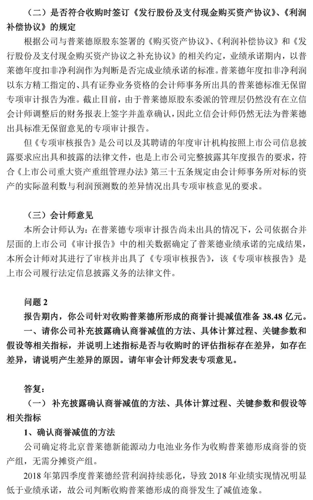
东方精工:关于公司2018年年报问询函的专项说明

640.webp (7).jpg 640.webp (6).jpg 640.webp (5).jpg 640.webp (4).jpg 640.webp (3).jpg 640.webp (2).jpg 640.webp (1).jpg 640.webp.jpg






二维码

扫码加我 拉你入群

请注明:姓名-公司-职位

以便审核进群资格,未注明则拒绝

栏目导航
热门文章
推荐文章

说点什么

分享

扫码加好友,拉您进群
各岗位、行业、专业交流群