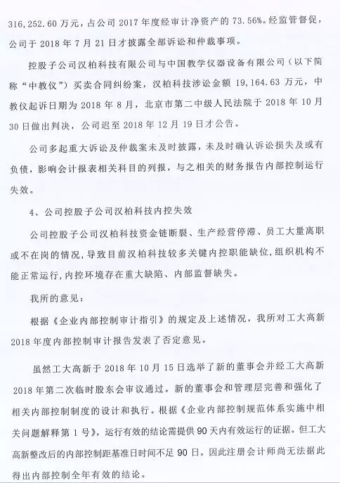
【上市公司工大高新(股票代码:600701)并购重组收购的全资企业2018年实现营业收入竟然为负数,而且金额巨大,为-5.23亿元,扣非后巨亏23亿元,也是A股一大奇葩,以前年度很可能涉嫌财务造假!收入为巨额负数,其中退货收入合计7.54亿元,你信吗?中介今夜无眠!独立财务顾问、评估机构纷纷出具致歉声明并公告】
退货收入7.5亿元、坏账准备计提高达3.9亿元,2017年经营活动产生的现金流量净额为-9.38亿元,直指以前年度收入确认的真实性,应收账款的真实性!以前就有曝光相关上市公司虚构交易、虚构应收款财务造假的案例!
看看汉柏科技的简要情况:
汉柏科技有限公司(以下简称汉柏科技)为公司 2016 年重大资产重组花费25亿元置入的全资子公司。业绩承诺人承诺,汉柏科技2016年、2017年、2018年实现经审计扣除非经常性损益后的归属于母公司股东的净利润分别不低于2.31亿元、2.78亿元和3.31亿元。
汉柏科技在 2016 年、2017 年完成业绩承诺,其中2017年实现扣非后净利润3.29亿元,业绩承诺完成率为116.62%。但2018 年度汉柏科技营业收入竟然为负数即-5.23 亿元,因为原已销传统业务产品遭到客户退货,退货收入总计 7.54 亿元;除退货外,应收账款坏账准备高达3.90 亿元。汉柏科技2018年扣非后归母净利润为-22.82 亿元,三年业绩承诺累计实现数为-16.90 亿元。
汉柏科技2016 年至 2018年的经营活动产生的现金流量净额分别为-0.75亿元、-9.38 亿元、-0.37亿元,其中2016年和2017年的数据公司已作会计差错更正。2017年实现净利润3.29亿元,但经营活动现金流量净额与净利润差异十分巨大,为-9.38亿元。
重组时中介团队:信达证券和国海证券、中科华评估事务所,纷纷出具致歉声明并公告:
以下内容见上市公司公告:
哈尔滨工大高新技术产业开发股份有限公司关于收
到上海证券交易所《关于对哈尔滨工大高新技术产业 开发股份有限公司 2018 年年度报告的事后审核问询 函》的公告
哈尔滨工大高新技术产业开发股份有限公司(以下简称“公司”)于2019年5月10日收到上海证券交易所上市公司监管一部下发的《关于哈尔滨工大高新技术产业开发股份有限公司2018年年度报告的事后审核问询函》(上证公函【2019】0633号,以下简称“《问询函》”),根据有关规定,现将《问询函》全文公告如下:
“哈尔滨工大高新技术产业开发股份有限公司:
依据《公开发行证券的公司信息披露内容与格式准则第 2 号-年度报告的内容与格式》(以下简称《格式准则第 2 号》)、上海证券交易所行业信息披露指引等规则的要求,经对你公司 2018 年年度报告的事后审核,为便于投资者理解,请公司进一步补充披露下述信息。
一、关于重大资产重组标的情况
1、汉柏科技有限公司(以下简称汉柏科技)为公司 2016 年重大资产重组置入的全资子公司。汉柏科技在 2016 年、2017 年完成业绩承诺后,2018 年度营业收入大额为负且巨额亏损,扣非后归母净利润为-22.82 亿元,三年业绩承诺累计实现数为-16.90 亿元。请公司补充披露:(1)汉柏科技近三年主要财务数据的实际数及前期盈利预测数,包括但不限于总资产、净资产、营业收入、营业成本、销售费用、管理费用、研发费用、财务费用、净利润、扣非后净利润、经营活动产生的现金流量净额、投资活动产生的现金流量净额、筹资活动产生的现金流量净额、研发支出等;(2)结合汉柏科技近三年财务报表项目变动情况,详细分析 2018 年巨额亏损的原因,与盈利预测及以前年度出现巨大反差的原因;(3)汉柏科技近三年主要客户名称、销售额、销售款项收回情况、是否存在关联关系,如三年内主要客户及销售情况出现重大变化,请解释原因;(4)汉柏科技近三年应收账款情况,包括期末余额、坏账情况、核销情况、账龄分布和按欠款方归集的期末余额前五名应收账款情况;(5)前期评估定价的合理性、审慎性及依据,公司董事会是否已充分调研评估该交易事项及相关重大不确定性、勤勉履职及依据;(6)业绩承诺方具体补偿安排,是否能够按期足额进行业绩补偿。
2、年报披露,报告期内,汉柏科技营业收入为-5.23亿元,原已销传统业务产品遭到客户退货,退货收入总计 7.54 亿元。除退货外,本期应收账款坏账准备高达 3.90 亿元,其中普天信息技术有限公司和海贸云商信息科技有限公司(以下简称普天信息和海贸云商)的坏账准备合计 3.76 亿元。请公司说明:(1)汉柏科技各项业务的业务模式,收入确认政策和时点;(2)发生大额退货的原因,涉及交易发生年度,相关收入确认情况,以前年度退货估计的合理性,是否存在不满足收入确认条件的情形;(3)是否存在已确认收入的退货风险,退货对公司历年业绩的影响;(4)针对普天信息和海贸云商的大额坏账准备,详细说明交易背景、具体交易情况、大额计提坏账准备的原因和合理性;(5)结合大额退货和大额坏账,说明汉柏科技前期业绩是否存在前期重大会计差错调整的问题。
3、根据公告,中国教学仪器设备有限公司(以下简称中教仪)与汉柏科技于 2017 年 12 月和 2018 年 1 月签署销售合同金额总计为 1.92 亿元。销售合同约定,中教仪收到最终用户款及货物验收合格后 180 日内付清合同项下全部款项。2018 年 7 月,汉柏科技致中教仪《关于停止提供产品安装、技术服务支持、保修服务的函》,汉柏科技未能按照销售合同提供相关服务,中教仪提请诉讼,法院已判决解除相关合同,中教仪无需再支付货款。请公司说明:(1)相关销售合同履约义务的各个重要时间节点;(2)汉柏科技主动致函客户的原因,是否在履约义务即将完成之时致函,相关决策方及决策依据;(3)请公司全面核实并说明是否存在其他类似情况。
4、年报披露,汉柏科技基础网络传统业务转型人脸识别业务,人脸识别业务尚处于应用测试阶段,尚未形成良好效益。因汉柏科技已放弃传统业务,本期对无形资产中专利权及商标权计提减值准备 2.30 亿元。2016 年至 2018 年,公司研发投入合计 1.52 亿元,除 2017 年资本化0.05 亿元以外全部费用化,且资本化部分次年全额转入当期损益。2016 年、2017 年公司研发人员数量分别为 195人、263 人,2018 年研发人员全部离职。请公司:(1)详细分析汉柏科技无形资产的变化原因,包括但不限于收购已有的无形资产、收购后的增减情况、目前无形资产情况;(2)结合无形资产减值情况,说明汉柏科技无形资产的原始价值及剩余价值、实际拥有方和使用方、公司是否采取措施进行追讨或减少损失;(3)鉴于研发人员全部离职,说明是否存在技术外流的情况,是否存在保障核心技术安全的措施;(4)说明近三年具体研发投向、是否取得成果、对业务和业绩的影响;(5)鉴于人脸识别业务尚处于应用测试阶段,尚未形成良好效益,公司却放弃传统业务,请说明战略决策方及其决策合理性。
5、年报披露,2016 年至 2018年的经营活动产生的现金流量净额分别为-0.75亿元、-9.38 亿元、-0.37 亿元,其中2016 年和 2017 年的数据公司已作会计差错更正。请公司:(1)根据 2017 年年度报告问询函回复,汉柏科技 2016 年和2017 年经营性净现金流为负,主要原因是加大人工智能的研发及市场投入,在各行业铺设了大量的人脸识别设备。请说明近三年汉柏科技资金投向、形成产品、试用客户、会计处理、是否发生减值、是否仍具有前景;(2)结合货款收回情况、采购支付情况、费用支付情况等,按业务类别及业务实施主体逐年分析公司各主要业务的现金流情况,并说明近三年经营活动产生的现金流量净额持续为负的原因。
6、根据公告,哈尔滨市中级人民法院将公开拍卖汉柏科技全部权益,现汉柏科技股东全部权益账面值仅 400.17 万元,评估值 1.06 亿元,较 2016 年重大资产重组 25 亿元的交易价格差异巨大。请公司:(1)结合汉柏科技各项资产状态,详细说明汉柏科技各项资产大额减值的过程及原因;(2)置入汉柏科技后,是否采取措施保障公司资产保值增值,对于大额减值的各项资产是否采取措施积极应对或进行追讨;(3)鉴于评估值较账面值存在增值的情形,说明汉柏科技是否被过度减值,是否存在通过拍卖进行利益转移的情形,是否存在其他利益安排。
7、年报披露,其他非流动资产期末余额10.36 亿元,其中 10.35 亿元系公司之子公司天津汉柏明锐电子科技有限公司预付给中教仪等公司云数据中心项目工程款。请公司:(1)鉴于中教仪既为供应商又为客户,请说明中教仪基本情况,与公司购销商品等业务情况,相关业务是否具有交易实质,是否存在关联关系或其他利益安排;(2)补充披露预付工程款的明细项目、交易背景、交易对方、相关账龄、具体用途、相关资产状态;(3)说明大额预付工程款的原因及合理性,是否能够保障资产安全,相关资产是否存在减值情形,相关资金是否可以追回,后续安排或处置措施;(4)说明相关会计处理方法及依据。
8、根据公告,截至期末,募集资金投资项目汉柏明锐云数据中心建设项目累计投入金额3.14亿元,另被关联方工大集团占用的2亿元募集资金尚未归还。请公司说明:(1)募集资金投资项目的项目规划、项目进展、具体投向;(2)相关投入是否形成资产,相关资产是否存在减值情形,对公司的影响;(3)相关会计处理方法及依据。
9、请公司全体董事、监事、高级管理人员说明:(1)自收购以来,公司能否对汉柏科技形成有效控制及相关证据;(2)结合汉柏科技巨额减值及目前资产状态,公司是否存在未保障相关资产安全的情形;(3)汉柏科技是否存在前期重大会计差错调整的问题;(4)是否保证汉柏科技历年业绩的真实、准确、完整。
扫码加好友,拉您进群



收藏
