全部版块 我的主页
论坛 金融投资论坛 六区 金融实务版 投行专版
956 0
2019-05-22

上市公司为了保壳卖掉一两套房产我们经常见到,但是一口气想卖掉400套房子的,恐怕你没见过。

没错,这件事情又发生在A股上,而且上市公司还是车企,叫海马汽车,不过已经被ST了,这件事情在网上引起了热论,网友说,以后专注卖房就好,不卖车了。

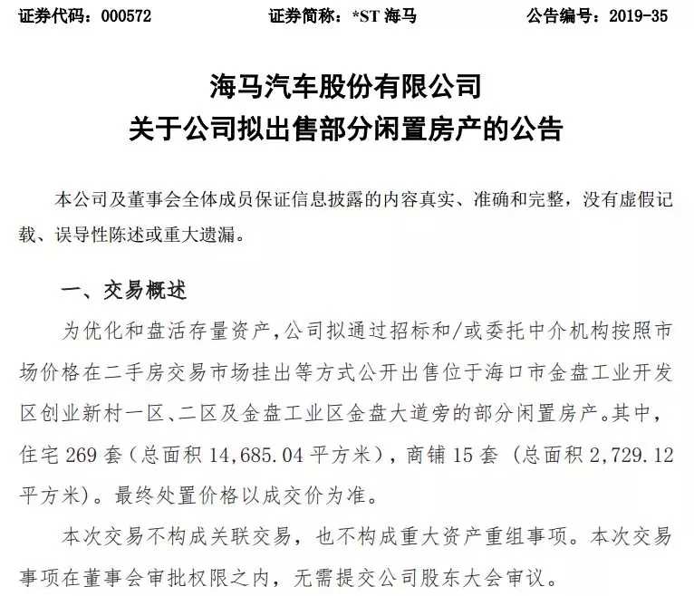
*ST海马:拟出售房产284套

一家造车的A股上市公司,突然被ST,接着突然宣布要卖掉近300套房,不知道的还以为是一家房地产公司,但这的确发生在A股。

5月15日晚间,*ST海马公告称,为优化和盘活存量资产,公司拟通过招标和/或委托中介机构按照市场价格在二手房交易市场挂出等方式公开出售位于海口市金盘工业开发区创业新村一区、二区及金盘工业区金盘大道旁的部分闲置房产。

其中,住宅269套(总面积14,685.04平方米),商铺15套(总面积2,729.12平方米)。账面价值原值为30,899,943元,最终处置价格以成交价为准。

640.webp (10).jpg


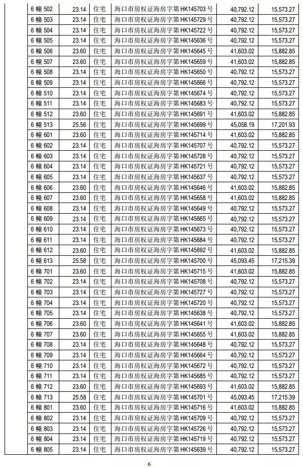
这份公告长达八页,密密麻麻都是房产信息。。。欣赏一下。。。 640.webp (9).jpg 640.webp (8).jpg 640.webp (7).jpg 640.webp (6).jpg 640.webp (5).jpg 640.webp (4).jpg 640.webp (3).jpg 640.webp (2).jpg

上述269套住宅中,超95%的房产面积均不超过30㎡,最大的为28.57㎡,最小的仅有22.90㎡。

公告还称,上述拟处置房产不存在抵押、质押或者其他第三人权利,不存在重大争议、诉讼或仲裁事项,不存在被采取查封、冻结等司法措施的情形。本次交易不构成关联交易,也不构成重大资产重组事项;本次交易事项在董事会审批权限之内,无需提交公司股东大会审议。

前不久刚刚公告要卖上海的房产

值得一提的是,这不是海马汽车第一次这么大手笔要卖房子了。

就在不久前的4月22日晚间,海马汽车发公告说,拟通过中介机构按照市场价格在二手房交易市场挂出并公开出售位于上海市的36套闲置房产(总面积4339.5平方米),以及位于海南省海口市的81套闲置房产(总面积6280.6平方米),账面原值为3386.17万元。

640.webp (1).jpg

算一下,两次公告一共打算卖多少套房子?

海口(284+81)以及上海(36套),一共是401套房!

你看,不逼自己一把,你都不知道自己名下有多少套房子了。

连续两年亏损 已经被ST

就在公告要卖掉上海的房子的同时,海马汽车也发了一份被实行退市风险警示的公告。

公告说,由于2017年度、2018 年度连续两个会计年度经审计的净利润为负值,按照相关规定,股票名称由“海马汽车”变更为“*ST海马”。

公告也说,公司董事会正在积极主动采取措施,力争尽快消除退市风险,主要措施如下:

1、坚持市场导向,实施新营销;利用海马8S等新产品上市契机,调整产品结构,提升产销量,提高公司盈利能力及持续经营能力。

2、加大新产品、新技术的研发力度,加速产业升级,优化整体布局,增加新的盈利增长点。

3、优化资源配置,盘活存量资产,处置闲置资产,增加公司现金流,促进公司长远、健康发展。

4、开源节流,加强全面预算管理和成本管控,严格控制各项费用支出,降低经营成本,防范风险损失,提升营运能力、盈利能力和抗风险能力,最大限度提高主营业务盈利水平。

疯狂卖房、被ST背后:车越来越难卖了

财务数据显示,海马汽车2018年全年实现营业收入50.47亿元,同比下降47.88%;净利润亏损16.37亿元,亏损幅度同比扩大64.64%。海马汽车表示,2018年度受外部大环境、公司品类战略落地和产品进一步聚焦的影响,全年汽车销量为6.78万辆,同比大幅下滑。

2019年5月7日,海马汽车发布产销快报,2019年4月实现汽车销量2650辆,同比下降34.95%,继续大幅下滑。1-4月累计销量为7742辆,同比下跌72.20%。

分车型类别来看,轿车、MPV继续严重下滑,SUV触底反弹。其中,今年4月,海马汽车轿车销量为119辆,同比下滑94.99%;MPV车型销量为189辆,同比下滑65.45%;SUV车型销量为2342辆,同比增长103.12%。

据统计, *ST海马两年巨亏26.31亿元,一口“吞掉”2003年来累计的净利润23.23亿元。这也就意味着*ST海马16年赚到的钱,还不够用来偿还两年的亏损。当前,*ST海马拟出售部分闲置房产,优化和盘活存量资产。


二维码

扫码加我 拉你入群

请注明:姓名-公司-职位

以便审核进群资格,未注明则拒绝

栏目导航
热门文章
推荐文章

说点什么

分享

扫码加好友,拉您进群
各岗位、行业、专业交流群