摘要:目前上市公司通过设立并购基金达到并购重组、资源整合的情况较为普遍,那么并购基金是否纳入合并范围以及应主要考虑的角度,本文试图展开一定的研究。
一、关于会计准则相关的规定与分析根据《企业会计准则》(2014修订),对于判断投资方是否对被投资企业构成控制主要强调“实质性控制”。并且详细解释了“代理人”、“决策者”、“主要责任人”等概念,根据《企业会计准则第33号——合并财务报表》第十八条、第十九条及应用指南,可将其总结如下:
1、需要根据投资决策委员设置等情况,综合确定被投资企业的主要责任人,只有主要责任人才能构成“实质性控制”;
2、普通合伙人(以下简称“GP”)需判断其是否仅是以代理人的身份代为行使决策权,如果其仅是“代理人”则不能以其作为GP身份为由而认定为“控制”;
3、如果当存在单独一方持有实质性罢免权并能无理由罢免决策者(GP)时,则该决策者属于代理人,不能认定为“主要责任人”,则其他方将会认定为“实质控制”。
同时可综合考虑决策者对被投资方的决策权范围、其他方享有的实质性权利、决策者的薪酬水平、决策者因持有被投资方的其他利益而承担可变回报的风险四个方面来判断GP(决策者)是否为真正的实际控制人。(该四个方面规定的比较详细,总结来看主要为是否能够从实质上控制被投资方的生产经营并承担其可变回报)

二、关于并购基金未并表的经典案例分析
案例一:梅泰诺(300038)参与设立的产业基金
案例二:明家联合(300242)参与设立的产业基金
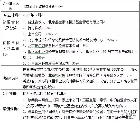
案例三:梅泰诺(300038)参与设立的产业基金
案例四:道恩股份(002838)参与设立的产业基金
案例五:科达股份(600986)参与设立的产业基金
三、关于上市公司的并购基金是否纳入合并范围的问题总结1、关于投资决策委员会设置
从以上会计准则的规定以及相关案例可以看出,并购基金是否应纳入上市公司的合并范围,需要重点考虑并购基金的投资决策委员会的设置,从而判断上市公司是否可以在投资决策委员会中占据话语权,从而判断是否对并购基金达到控制。
2、不能简单认定GP为基金的控制人
根据会计准则的规定,需要判定GP是否仅是以代理人的身份代为行使决策权,如果其仅是“代理人”则不能以其作为GP身份为由而认定为“控制”。例如,当存在单独一方持有实质性罢免权并能无理由罢免决策者(GP)时,则该决策者属于代理人,不能认定为“主要责任人”,则其他方将会认定为“实质控制”。
3、一票否决权的运用
案例二中设置了上市公司的一票否决权,从将并购基金以联营企业作为长期股权投资核算来看,该上市公司未定对并购基金认定控制。但一票否决权目前对于其作为“保护权”还是“实质性权利”存在一定的争议,若理解为“实质性权利”,则案例二应认定上市公司对并购基金构成。