全部版块 我的主页
论坛 金融投资论坛 六区 金融学(理论版)
2254 3
2019-05-29

2018年2月23日,银保监会宣布对安邦保险进行接管。事后发现,安邦只用区区10亿,竟然撬动了一个近两万亿的金融帝国。

2019年5月24日,央行和银保监会宣布“包商银行“发生重大信用风险问题”并对其进行接管。明天系的疑云又重新浮上水面。这也是一个实际操控几万亿的金融控股集团。

一个保险公司,一个商业银行,他们都处于金融产业链的上端——货币来源端(保费+存款)。政府对这两大机构的接管,或许是中国金融发展史上的标志性事件。同时也是防风险攻坚战由面到点、金融供给侧改革纵深推进的序幕。金融业既然不能像钢铁、煤炭等供改行业那样破产和清算,那么更多的可能就是接管和重组。

再联想到这两年同样处于风口浪尖上的华R、H航、H信、中XX等金融巨兽,还有这几天传言建行要接管H丰的消息,感觉大戏,才刚刚开始。

然而让我们疑惑的是,为什么这些金融巨兽能在如此严格监管的环境中迅速膨胀起来,难道我们苦苦建立起的“资本约束”和其他指标的监管约束,竟然无法将这些巨兽关在笼子里?

答案是,最近几年在影子银行的掩护下,大量的债务资金通过层层嵌套和通道,摇身一变成了“股权资本”。这样就形成了一个“...债务资金注资股权——资本充足率提高——增加关联方债务——债务资金注资股权...”理论上一个可以无限循环膨胀的过程。

在这种债务资本的泛滥下,整个金融体系似乎陷入了普遍的“明股实债”游戏。而金融业的供给侧改革,要想让金融回归服务实体经济的本源,首先让产业资本从债务资本的桎梏和奴役中走出来,让资本回归劳动剩余价值的本源,而不是只在负债端兴风作浪。

否则你真相信,依靠“会计记账+银行印钞”,就能印出一个世界最大的财富国度?

一、债务资本:杠杆原理与造富神话

如何不费力气,在芸芸众生中逆袭,迅速将自己的财富做大,跃迁为另一个阶层?这个问题,一直是这个浮躁社会里年轻人的终极追问。

父辈会告诉我们,埋头苦干,日积月累,慢慢把家底攒起来。在当下,这个理念,太OUT了!在每天都有造富神话出现的今天,这个速度太慢。尤其是对于某些雄心万丈、野心勃勃的人来说,根本等不及。对于有梦想的人,一万年太久,只争朝夕。

答案是,搞个金融集团,控股几个银行、保险和几个通道子公司,这样一个理论上可以无限放大规模的交易结构便形成了。

其实很简单,就是运用了杠杆原理,每控股一个企业就可以贷款借贷,然后拿着债务型资金再去控股下一个公司进行借贷。一般的公司都有资产负债率的限制,但有一类企业的净资产负债率可以达到1200%甚至更高。这个机构就是银行,当然也可以是保险、信托等其它金融机构。

银行净资产负债率虽然已经可以高出一般企业十几倍,但终究也有资本充足率的限制。那么怎么办?很简单,把银行的贷款,通过一系列关联交易和通道转换成权益资本,补充银行的资本金。于是银行的资本充足率提高,可以更多地发放贷款吸收存款,可以进一步对关联方进行输血。而保险、信托、基金子公司等非银机构,只要可以用所谓的万能险、资管理财等花里胡哨的产品,来掩盖债务型而非权益型资金的事实。

这就形成了一个可以自我生长和膨胀的正反馈组织。一些具体的操作可以参考安邦系和海航系的股权结构(如下图)。


债务型资本的形成过程

640.webp.jpg


安邦循环投资部分实例

640.webp (1).jpg

640.webp (2).jpg

来源:新财富

这不禁引起我们理论上的深思,何为债,何为股,何为资本,何为资金。通过“杠杆扩张+通道变换科目”形成的股权资金,是不是成为我们常说的资本金?

实际上,资本的本质是一种生产要素,来源于生产力提高形成的“盈余公积”,这就是会计上的权益性资本。而债务资本,或马克思称的借贷资本,则是将债务来源的资金通过层层通道和嵌套包装成了权益,其本质上是会计报表中资产负债表两端的会计腾挪。它的特点是可以脱离实体经济快速地形成,即所谓经济的虚拟化与金融的脱实向虚。

我们在过去五年看到的安邦、华融等金融集团的快速繁荣与终结。不过数年间,资产迅速澎涨达几万亿人民币并形成了一个足以影响中国金融系统性稳定的利益集团。然而,当我们层层剥开会计科目与股权结构那浮华的外衣,用穿透式的目光来看金融机构经营的“源泉”——最终用以对冲和缓释风险的资本,不过是来自于负债端的腾挪与包装,并非真正的权益型资本。

比如安邦以高收益率回报为诱惑的“万能险”;华融通过国有金融企业的信用和金融控股集团不同子公司、不同金融机构之间搭建的通道业务与关联交易;XXX通过各种项目包装形成的银行授信等等。通过这种本质上为影子银行的模式将负债变成了权益,并以此无限度地扩张资产负债表,最后形成了大量的不良资产与有毒资产。

除此之外,近些年推出的PPP项目,所谓的国有资本和社会资本的合营,大部分也只是“明股实债”。还有股权投资的一级市场,那些带有短期回购协议的、不到三年就要求退出的LP,本质上也绝非真正的资本,穿透到底属性是债。因为权益资本,有更长的耐心。

一个大国现代经济的高质量发展离不开一个现代化的金融体系,在新旧动能转换下尤其是离不开一个更有耐心、更有风险缓释能力,来自实体经济盈利公积形成的真正的权益性资本,绝非只是通过通道、影子银行等“魔术”式的资产负债表两端的数字腾挪。因为真正的资本,是一种实实在在的生产要素,是剩余价值和盈余公积的积累,是根源于劳动价值论的汗水和智慧。关于资本的这个初心,在喧闹的大金融时代,我们似乎已经遗忘了很久。

二、金融资本的初心与异化:债变股的资本魔术与系统性风险

在众多的经济学概念中,资本可能是最纷繁复杂让人眼花缭乱的定义之一。在经济学上它是生产要素,在会计学上有权益资本、注册资本,在银行界,有经济资本、监管资本,以及核心资本和附属资本...

经济学家们也是众说纷纭。赫尔曼说,资本是“由有交换价值的,最为满足不断源泉的那些财务构成的”;瓦尔拉斯说,资本是“完全不被消费的或消费很慢的各种社会财富;是数量有限的,经过初次使用尚存的各种使用价值;即资本可以使用一次以上,如一所房屋和一件家具”。

克尼斯说,资本是“准备用于满足未来需求的那些现有的财务量”。由亚当斯密提出,克尼斯发展的定义称“资本是为了直接间接满足未来需求而被分开的财富”。李嘉图说,资本是“在生产使用中,由实现劳动所必要的实物、衣着、工具、原料和机器等构成的那部分财富”。

马尔萨斯说,资本是“一个国家在生产和分配财富中,为了获利而保有或使用的那部分财富”。西尼尔说,资本是“在财富的生产或分配中所使用的作为人类劳动成果的一件物品”。

经典的定义里,资本作为一种生产要素,指进行社会生产经营活动时所需要的各种有形或无形的资源,包括但不限于厂房、机械设备、技术和其它无形资产等。现代经济增长理论认为资本存量(K)作为一种生产要素,包括固定资产存量在内的所有过去和现在投入到生产过程中物品的价值总和。在会计科目里,则包括所有者权益,包括注册资本、实缴资本、资本公积和留存收益等等。

通俗来说,资本就是做生意的本钱。深层次来说,资本应该是剩余价值的积累并能进一步与劳动结合形成剩余价值的要素(更像是资产),是在真实的实体经济价值创造活动中的形成的。在会计意义上是股权或所有者权益,在金融意义上是最后的风险缓释手段。

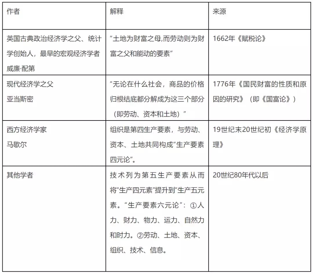
生产要素概念的历史演进

640.webp (3).jpg

信息来源:Wikipedia、百度百科整理

古典意义常说的资本是产业资本。产业资本指在资本的循环运动中,“依次采取货币资本、生产资本和商品资本形式,接着又放弃这些形式,并在每一种形式中完成着相应职能的资本”。产业资本来源于资本原始积累的过程,折射出实体经济的运营状况。

产业资本职能形式循环图

640.webp (4).jpg

信息来源:百度百科

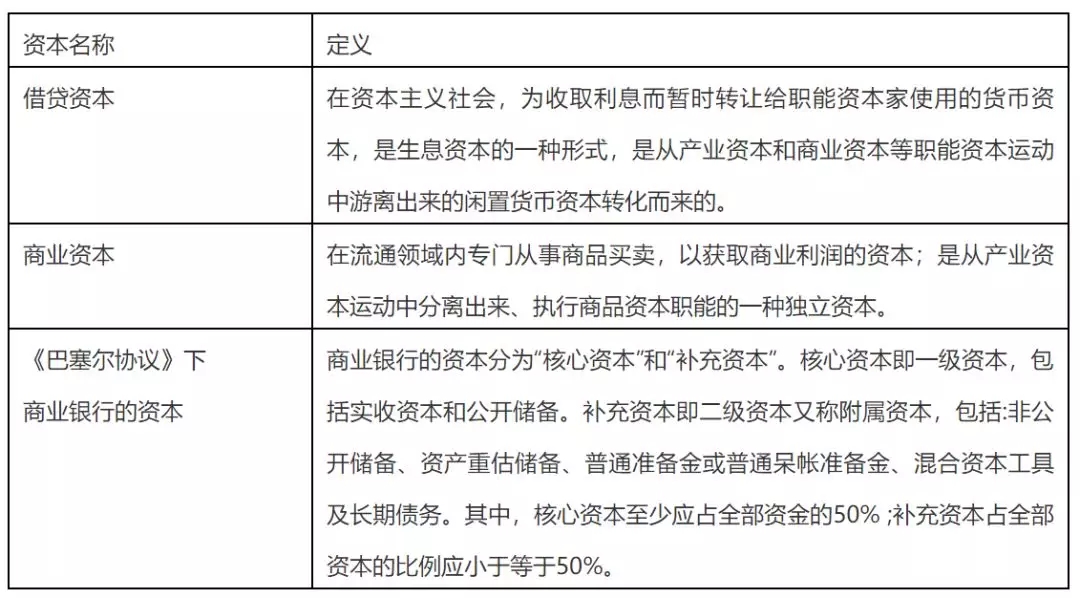
随着社会生产力的发展与社会分工的扩大,一些本质上从属于并且服务于产业资本的资本形式逐渐剥离出来,譬如银行与金融机构的资本、借贷资本、商业资本等等。

其他资本形式

640.webp (5).jpg

信息来源:财经大辞典,百度百科

金融资本,可以看作是来自产业资本的盈利公积,但是又逐渐脱离产业资本和实体经济,能够自我生长和膨胀的资本形态。在某种情况下,不仅可以脱离产业资本和实体经济,甚至还会奴役和压榨产业资本。与产业资本踏踏实实的线性积累相比,金融资本更看重较高的增速与溢价、高频的交易与激进的薪酬奖励。

当前金融资本创造的利润已经是产业资本利润的总和

640.webp (6).jpg

数据来源:21数据新闻实验室



二维码

扫码加我 拉你入群

请注明:姓名-公司-职位

以便审核进群资格,未注明则拒绝

全部回复
2019-5-29 08:55:48
金融资本为什么可以脱离产业资本独立生长膨胀?一个重要的原因就是“现代信用货币制度+正反馈的债务扩张机制”。现代信用货币可以脱离贵金属等实体层面的约束,债务扩张可以在央行流动性呵护下不断的扩张。而且,一旦形成能将债务变身资本的“债务资本”生长机制,金融资本的膨胀和变异速度将更加迅猛。

债务资本和股权资本不一样,债务一是必须返还的资金,二是可以通过信用快速生成,不像股权资本本质上是自己的钱,是来自实体经济的辛苦积累,对企业来说也没有短期内偿还的义务。而债务在信贷投放或发行债券的形式下,必须依靠信用合同按照规定的时间还本付息。

更规范的来说,按照会计的定义,债务是由过去交易和事项形成的,由单位或个人承担并预期会计导致经济利益流出单位或个人的现时义务,包括各种借款、应付及预收款项等。以公司债务为例,指公司与特定人之间的债权债务关系总和,表现形式多种多样。就ZF而言,依照世界银行经济学家Hana Polackova 的风险矩阵,ZF债务可归纳为ZF直接债务和ZF或有债务。依据责任与义务的形式差异,ZF债务又可以细化为显性直接债务、隐性直接债务、显性或有债务和隐性或有债务。

如果说资本的本质是一种生产要素,来源于生产力提高形成的“盈余公积”;那么,债务资本本质上是会计报表中资产负债表两端的会计腾挪,它可以脱离实体经济快速地形成,即所谓经济的虚拟化与金融的脱实向虚。

正是因为债务资本的这种可以“一夜暴富”的特征,才使越来越多的人这几年放弃辛辛苦苦实体经济稀薄利润的经营活动,奋不顾身投入金融领域,在负债端不停的折腾。而更大胆的一些人,在通过金融控股集团,通过层峦叠嶂和错综复杂的股权结构,形成了巧妙的”债转股”套路,然后依靠从债务转来的资本,不断的投资持股和兼并,最后形成了一个庞大的债务巨兽。
二维码

扫码加我 拉你入群

请注明:姓名-公司-职位

以便审核进群资格,未注明则拒绝

2019-5-29 14:11:11
二维码

扫码加我 拉你入群

请注明:姓名-公司-职位

以便审核进群资格,未注明则拒绝

2019-5-29 23:04:36
杨明凡 发表于 2019-5-29 08:55
2018年2月23日,银保监会宣布对安邦保险进行接管。事后发现,安邦只用区区10亿元,竟然撬动了一个近两万亿的 ...
学习了!
二维码

扫码加我 拉你入群

请注明:姓名-公司-职位

以便审核进群资格,未注明则拒绝

栏目导航
热门文章
推荐文章

说点什么

分享

扫码加好友,拉您进群
各岗位、行业、专业交流群