全部版块 我的主页
论坛 会计与财务管理论坛 七区 会计与财务管理
3148 0
2019-06-08

新金融工具准则要求以预期信用损失为基础,对以摊余成本计量的金融资产、以公允价值计量且其变动计入其他综合收益的债权投资、合同资产、租赁应收款等项目进行减值会计处理并确认损失准备。

本期微信主要摘录了部分A+H股上市公司2018年度执行新金融工具准则应收账款坏账准备计提披露的典型示例。

准则及监管规定


会计报表附注是对在资产负债表、利润表、现金流量表和所有者权益变动表等报表中列示项目的文字描述或明细资料,以及对未能在这些报表中列示项目的说明等。

会计报表附注应当披露报表重要项目的说明。

1. 《企业会计准则第22号——金融工具确认和计量》(2017)

第四十六条 企业应当按照本准则规定,以预期信用损失为基础,对下列项目进行减值会计处理并确认损失准备:

(一)按照本准则第十七条分类为以摊余成本计量的金融资产和按照本准则第十八条分类为以公允价值计量且其变动计入其他综合收益的金融资产。

(二)租赁应收款。

(三)合同资产。合同资产是指《企业会计准则第14号——收入》定义的合同资产。

(四)企业发行的分类为以公允价值计量且其变动计入当期损益的金融负债以外的贷款承诺和适用本准则第二十一条(三)规定的财务担保合同。

第六十三条 对于下列各项目,企业应当始终按照相当于整个存续期内预期信用损失的金额计量其损失准备:

(一)由《企业会计准则第14号——收入》规范的交易形成的应收款项或合同资产,且符合下列条件之一:

1.该项目未包含《企业会计准则第14号——收入》所定义的重大融资成分,或企业根据《企业会计准则第14号——收入》规定不考虑不超过一年的合同中的融资成分。

2.该项目包含《企业会计准则第14号——收入》所定义的重大融资成分,同时企业做出会计政策选择,按照相当于整个存续期内预期信用损失的金额计量损失准备。企业应当将该会计政策选择适用于所有此类应收款项和合同资产,但可对应收款项类和合同资产类分别做出会计政策选择。

(二)由《企业会计准则第21号——租赁》规范的交易形成的租赁应收款,同时企业做出会计政策选择,按照相当于整个存续期内预期信用损失的金额计量损失准备。企业应当将该会计政策选择适用于所有租赁应收款,但可对应收融资租赁款和应收经营租赁款分别做出会计政策选择。

在适用本条规定时,企业可对应收款项、合同资产和租赁应收款分别选择减值会计政策。

2.《企业会计准则第22号——金融工具确认和计量》应用指南(2018)(部分摘录)

对于某些金融工具而言,企业在单项工具层面无法以合理成本获得关于信用风险显著增加的充分证据,而在组合基础上评估信用风险是否显著增加则是可行的。

为在组合基础上进行信用风险变化评估,企业可以共同风险特征为依据,将金融工具分为不同组别,从而使有关评估更为合理并能及时识别信用风险的显著增加。企业不应将具有不同风险特征的金融工具归为同一组别,从而形成不相关的结论。

企业对预期信用损失的估计,是概率加权的结果,应当始终反映发生信用损失的可能性以及不发生信用损失的可能性(即便最可能发生的结果是不存在任何信用损失),而不是仅对最坏或最好的情形做出估计。

实务中,这一要求可能并不需要企业开展复杂的分析。在某些情形下,运用相对简单的模型可能足以满足上述要求,而不需要使用大量具体的情景模拟。例如,一个较大的具有共同风险特征的金融工具组合(如小额贷款)的平均信用损失,可能是概率加权金额的合理估计值。

3. 《关于修订印发2019年度一般企业财务报表格式的通知》(财会〔2019〕6号)(部分摘录)

“信用减值损失”项目,反映企业按照《企业会计准则第22 号——金融工具确认和计量》(财会〔2017〕7 号)的要求计提的各项金融工具信用减值准备所确认的信用损失。该项目应根据“信用减值损失”科目的发生额分析填列。

年报分析:执行新金融工具准则之披露示例

640.webp (19).jpg

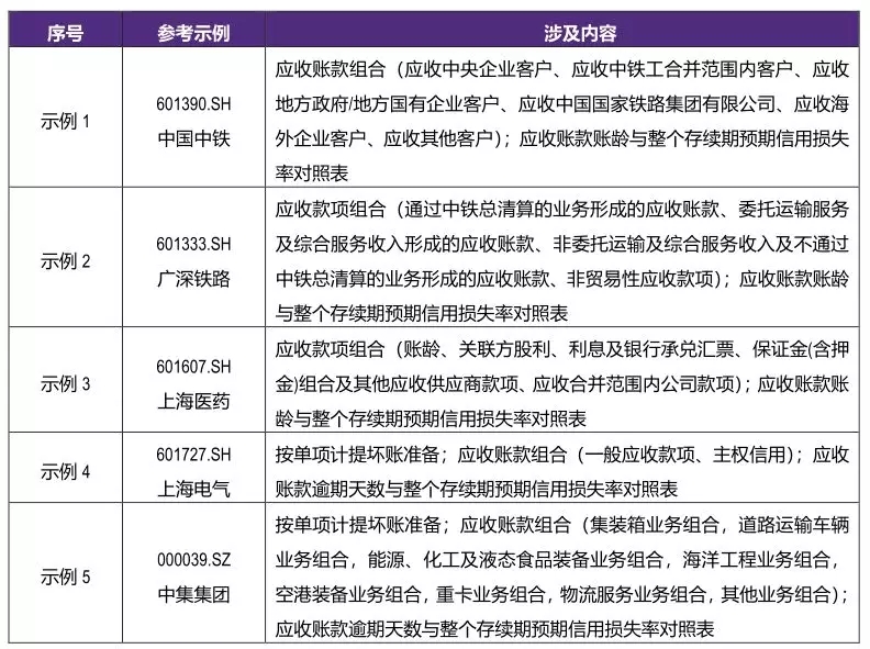
示例1:601390.SH 中国中铁

会计政策

对于应收票据及应收账款和合同资产,无论是否存在重大融资成分,本集团均按照整个存续期的预期信用损失计量损失准备。

当单项应收票据及应收账款和合同资产无法以合理成本评估预期信用损失的信息时,本集团依据信用风险特征将应收票据及应收账款和合同资产划分为若干组合,在组合基础上计算预期信用损失,确定组合的依据如下:

应收账款组合1  应收中央企业客户

应收账款组合2  应收中铁工合并范围内客户

应收账款组合3  应收地方政府/地方国有企业客户

应收账款组合4  应收中国国家铁路集团有限公司

应收账款组合5  应收海外企业客户

应收账款组合6  应收其他客户

对于划分为组合的应收账款,本集团参考历史信用损失经验,结合当前状况以及对未来经济状况的预测,编制应收账款账龄与整个存续期预期信用损失率对照表,计算预期信用损失。

重要会计估计和判断

应收账款的预期信用损失

本集团通过应收账款违约风险敞口和预期信用损失率计算应收账款预期信用损失,并基于违约概率和违约损失率确定预期信用损失率。在确定预期信用损失率时,本集团使用内部历史信用损失经验等数据,并结合当前状况和前瞻性信息对历史数据进行调整。在评估前瞻性信息时,本集团考虑的因素包括经济政策、宏观经济指标、行业风险和客户情况的变化等。本集团定期监控并复核与预期信用损失计算相关的假设。上述估计技术和关键假设于2018年度未发生重大变化。

财务报表项目注释

应收账款

本集团对于应收票据及应收账款,无论是否存在重大融资成分,均按照整个存续期的预期信用损失计量损失准备。

于2018 年12 月31 日,单项计提坏账准备的应收票据及应收账款分析如下:

640.webp (18).jpg


组合 — 应收中央企业客户:

640.webp (17).jpg


组合 —应收地方政府/地方国有企业客户:

640.webp (16).jpg


组合 — 应收中国国家铁路集团有限公司:

640.webp (15).jpg


组合 — 应收海外企业客户:

640.webp (14).jpg


组合 — 应收其他客户:

640.webp (13).jpg

示例2:601333.SH 广深铁路

会计政策

对于应收票据及应收账款,无论是否存在重大融资成分,本集团均按照整个存续期的预期信用损失计量损失准备。

当单项金融资产无法以合理成本评估预期信用损失的信息时,本集团依据信用风险特征将应收款项划分为若干组合,在组合基础上计算预期信用损失,确定组合的依据如下:

组合一 通过中铁总清算的业务形成的应收账款

组合二 委托运输服务及综合服务收入形成的应收账款

组合三 非委托运输及综合服务收入及不通过中铁总清算的业务形成的应收账款

组合四 非贸易性应收款项

财务报表项目注释

应收账款

于2018年12月31日,本集团无单独计提坏账准备的应收账款。

于2018年12月31日,按组合计提坏账准备的应收票据及应收账款分析如下:

640.webp (12).jpg

示例3:601607.SH 上海医药

会计政策

对于应收票据及应收账款和合同资产,无论是否存在重大融资行为,本集团均按照整个存续期的预期信用损失计量损失准备。

当单项金融资产无法以合理成本评估预期信用损失的信息时,本集团依据信用风险特征将应收款项分为若干组合,在组合基础上计算预期信用损失,确定组合的依据如下:

组合一 账龄

组合二 关联方股利

组合三 利息及银行承兑汇票

组合四 保证金(含押金)组合及其他应收供应商款项

组合五 应收合并范围内公司款项

对于划分为组合的应收账款,本集团参考历史信用损失经验,结合当前状况以及对未来经济状况的预测,采用编制应收账款账龄与整个存续期预期信用损失率对照表计算,对照表根据应收账款在预计还款期内观察所得的历史违约率确定,并就前瞻性估计进行调整。观察所得的历史违约率于每个报告日期进行更新,并对前瞻性估算的变动进行分析。

重要会计估计和判断

应收账款减值准备的会计估计

本集团通过违约风险敞口和预期信用损失率计算预期信用损失,并基于违约概率和违约损失率确定预期信用损失率。在确定预期信用损失率时,本集团使用内部历史信用损失经验等数据,并结合当前状况和前瞻性信息对历史数据进行调整。在考虑前瞻性信息时,本集团选取适当的经济指标,按不同的经济场景及权重进行分析。本集团定期监控并复核与预期信用损失计算相关的假设。上述估计技术和关键假设于2018 年度未发生重大变化,且预期信用损失模型中采用的不同经济场景的权重对预期信用损失的影响不重大。

财务报表项目注释

应收账款

组合 — 应收账款:

640.webp (11).jpg

示例4:601727.SH 上海电气

会计政策

对于应收票据及应收账款和合同资产,无论是否存在重大融资成分,本集团均按照整个存续期的预期信用损失计量损失准备。

对于存在客观证据表明存在减值,以及其他适用于单项评估的应收账款,单独进行减值测试,确认预期信用损失,计提单项减值准备。对于不存在减值客观证据的应收账款或当单项金融资产无法以合理成本评估预期信用损失的信息时,本集团依据信用风险特征将应收款项划分为若干组合,在组合基础上计算预期信用损失,确定组合的依据如下:

640.webp (10).jpg


对于划分为组合的应收账款和合同资产,本集团参考历史信用损失经验,结合当前状况以及对未来经济状况的预测,编制应收账款逾期天数与整个存续期预期信用损失率对照表,计算预期信用损失。

重要会计估计和判断

预期信用损失的计量

本集团通过违约风险敞口和预期信用损失率计算预期信用损失,并基于违约概率和违约损失率确定预期信用损失率。在确定预期信用损失率时,本集团使用内部历史信用损失经验等数据,并结合当前状况和前瞻性信息对历史数据进行调整。在考虑前瞻性信息时,本集团使用的指标包括经济下滑的风险、预期失业率的增长、外部市场环境、技术环境和客户情况的变化等。本集团定期监控并复核与预期信用损失计算相关的假设。

财务报表项目注释

应收账款

按单项计提坏账准备:

单位:千元 币种:人民币

640.webp (9).jpg


按组合计提坏账准备:

单位:千元 币种:人民币

640.webp (8).jpg


示例5:000039.SZ 中集集团

会计政策

对于应收票据及应收账款和合同资产,无论是否存在重大融资成分,本集团均按照整个存续期的预期信用损失计量损失准备。合同资产与未开票的在产品有关,其风险特征实质上与同类合同的应收账款相同。因此,本集团认为,应收账款的预期信用损失率与合同资产的预期信用损失率接近。

为计量预期信用损失,本集团按照相同的信用风险特征和逾期天数对应收账款和合同资产划分为若干组合,确定组合的依据如下:

640.webp (7).jpg


对于划分为组合的应收账款,本集团参考历史信用损失经验,结合当前状况以及对未来经济状况的预测,编制应收账款逾期天数与整个存续期预期信用损失率对照表,计算预期信用损失。

重要会计估计和判断

预期信用损失的计量

本集团通过违约风险敞口和预期信用损失率计算预期信用损失,并基于违约概率和违约损失率确定预期信用损失率。在确定预期信用损失率时,本集团使用内部历史信用损失经验等数据,并结合当前状况和前瞻性信息对历史数据进行调整。在考虑前瞻性信息时,本集团使用的指标包括经济下滑的风险、预期失业率的增长、外部市场环境、技术环境和客户情况的变化等。本集团定期监控并复核与预期信用损失计算相关的假设。上述估计技术和关键假设于2018 年度未发生重大变化。

财务报表项目注释

应收账款

于2018 年12 月31 日,单项计提坏账准备的应收票据及应收账款分析如下:

640.webp (6).jpg


于2018 年12 月31 日,组合计提坏账准备的应收票据及应收账款分析如下:

组合 - 集装箱类:

640.webp (5).jpg


组合 - 道路运输车辆类:

640.jpg


组合 - 能源、化工及液态食品装备类:

640.webp (4).jpg


组合 - 海洋工程类:

海洋工程类的应收账款均未逾期,金额为人民币24,130,000 元,本集团认为不存在重大的信用风险。

组合 - 空港装备类:

640.webp (3).jpg


组合 - 重卡类:

640.webp (2).jpg


组合 - 物流服务类:

640.webp (1).jpg


组合 - 其他类:

640.webp.jpg

致同的分析成果是基于各上市公司公开披露的年度报告,致同不对各公司的会计处理发表评论,专题引用的内容也不表明致同赞同或不赞同其做法。《致同研究之年报分析系列》不应视为专业建议。未征得具体专业意见之前,不应依据本系列专题所述内容采取或不采取任何行动。






二维码

扫码加我 拉你入群

请注明:姓名-公司-职位

以便审核进群资格,未注明则拒绝

栏目导航
热门文章
推荐文章

说点什么

分享

扫码加好友,拉您进群
各岗位、行业、专业交流群