全部版块 我的主页
论坛 新商科论坛 四区(原工商管理论坛) 商学院 管理科学与工程
1421 3
2019-06-18

KPI可以明确每个部门以及部门人员的业绩衡量指标,华为对于中高层的绩效管理是通过述职和KPI考核来完成的,即采用年终述职的方式,全面检查上一年的工作情况,并对下一年的KPI做出新的计划,同时阐述本部门达成KPI的措施与策略。

华为通过这种方法将公司的战略目标分解成各部门可直接行动的纲领,为各部门分解和监督工作提供了依据;述职报告结果直接作用于中高层,这提高了中高层人员的责任意识,鞭策其更加努力开展工作。

01

华为中高层述职方式、述职模型以及述职内容

1、述职方式

华为的述职方式是逐级向上的,且多为中期述职。通常公司总裁向董事会述职;各委员会主要负责人、部门正职向总裁述职;各部门副职向各委员会述职;二级部门主要负责人向部门正职述职,由此,形成了一个层层负责的述职机制。在述职日程上,从每季度的第一个月中旬开始,这有利于公司绩效考核、定期审视和评估当下绩效,以及时进行改进。

2、述职模型

华为的战略要实现长期目标与短期目标之间、财务目标与非财务目标之间、结果与过程之间的平衡。华为将公司战略分解为客户、财务、内部流程、学习与成长,并依据这四方面的内容制作综合平衡计分卡,具体内容详见表。

3.png

3、述职内容

述职人员陈述述职年度的业务规划、预算指标和KPI指标的实际完成情况,并与年初制定的年度业务规划、预算指标和KPI指标进行对比,就完成程进行分析,找出差距;预测下一年度的各项任务、指标,并且提交具体的实施方案,以及需要的资源支持,做出承诺。

华为中高层管理者的具体述职内容体现在以下8个方面:

1)目标完成情况

目标完成情况即本期业务完成情况,主要针对各项指标,按照最主要、主要、次要的顺序列出自己的不足和成绩,并且分析出现这种结果的原因。

2)外部环境分析

外部环境分析即比较客户、竞争对手和自己的地位、差异、潜力与策略,机会;关注影响公司、部门KPI指标的环境因素、市场因素;以及业界最佳基准,这些都需要准确的数据来说明。


3)KPI实现程度

KPI实现程度即报告近几期KPI完成情况,并进行对比,同时,报告述职年度的KPI完成情况,分析目标与实际完成情况之间的差距,并找出原因。


4)提升核心竞争力的措施

提升核心竞争力的措施即完成KPI指标能力和增强管理潜力的措施。本部门在完成绩效指标的推进过程中,对即将采取的措施进行计划,预测实施效果。


5)客户满意度分析

客户满意度分析即客户与内部客户的满意度,要有准确的数据,并分析满意与否的原因,制定相应措施。


6)学习与成长

检查公司重大管理项目在本部门的推进计划和阶段目标的完成情况,提出和检查提高员工技能的计划、具体措施和效果,报告和分析组织氛围指数。


7)预算与KPI承诺

根据公司战略目标、往期计划及指标完成情况,结合公司面临的国内、国外形势对下一期业务目标和KPI指标,提出挑战目标,并且做出承诺。


8)反馈意见

在目标实施过程中将必要的人、财、物以及技术等各方面资源列示出来,便于公司协调,及时调配。

华为的中高层述职,结合KPI考核,考核制度均衡、有效,且注意到过程的控制与管理。绩效管理呈闭环模式,形成一种自我激励、自我约束的机制,从而不断提升公司的核心竞争力。

02

华为是怎么做年度述职的?

企业管理,核心在于对中高层及骨干的有效管理。普通员工难道不重要吗?这里不做讨论,各人有自己不同的理解方式。

蓝血研究在项目服务过程中发现,不少企业的年终述职比政府工作报告的含水量还高,读起来感觉已世界大同,但细究起来,没有几句话是有用的。

那么,华为在2000年前后规模还相对较小的时候,怎么做中高层的年度述职呢?

1、述职目的

先搞清楚述职的目的是什么。华为主要立足于以下三个目的:

① 强化中高层管理者的责任和目标意识,促使中高层管理者在实际工作中不断改进管理行为,促进员工和部门持续的绩效改进。

② 深化公司原有的绩效考核及任职资格管理制度,不断增强公司的整体核心竞争力。

③ 强化部门间的协作关系,使各部门及其管理者为实现公司或上级部门的总体目标结成责任和利益共同体。

其目的并不是通过述职打个分、给个绩效结论就结束。持续的绩效改进、任职资格管理、部门协同等才是根本,也就是说,通过一次述职,能看到管理的螺旋提升。

2、述职原则

华为的年终述职遵循三个原则:

① 以责任结果为导向,关注最终结果目标的达成。

② 坚持实事求是的原则,注重具体实例,强调以数据和事实讲话。

③ 坚持考评结合原则,考绩效、评任职,面向未来绩效的提高。

这里面容易被忽略的两个关键词:强调数据讲话、面向未来绩效。而这两个思维在企业绩效管理过程中非常重要。


3、述职内容

有哪些述职内容呢?包含两个部分:

一是绩效考核:

① 年度初承诺目标或KPI指标,如组织增幅、人均创利、成本控制。

② 本期工作中遇到的问题及改进策略。

③ 直接上级要求汇报的其它工作。

二是任职资格:

① 绩效要求:近几年绩效考核连续成绩、年度工作目标达成度、年度工作目标完成效果。

② 管理行为:华为有针对三、四、五级的管理干部建立任职资格行为标准,并对管理工作领域工作活动的成功行为有做解读,据此对应。

③ 管理绩效:组织在流程中的运作效果;与组织的可持续发展相关的工作进展情况;其它反应组织核心竞争力的指标。

④ 必备知识包括两部分内容:专业技术、 管理实务。

⑤ 品德要求:诚实正直(在与自己坚信的人生信条及价值观相冲突矛盾时仍能坚持公司原则,言行一致);廉洁奉公(一切遵从公司的规章制度,不因私利/私欲影响自己所从事的工作)。

⑥ 素质要求:业务(系统思维,收集与消化信息,组织成就导向,自信与自律);管理(献身精神,组织意识,领导能力,监控能力,前瞻性);协调(原则性与灵活性,人际理解关系建立,合作精神,影响能力,3600服务精神);改进(培养人才,自我批判)。

⑦ 经验要求:比如四级管理者,要具有本系统主要业务部门管理经验或职能部门副职经验。相关领域一定的工作经验(含基层工作经验),所管理的下属至少有两类人员(三级管理者、专业/技术人员),有一定的管理跨度。

似乎任职资格的内容和要求比工作绩效内容还多!

4、述职流程

年终述职流程如下:

2.png



附件列表
1.png

原图尺寸 46.26 KB

1.png

二维码

扫码加我 拉你入群

请注明:姓名-公司-职位

以便审核进群资格,未注明则拒绝

全部回复
2019-6-18 13:41:11
流程说明:
01  下发年度述职表或通知

每年1月5日前,干部部(处)或总裁办下发年度述职表或通知

02  述职者自检并提议本年度工作目标

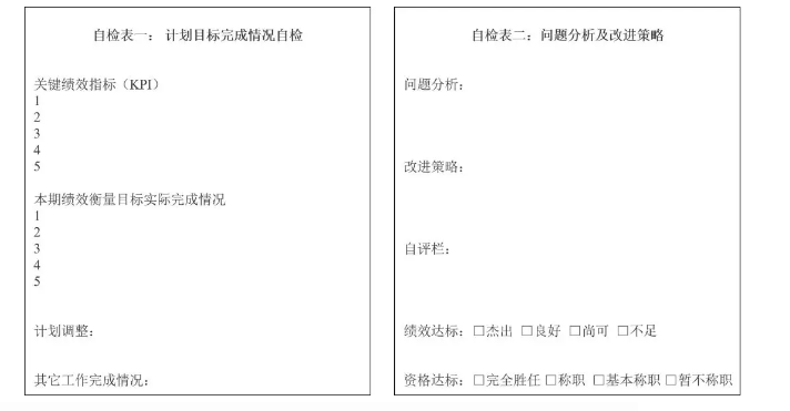
每年1月10日前述职者对照年初制定的工作目标及四级管理任职资格要求,进行自检并结合主管的总目标及流程需要,以KPI 指标体系为指引,确认该年度的主要工作目标或KPI指标。
自检表

述职者根据工作目标及任职资格要求,填写自检表一、二及年度工作目标卡。

信息收集

公司考核部门负责收集考评信息及对述职者进行管理绩效的周边调查;由任职资格体系专业人员负责收集部门管理绩效信息,
03  述职评议
每年1月15日前由直接主管负责,针对考核内容组成评议小组。根据述职人自述、提问与答辩,评议小组根据工作目标及任职资格要求进行评议。
评价表

每年1月15日前由直接主管针对年初制定的工作目标及四级管理者任职资格要求,填写评价表。
04  结果反馈
每年1月30日前评议小组对述职者本年度工作中出现的问题进行深入分析,并提出具体可行的改进策略。
沟通卡
每年1月30日前述职双方在充分沟通的基础上填写沟通卡及本年度工作目标。
05  结果上报
每年2月5日前干部部(处)/总裁办将评定结果上报人力资源管理部。
5、述职评定
述职成绩评定,华为没有采用100分制,而是采用等级评定。定义为四级:A (杰出)、B (良好)、C (尚可)、D (不足)。现在已调整为5级,且理解上已有些差异。
最后的结论怎么使用呢?① 工作业绩与任职资格的综合考评成绩作为工资、奖金、股金等价值分配的依据。② 依据制度性甄别程度,对有突出才干和突出贡献者实施职务的破格晋升。③ 综评成绩作为管理者培训、职务置换等人力资源管理活动的依据。

附:自检表

二维码

扫码加我 拉你入群

请注明:姓名-公司-职位

以便审核进群资格,未注明则拒绝

2019-6-19 10:26:45
学习了
二维码

扫码加我 拉你入群

请注明:姓名-公司-职位

以便审核进群资格,未注明则拒绝

2019-6-20 08:33:03
基礎扎實。謝謝分享。
二维码

扫码加我 拉你入群

请注明:姓名-公司-职位

以便审核进群资格,未注明则拒绝

栏目导航
热门文章
推荐文章

说点什么

分享

扫码加好友,拉您进群
各岗位、行业、专业交流群