为便于市场各方了解证券审计市场情况,引导会计师事务所规范执业,我部组织专门力量对2018年度证券审计市场进行分析,形成本报告。报告主要内容为证券资格会计师事务所基本情况、上市公司年报审计市场状况、上市公司年报审计意见、关键审计事项、商誉减值审计、执业问题分析等。
一、证券资格会计师事务所基本情况
截至2018年底,全国具有证券期货相关业务资格的会计师事务所(以下简称证券资格会计师事务所)共40家,约占全国会计师事务所总数的0.5%。证券资格会计师事务所分布在11个省市,主要分布在北京(22家)、上海(5家)、江苏(3家)、天津(2家)和浙江(2家),福建、广东、湖北、四川、山东和陕西各1家。
2018年度,全国证券资格会计师事务所收入总额为458.8亿元,较上年度增长8.8%,约占全国注册会计师行业总收入的57.9%。其中,审计业务收入为420.3亿元,较上年度增长4.6%,占收入总额的91.6%;证券业务收入为136.5亿元,较上年度增长11.5%,占收入总额的近30%。截至2019年5月底,全国证券资格会计师事务所合伙人共3,821人,平均每家为95人,按2018年度业务收入计算的合伙人人均业务收入为1,200万元;证券资格会计师事务所注册会计师共29,953人,超过全国注册会计师总人数的四分之一,平均每家为749人,按2018年度业务收入计算的注册会计师人均业务收入为153万元。
2018年度,证监会共对6家会计师事务所及其注册会计师进行了6家次、14人次的行政处罚,对24家会计师事务所及其注册会计师采取了79家次、148人次的行政监管措施。
二、上市公司年报审计市场状况
截至2019年4月30日,按期披露审计报告的上市公司共3,622家,其中主板1,938家(包括B股17家)、中小板929家、创业板755家。
(一)市场集中度
市场集中度指行业中按照某个指标排名前列会计师事务所的数据占整个行业的份额。2018年度,按照收入总额、证券业务收入、客户数量、客户总市值、客户总资产计算的市场集中度CR8分别为58.3%、62.8%、61.6%、68.1%和89.8%,较2017年度均有小幅下降。与欧美等发达市场相比,前四项集中度相对较低,后一项接近国际水平。国际四大中国内地成员所(以下简称四大成员所)的客户数量虽然只占总体的6.7%,却因客户主要是行业龙头上市公司,按照客户资产总额计算的份额高达82.6%,按照收入总额、证券业务收入和客户总市值计算的份额也分别达到35.2%、34.6%和40.4%。
(二)审计收费
1、审计收费基本概况
2018年度,上市公司年报审计收费共计59.9亿元,均值为165.4万元,均值较2017年度增长6.5%。审计收费排名前十的会计师事务所审计收费合计为44.9亿元,占全部上市公司审计收费的75.0%。其中,四大成员所审计收费总额为21.5亿元,占全部上市公司审计收费的35.9%,较2017年度略有上升。
2、审计收费区间分析
审计收费在一定程度上反映年报审计市场的竞争状况。从年报审计收费区间看,审计收费在2,000万元以上的上市公司共22家,主要分布在金融、能源和建筑等行业,21家为四大成员所的客户。在500万元(含)至2,000万元的审计收费区间内,四大成员所与国内其他所相比仍具备较大优势。在100万元以下的审计收费区间内,四大成员所涉足较少,基本由国内其他所承做。2018年度上市公司审计收费区间分布如下表所示。
3、审计收费与资产比例分析
审计收费占资产总额的比例是衡量审计收费水平的重要指标。随着上市公司资产规模增大,审计收费占公司资产总额的比例明显降低。2018年度,上市公司审计收费均值为165.4万元,资产均值为669.8亿元,审计收费均值与资产均值的比例为0.0024%;上市公司审计收费中位数为90万元,资产中位数为40.8亿元,审计收费与资产比例的中位数为0.022%。2018年度上市公司年报审计收费与资产总额比例分析如下表所示。
2018年度,294家上市公司变更了年报审计机构,占上市公司总数的8.1%。从变更方向看,14家上市公司的审计机构在四大成员所之间变更,267家上市公司的审计机构在国内其他所之间变更,7家上市公司的审计机构由四大成员所变成国内其他所。主要变更原因为遵守审计独立性规定和上市公司业务发展需要等,其他变更原因包括未就审计安排达成一致、原审计团队离职等。
三、上市公司年报审计意见
(一)总体情况
截至2019年4月30日,除*ST华泽等5家上市公司外,3,622家上市公司按期披露审计报告。从审计意见看,3,502份审计报告为无保留意见、82份为保留意见、38份为无法表示意见,分别占比96.7%、2.3%和1%。相比去年,保留意见及无法表示意见数量增长超过一倍。在无保留意见中,99份为带强调事项段、持续经营重大不确定性段的无保留意见,较去年增长近40%。为便于分析,本文将带强调事项段及持续经营重大不确定性段的无保留意见、保留意见、无法表示意见和否定意见的审计报告合称为“非标报告”。2018年度上市公司审计意见类型情况如下表所示。
(二)非标报告内容
导致出具非标报告的主要事项包括资产减值、关联方担保或资金占用、持续经营能力存在重大不确定性、诉讼或立案调查结果存在重大不确定性、无法获取充分适当的审计证据等。
1、持续经营相关事项
83家上市公司被出具了带持续经营相关的重大不确定性事项段的审计报告,其中,55家被出具了无保留意见,24家被出具了保留意见,4家被出具了无法表示意见。审计报告披露的导致持续经营能力存在重大不确定性的事项主要包括:公司生产停顿、重整计划无实质进展;经营及偿债资金匮乏、资不抵债;盈利较差且主要来自非经常性损益、连续或巨额亏损,后续经营情况存在重大不确定性等。
2、强调事项
61家上市公司被出具了带强调事项的审计报告,其中47家被出具了无保留意见,14家被出具了保留意见。强调事项主要包括:资产减值;关联方担保或资金占用;诉讼或立案调查事项;控制的判断;影响未来经营的重大事项等。
3、保留意见所涉事项
82家上市公司被出具了保留意见的审计报告,保留意见所涉事项主要包括:资产减值;关联方担保或资金占用;财务报告未对持续经营能力产生重大疑虑的重大不确定性作出充分披露;诉讼事项和立案调查结果存在重大不确定性;无法获取充分、适当的审计证据等。
4、无法表示意见所涉事项
38家上市公司被出具了无法表示意见的审计报告,导致无法表示意见的事项主要包括:以持续经营假设为基础编制财务报表的合理性难以确定;无法获取充分、适当的审计证据以判断资产减值准备的合理性;无法获取充分、适当的审计证据以判断货币资金、应收款项、存货的真实性;无法获取充分、适当的审计证据以判断关联方担保或资金占用、预计负债的完整性等。
四、关键审计事项
(一)事项数量
3,622份审计报告包含7,425项关键审计事项,除38份无法表示意见审计报告外,审计报告披露的关键审计事项少至1项,多至5项,平均为2.07项,与去年持平。
从会计师事务所来看,18家证券资格会计师事务所披露的关键审计事项均值高于总体均值。其中,毕马威华振会计师事务所(特殊普通合伙)披露的关键审计事项均值为2.52项,是披露最多的证券资格会计师事务所,比披露最少的证券资格会计师事务所多出1.1项。
(二)主要领域
关键审计事项涉及的主要领域包括:资产减值、收入确认、企业合并及长期股权投资、负债类事项等,其中,资产减值和收入确认占全部关键审计事项的比例超过80%。关键审计事项涉及的主要领域如下:
1、资产减值
在关键审计事项中,资产减值事项为3,620项,占比48.8%。其中金融资产(应收款项及合同资产、贷款、融出资金、可供出售金融资产、预付或长期应收款等)减值事项为1,507项,占比20.3%;商誉减值事项为1,075项,占比14.5%;存货减值事项为712项,占比9.6%;非流动资产(固定资产、无形资产、在建工程、长期股权投资等)减值事项为326项,占比4.4%。
注册会计师将资产减值作为关键审计事项的主要原因包括:资产期末余额大且资产减值对财务报表的影响重大;被审计单位管理层对资产减值迹象的主观判断和有关会计估计存在不确定性;资产的可收回金额存在固有不确定性,以及可能受到管理层偏向的影响等。
资产减值事项常见审计应对包括:了解及评价与资产减值相关的内部控制设计的合理性,测试关键控制执行的有效性;对管理层使用的假设进行合理性分析;利用专家工作,复核其工作成果并评价专家的胜任能力、专业素质和客观性;对关键参数执行敏感性测试;考虑类似资产的市场价值、变现率及处置费用以评估资产减值合理性等。金融资产减值事项常见审计应对如下表所示。
2、收入确认
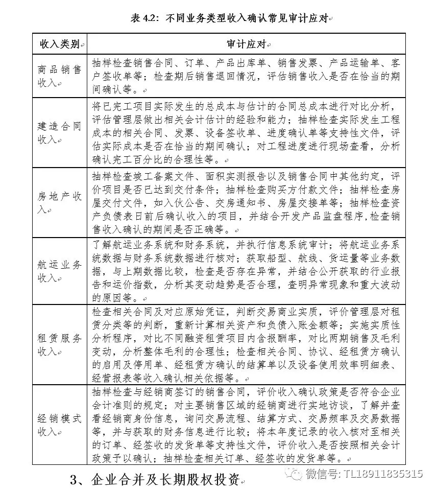
在关键审计事项中,收入确认事项为2,552项,占比34.4%。收入确认事项涉及多种业务类型,如商品销售收入、建造合同收入、房地产收入、航运业务收入、经销收入、租赁服务收入等。收入的发生、准确、截止等认定在关键审计事项描述及应对程序中均有提及。
注册会计师将收入作为关键审计事项的主要原因为收入作为关键业绩指标,存在被管理层操纵以达到特定目标或期望的固有风险。此外,在建造合同执行过程中需持续评估和修订完工进度,涉及管理层重大会计估计。
收入确认事项常见审计应对包括:了解、评估并测试收入流程及关键内部控制,测试信息系统一般控制和收入流程相关自动控制;通过审阅销售合同、访谈管理层来了解和评估收入确认政策;抽样检查与收入确认相关的支持性文件;对重大客户、关联方、新增客户的销售执行交易函证,通过网络背景调查、电话访谈或实地走访等方式证实交易情况;选取样本查看工程现场,分析确认完工进度的合理性。不同业务类型收入确认常见审计应对如下表所示。
扫码加好友,拉您进群



收藏
