最近一段时期,继商誉减值引发业绩“爆雷”潮之后,以康得新和康美药业为代表的恶性财务造假给投资者造成惨重损失,引起舆论一片哗然。我国上市公司的财务造假为何屡禁不止,愈演愈烈?如何有效遏制上市公司的财务造假势头?对此,黄世忠教授撰写了“上市公司财务造假的八因八策”一文,从经济周期下行、治理机制失效、成本收益失衡、准则导向偏差、委托制度僵化、审计范围受限、规模扩张过快、查弊防弊不力等八个方面,分析了我国上市公司财务造假屡禁不止、愈演愈烈的深层次原因,并从标本兼治的角度,提出修改量刑标准、加大经济处罚、完善公司治理、平衡准则导向、改革委托制度、扩大审计权限、淡化规模标准、强化舞弊识别等八项对策建议。本文为作者主持的全国文化名家暨“四个一批”人才科研课题“财务舞弊识别与防范研究”的阶段性成果,批准文号:中宣干字[2018]86号。
上市公司财务造假的八因八策
厦门国家会计学院 院长
黄世忠
一、问题的提出
国内外财务舞弊史告诉我们,只要经济利益诱惑足够大,监管等制度安排又有机可乘,就会有上市公司不惜以身试法,力图通过财务造假博取不当得利。从英国的蓝海泡沫事件,到安然财务丑闻,再到银广厦舞弊,直至最近的康得新和康美药业恶性造假,都雄辩地说明造假与反造假的博弈周而复始,生生不息。上市公司财务造假见怪不怪,怪的是我国上市公司的财务造假不仅屡禁不止,而且愈演愈烈,怪的是我国上市公司的造假规模不断刷新纪录,造假手段之恶劣不断改变我们对邪恶的认知。康得新和康美药业的财务造假案,使臭名昭著的安然和世界通信相形见绌。康得新近乎疯狂的财务造假,令安然通过错综复杂的交易设计显得多余,康美药业恬不知耻的“会计差错”更正,让世界通信利用没有技术含量的手法作假(黄世忠等,2003)找到了一丝慰藉。
康得新账上122亿元银行存款被北京银行告知余额属实但可用资金为零,这实际上是告诉投资者:“存款不是存款,存款还是存款”,这与“我们不是我们,我们还是我们”一样令人费解,康得新与北京银行签订的银行存款合同,与某著名演员“合同不是合同,合同还是合同”如出一辙。更为恶劣的是,康得新在2015至2018年期间,通过子虚乌有的业务,凭空虚增了119.21亿元利润总额,占其对外披露利润总额的165.55 %,如表1所示。
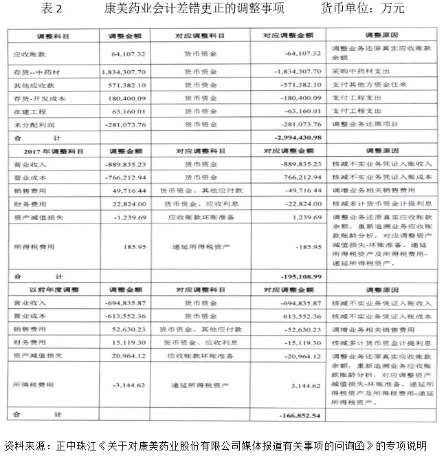
如果说康得新的财务造假堪称简单粗暴,那么康美药业的财务造假可谓恬不知耻。2019年4月30日,康美药业发布了所谓的“前期会计差错更正”,如表2所示。货币资金由原来的341.51亿元,调减为42.07亿元,“差错”金额高达299.44亿元!这项近300亿元银行存款的“会计差错”,如果不是空前绝后,就一定是史无前例。与此项“会计差错”一并更正的是5个资产负债表项目和6项利润表项目,仅2017年就调减了88.98亿元的营业收入,占当年营业收入总额的50.62%,调减税后利润19.51亿元,占当年税后利润总额的90.99%。
针对这项金额如此之大,涉及项目如此复杂,业绩影响如此严重,跨越如此之多年度的“会计差错”,康美药业的董事长居然大言不愧地声明:这不是财务造假,只是财务差错。如果这种蓄意的“差错”不是舞弊,世界上还有舞弊可言吗?以会计差错这种低劣的遮羞布掩盖财务造假的托辞,连没有会计背景的投资者都不相信,唯独本应扮演资本市场“守门人”的正中珠江会计师事务所竟然相信了,且在监管部门和公众一片质疑声中未对康美药业的“会计差错”说法提出异议。正中珠江不仅没有撤回过去出具的不当审计报告,指出康美药业的财务报告因造假而不可信,反而在众目睽睽之下附和康美药业的说法。正中珠江在康美药业财务造假丑闻曝光后,应对失当,令人汗颜,折射出的是其缺乏对专业的敬畏,暴露出的是其独立性的缺失。正中珠江颇有名气,其专业水平不至于如此低劣,比较合理的解释是外部压力所致,甚至不排除相关银行通同康美药业舞弊的可能性。屈服于外界压力而丧失独立性和专业精神,固然是正中珠江的耻辱,但何尝不是会计职业界的悲哀。
以“两康”为代表的一系列财务造假案,已然成为资本市场的一大公害,涉及众多知名上市公司,牵连不少大型会计师事务所,严重侵犯了中小股东的正当权益,再次把上市公司的会计信息质量和会计师事务所的执业质量推向风口浪尖,迫使我们苦苦反思财务造假的深层次原因,寻找遏制财务造假的对策。
二、财务造假的八大原因
我国上市公司的财务造假不仅屡禁不止,而且呈愈演愈烈的趋势,背后的深层次原因值得深究,既要从外部寻找原因,也要从内部探究缘由。笔者认为,造成我国上市公司财务造假愈演愈烈的原因可以归纳为以下八个方面,这八个方面既有制度安排不合理的成分,也有会计审计不完善的诱因,它们之间相互作用,产生叠加影响。
1. 经济周期下行,财务造假水落石出
近年来,由于产能过剩、库存积压、杠杆高企、成本攀升,我国告别了高速增长的经济周期,开始步入了新的经济周期。新经济周期具有增速放缓,下行压力加大等特点。作为市场化程度最高的经济主体,上市公司首先感受到经济下行传导出的巨大压力。从财务造假的角度看,这种压力主要表现在三个方面。一是掩盖财务造假的难度加大,诚如巴菲特所言,只有退潮时才能看清谁在裸泳。按照复式簿记的原理,财务造假在经济上行周期易于掩盖,在经济下行周期则容易暴露,犹如苏轼在《后赤壁赋》所形容的,“江流有声,断崖千尺,山高月小,水落石出”。图1展示了2007至2016年被中国证监会处罚的财务造假上市公司数,从中可以看出,财务造假案件数随着经济周期的下行而增加。必须说明的是,由于从实施舞弊到被发现舞弊通常有3至5年的滞后期,因此,图1暂时未将2017和2018年的数据考虑在内,随着经济下行压力加大,不排除2017至2019年期间财务造假案件有大幅增加的可能。
二是保壳和再融资压力增大,财务造假的动机更加强烈。经济越低迷,经营业绩越差强人意,但上市门槛和再融资条件却一成不变。尽管经常被诟病,但证券监管部门还是墨守成规,极少在经济下行周期降低上市门槛和再融资标准,结果导致一些对经济周期比较敏感的上市公司不得不诉诸于财务造假,以勉强维持上市资格,或争取到再融资资格。
三是转型升级压力剧增,迫使一些上市公司走上财务造假不归路。近年来,信息技术加速迭代,商业模式创新日新月异,产品生命周期不断缩短。外部环境的巨变,竞争格局的颠覆,使传统行业的上市公司面临着巨大的转型升级压力,一些转型升级受阻或失败的上市公司铤而走险,借助财务造假,期望熬过阵痛期。2007至2018年6月87家上市公司财务舞弊样本的行业分布表明,制造业和农林牧渔业高达62家,占舞弊样本的71.26%(黄世忠等,2019),这两个行业既是转型升级最艰难的行业,也是财务造假频发的重灾区。此外,一些上市公司为了转型升级,不惜代价收购兼并,形成巨额商誉,加上通过对赌协议做出业绩承诺,或通过股权质押融资,最终诱发了业绩“爆雷”潮和财务造假潮。
2. 治理机制失效,财务造假畅通无阻
高质量的会计信息有赖于健全的公司治理机制保驾护航。国内外的大量研究表明,财务造假与不健全的公司治理机制如影随形,相伴而生,凡是发生财务造假的上市公司,其治理机制一定存在重大缺陷。上市公司财务造假屡禁不止且愈演愈烈,说明我国公司治理机制仍存在着诸多不容忽视的缺陷。笔者认为,权力结构、权力分配、权力制衡、利益协调是公司治理的基本要义,只要这四个方面的治理机制失效,财务造假必定大行其道,畅通无阻。
在权力结构和权力分配方面,确保会计信息质量[1]的权力主体和责任主体是上市公司的董事会和管理层,监事会对会计信息质量享有监督权力并承担监督不力的责任。这种对会计信息质量的权力划分和责任归属貌似合理,其实不然,因为权力结构有显性与隐性之分,在我国上市公司中,普遍存在着隐性权力大于显性权力的现象。证监会披露的大量行政处罚和禁入公告显示,实际控制人通过操控董事会、管理层和监事会,往往是上市公司财务造假的主要策划者、受益人和责任人,“真正有犯罪动机的只有企业实际控制人”(胡文强,2019)。实际控制人对会计信息质量握有实质性的权力,但却不承当相应的责任,董事会和管理层尽管只拥有形式上的权力,其成员通常也不是财务造假的主要受益者,却要承担造假的主体责任。这种权力与责任不匹配、回报与风险不对称的制度安排,无疑是滋生财务造假的温床。
在权力制衡和利益协调方面,董事会扮演着确保管理层提供真实可靠会计信息的制衡角色,监事会则扮演着对董事会和管理层进行制衡的角色,但这种制衡关系具有形式重于实质的浓厚色彩,柔性成分多于刚性成分。董事会一般通过其下属的审计委员会对管理层提供的财务报告进行质量监督,但审计委员会由于规模较少(通常3-5人),且非执行董事居多,加上会计专业性极高,监督往往流于形式。从理论上讲,审计委员会在评价管理层提供的会计信息是否真实、可靠和完整时,可以利用外部审计和内部审计的工作,以弥补其资源和能力不足,但如果过度依赖外部审计和内部审计的工作,审计委员会就会逐渐失去其独立存在的价值。此外,财务造假打破了上市公司利益格局的均衡,使实际控制人为了自己的私利而侵害中小股东和债权人的合法权益。董事会、监事会和管理层如何有效防止实际控制人利用财务造假或其他方式攫取私利而侵犯中小股东和债权人的利益,是公司治理实践中的一个棘手问题,因为不少上市公司的董事会、监事会和管理层,在很多情况下是听命于实际控制人的,真正独立于实际控制人的寥寥无几。上市公司财务造假频发,在很大程度上说明我国从西方借鉴来的公司治理制度形似而神不至,本应有助于防止实际控制人攫取上市公司和其他攸关方利益的检查和制衡机制(其中包括独立董事制度)并没有取得预期的效果。
3. 成本收益失衡,财务造假前赴后继
图2列示了2006至2018年的行政处罚决定和市场禁入增长情况。
从上图可以看出,上市公司、证券公司、投资机构、会计师事务等证券市场主体及其从业人员在过去12年内受到中国证监会行政处罚或被市场禁入呈快速上升态势,过去三年尤其明显。这一方面说明了中国证监会加大了监管力度,另一方面也说明了信息披露违法、市场操纵、内幕交易和中介机构违法违规行为屡禁不止、愈演愈烈。在监管力度不断加大的情况下,是什么原因驱使上市公司奋不顾身、前赴后继地从事财务造假?笔者认为,财务造假的成本收益不成比例,造假的预期收益远大于预期成本,已然成为上市公司财务造假的永动机。
我国证券市场投机炒作氛围浓厚,市盈率高企,虚增利润的财富乘数效应巨大,财务造假一本万利。上市公司的财务造假,其预期收益可用下列公式表示:EBFF = FNI×PER- Tax,其中EBFF表示财务造假预期收益(Expected Benefit of Financial Fraud),FNI表示虚构的税后利润(Fictitious Net Income),PER表示市盈率(Price Earnings Ratio),Tax表示因虚构净收益而增加的税收支出,包括流转税和所得税。假设一家市盈率为30倍的KK公司,通过虚构5亿元的销售业务虚增了5000万元的税后利润,并因此增加了9750万元的税收支出(包括8500万元无法抵扣的增值税和1250万元的所得税),其财务造假的预期收益可高达14.025亿元,5000万元虚假利润给上市公司带来的财富乘数效应高达28.05倍。
上市公司的财务造假,其预期成本的计算公式为:ECFF= P1×P2,其中ECFF表示财务造假的预期成本(Expected Cost of Financial Fraud), P1表示财务造假被发现后可能遭受的顶格处罚(Penalty),P2表示财务造假被发现的概率(Probability)。假设KK公司预期财务造假被发现的概率为1,并被顶格处罚,则其财务造假的预期成本只有60万元,因为按照《证券法》的规定,对上市公司财务造假最大的处罚金额就是60万元。康得新虚增199亿元的利润,竟然只被处以60万元的罚款,这种不痛不痒的处罚,焉有不助长造假气焰之理。
我国对财务造假的处罚规定失当,不仅体现在对上市公司的经济处罚力度太小,还体现在以下三个方面:一是刑事责任追究不力,以罚代刑的现象十分突出;二是处罚主体错位,将上市公司而不是实际控制人作为处罚主体,造成本来就因财务造假遭受重大损失的中小股东受到二次伤害;三是主次颠倒,对会计师事务所的经济处罚重于上市公司,如表3所示。从表3可以看出,中国证监会在这16起行政处罚决定中,除了没收会计师事务所1705万元的业务收入外,还处以4685万元的罚款,是对这16家上市公司罚款960万元的4.88倍。这些会计师事务所被处罚,主要是因为审计执业存在疏漏之处,并非与上市公司串通舞弊,退一步说,即使是串通舞弊,充其量也只是从犯,而不是主犯,对从犯的处罚重于主犯,这样的法律逻辑真是匪夷所思,荒唐透顶!
4. 准则导向偏差,财务造假有机可乘
历史经验表明,在金融危机和财务丑闻爆发后进行的重大改革,往往矫枉过正,会计准则的改革也不例外。2001至2003年期间发生的安然和世界通信等财务造假案,不仅改变会计审计的发展进程,而且导致会计准则的导向发生嬗变,美国财务会计准则委员会(FASB)热衷的规则导向,逐步被国际会计准则理事会(IASB)所推崇的原则导向所取代。从2007年期,我国的会计准则开始与国际财务报告准则(IFRS)实现动态的实质性趋同,上市公司采用的“企业会计准则”变得越来越原则导向,围绕“企业会计准则”发布的解释公告和应用指南越来越少,会计处理的依据和审计工作的指引日益模糊。
与规则导向不同,原则导向需要会计人员和注册会计师更多地发挥专业判断,客观上为上市公司的财务造假提供了可乘之机,也弱化了注册会计师处理与上市公司会计分歧的博弈能力。此外,公允价值会计的大量运用,金融资产前瞻性减值模式的日益推广,新收入准则的颁布实施,商誉的会计处理由定期摊销改为减值测试,都使得会计变得越来越像估计,上市公司在会计处理上随心所欲的估计判断时有发生,留下的审计轨迹越来越少,对注册会计师的专业素质和执业质量提出严峻挑战。简言之,准则制定日益原则导向化,会计处理日益估计化,加大了审计难度,为上市公司创造了更多的造假机会,助长了财务造假的嚣张气焰。舞弊三角论告诉我们,当动机、机会和辩解理由同时存在,财务造假一定会肆无忌惮。
5. 委托制度僵化,独立审计名不符实
独立性是注册会计师的灵魂,是确保审计质量的基石。国内外众多审计失败案例表明,很多财务造假之所以没有被曝光和揭露,并非注册会计师缺乏专业胜任能力,而是独立性缺失使然。绿大地和勤上光电等审计失败案例,都可以从独立性方面找到病根。独立性离不开职业道德的熏陶和职业素养的滋润,更离不开审计委托制度科学合理的顶层设计。安然丑闻和银广夏事件之后,国内外都在苦苦探索有助于提升独立性的审计委托制度,可惜无功而返,现行的审计委托制度虽然被广为诟病,但却依然故我,僵而不死,迄今还看不到丝毫的改革曙光。
在我国上市公司目前的审计委托制度下,独立董事虽可发表赞同或反对意见,但审计委托的决定权属于股东大会。审计委托方案通常由董事会或管理层提出,股东大会一般都会表决通过,鲜有另提委托方案的情形。可见,股东大会在审计委托方面的决定权流于形式,聘任会计师事务所的真正权力掌握在受实际控制人操控的董事会或管理层手上。必须说明的是,即使审计委托方案由董事会提出,但在选聘过程中,管理层一般都会深度介入,影响甚至左右着审计委托方案的形成和提出。管理层直接负责财务报告的编制和提供,没有获得管理层的首肯,会计师事务所难以顺利获聘,即使获聘,审计过程中必定会遇到管理层的巨大阻力甚至刁难。可见,在我国目前的公司治理环境下,上市公司的审计委托,实行的是实际控制人领导下的管理层负责制。
这种奇特的审计委托制度,造成管理层同时扮演着审计委托者和被审计对象的双重角色,由被审计者委托审计者的角色冲突,使会计师事务处于十分尴尬的境地,在生存重压下甚至可能滋生“拿人钱财,替人消灾”的心态。长此以往,独立审计将名不符实,防范财务造假的最后一道防线将彻底崩溃,荡然无存。
6. 审计范围受限,内外勾结逍遥法外
国内外的研究表明,操纵收入是上市公司财务造假的惯用手法。最近披露的康得新、康美药业和獐子岛等造假案,无一例外都涉及收入操纵。我们的研究显示,在2007至2018年6月的87个财务造假案例中,有57个案例涉及收入造假,占比高达66%(黄世忠等,2019)。收入造假可进一步区分为会计造假和交易造假两类。表4列示了上述87个财务造假案中上市公司采用的收入操纵具体手法。从表中可以算出,在103个收入操纵手法中,交易造假型的收入操纵手法占比高达75%,说明上市公司财务造假也在“转型升级”,由过去简单粗暴的会计造假,转向更具隐蔽性的交易造假。此外,从康得新和康美药业等造假案可以看出,交易造假型的收入操纵已经形成造假链条的闭环,上市公司与供应商、客户、银行等外部主体相互勾结,里应外合,物流、资金流和凭证流环环相扣,交互印证,以逃避监管部门的稽查和注册会计师的审计。
扫码加好友,拉您进群



收藏
